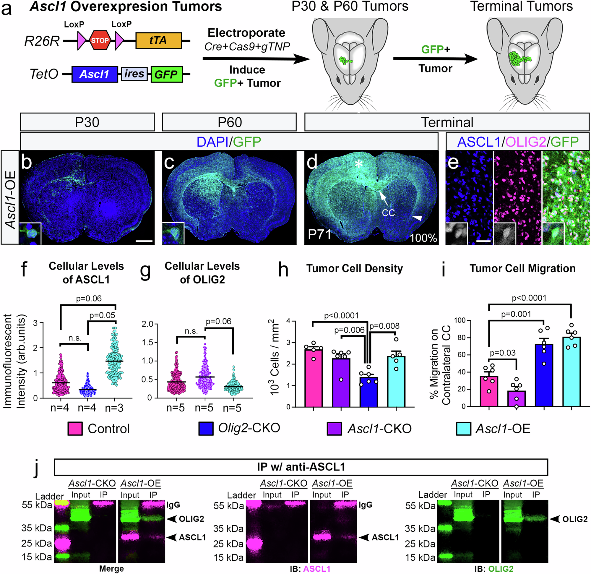
Fig. 3: ASCL1 overexpression (OE) promotes tumor cell migration.

a Schematic induction of Ascl1-OE GFP+ tumor model. Cre-mediated recombination following electroporation results in sustained expression of tetracycline transactivator (tTA), which binds to TetO-promoter to drive expression of Ascl1 and GFP. b–e Representative images of P30, P60, and terminal-stage tumors highlighting extensive migration and co-expression of ASCL1 and OLIG2 in GFP+ tumor cells. Asterisk indicates region imaged for (e). Arrow indicates midline and arrowhead marks the distance of migration of GFP+ tumor cells on the contralateral CC. Scale bars: 1 mm for (b–d); 25 μm for (e); and 12.5 μm for all insets. f, g Scatter plot of immunofluorescent intensity of ASCL1 or OLIG2 within individual DAPI+ nuclei of tumor cells of genotypes indicated (n represents the number of mice). Statistical significance is determined by comparing the mean immunofluorescent intensity of ~60 tumor cells/mouse/genotype using unpaired t-tests with Welch’s correction. h, i Quantification of the density of DAPI+ tumor cells in tumor bulk, and distance of migration of reporter+ tumor cells on contralateral CC normalized to the total length of the contralateral CC. Data shown as mean ± SEM. Statistical significance is determined by comparing the means of tumor types using unpaired t-tests with Welch’s correction. (h: control n = 5 mice, Ascl1-CKO n = 5 mice, Olig2-CKO n = 6 mice, Ascl1-OE n = 6 mice; i: n = 6 mice/genotype). j Co-IP assay of Ascl1-OE and Ascl1-CKO tumors using anti-ASCL1 antibody. Immunoblot (IB) showing presence of OLIG2 (~40 kDa) in IP lane of Ascl1-OE tumor but not in Ascl1-CKO tumor. Note that ASCL1 (~32 kDa) is detected in both Input and IP of Ascl1-OE tumor but not in Ascl1-CKO negative control tumor, demonstrating specificity of anti-ASCL1 antibody. This result was observed in two independent experiments. Source data are provided as a Source Data File.