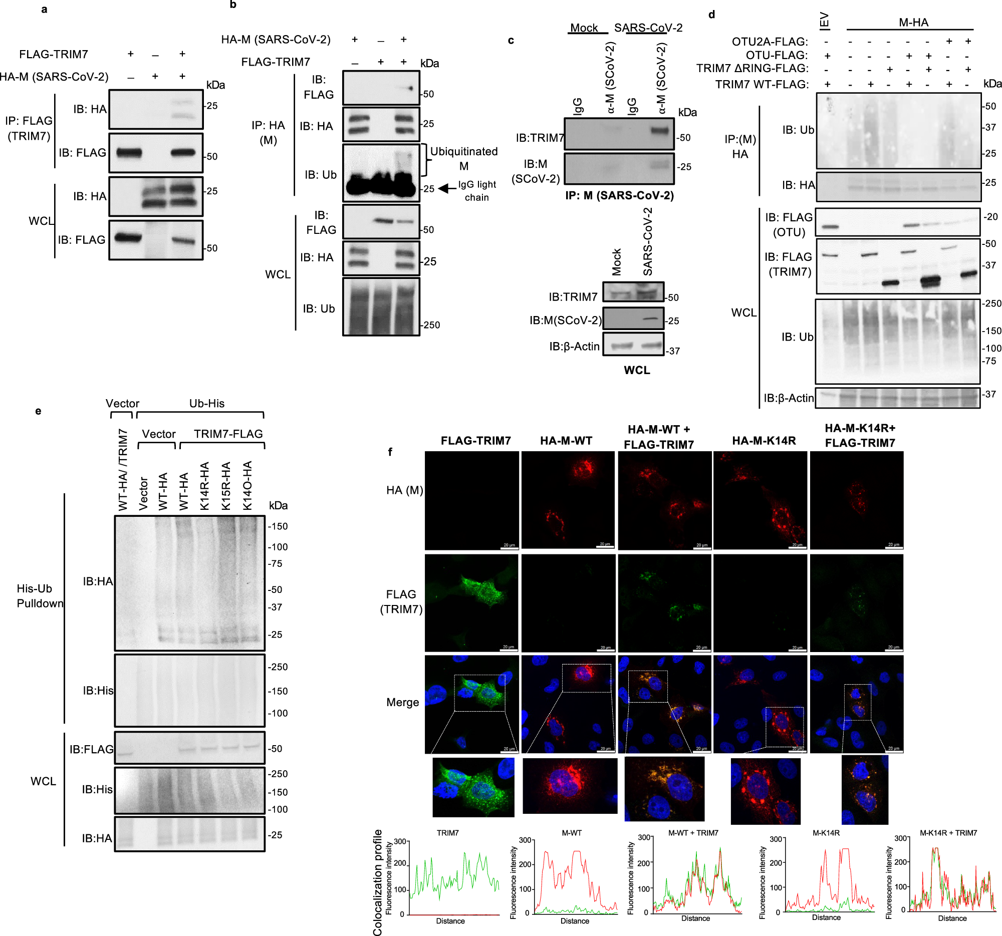
Fig. 1: TRIM7 ubiquitinates SARS-CoV-2 Membrane protein.
From: TRIM7 ubiquitinates SARS-CoV-2 membrane protein to limit apoptosis and viral replication

a, b HEK293T cells were transfected with vector, M-HA, ±TRIM7 WT-FLAG, and immunoprecipitated using anti-FLAG beads (a) or anti-HA beads (b). c Immunoprecipitation of M protein of SARS-CoV-2 (SCoV-2) from Calu-3 cells infected with SARS-CoV-2 MOI 1 for 24 h using anti-M SCoV-2 or IgG control. d HEK293T cells transfected with M-HA, of TRIM7 WT-FLAG or TRIM7-ΔRING-FLAG (TRIM7 lacking the RING domain) ±OTU-WT-FLAG or OTU-2A-FLAG followed by immunoprecipitation with anti-HA beads, e denaturing pulldown using NiNTA beads. HEK293T cells transfected with 100 ng of His-Ub, M-WT-HA, M-K14R, M-K15R, M-K14O (all Ks mutated to Rs except for K14), +/- TRIM7 WT-FLAG. f Confocal microscopy of Hela cells transfected with TRIM7-FLAG (488), M-WT-HA or M K14R-HA (555), for 24 h. Colocalization profile graphs are shown. Data are representative of 2 independent experiments with at least 4 micrographs per condition. All western blot panels are representative of at least two independent experiments. Ub Ubiquitin, OTU ovarian tumor deubiqitinase. Source data are provided in the Source data file.