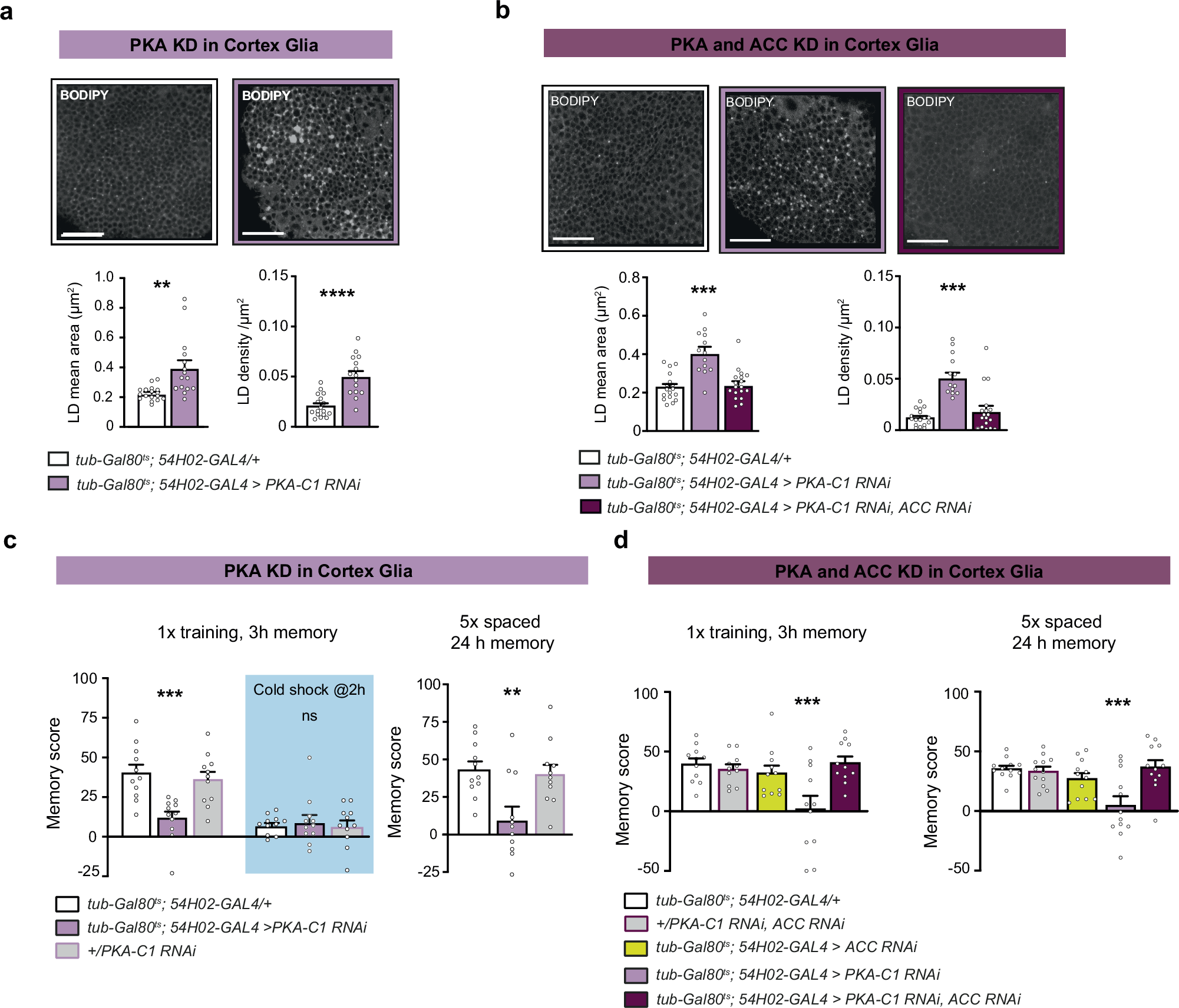
Fig. 7: PKA mediates Dh44-R1 inhibitory action on fatty acid synthesis in cortex glia.

a BODIPY LD staining in the MB cortex region and quantification comparing flies expressing the PKA-C1 RNAi in adult cortex glia with a genotypic control. RNAi-expressing flies had larger LD (n = 17;15 from left to right, t30 = 3.48, p = 0.001) and higher LD densities (n = 17;15 from left to right, t30 = 5.45, p = 7 × 10−7). b BODIPY LD staining in the MB cortex region and quantification comparing flies expressing the PKA RNAi alone in cortex glia and flies expressing both PKA-C1 RNAi and ACC RNAi in adult cortex glia with a genotypic control. Inhibition of PKA-C1 expression led to an increase in LD mean area (n = 17;13;18 from left to right, F2,45 = 18.76 p = 1 × 10−6) and density (n = 17;13;18 from left to right, F2,45 = 18.19, p = 2.10) that was rescued by co-expressing ACC RNAi. (c) PKA-C1 KD in cortex glia impaired the total memory measured 3 h after single-cycle training (n = 11, F2,30 = 10.44, p = 0.0003), but not cold shock-resistant memory (n = 11, F2,30 = 0.14, p = 0.86). PKA KD in adult cortex glia also impaired LTM measured after spaced training (n = 11, F2,30 = 6.71, p = 0.0039). d The dual PKA-C1 and ACC KD in cortex glia rescued the memory measured 3 h after single-cycle training (n = 11, F4,50 = 5.81, p = 0.0006) and LTM deficit after spaced training observed upon the single KD of PKA (n = 12, F4,65 = 6.67, p = 0.0002). RNAi lines JF01188 (PKA-C1) and GD3482 (ACC) were used in this figure. Data are represented as mean ± SEM. Scale bars indicate 20 µm. ns: not significant, p > 0.05, *p < 0.05, **p < 0.01, ****p < 0.0001 by two-tailed Student’s t test (a, b) or Tukey’s pairwise comparison following one-way ANOVA (c,d). Source data are provided as a Source Data file.