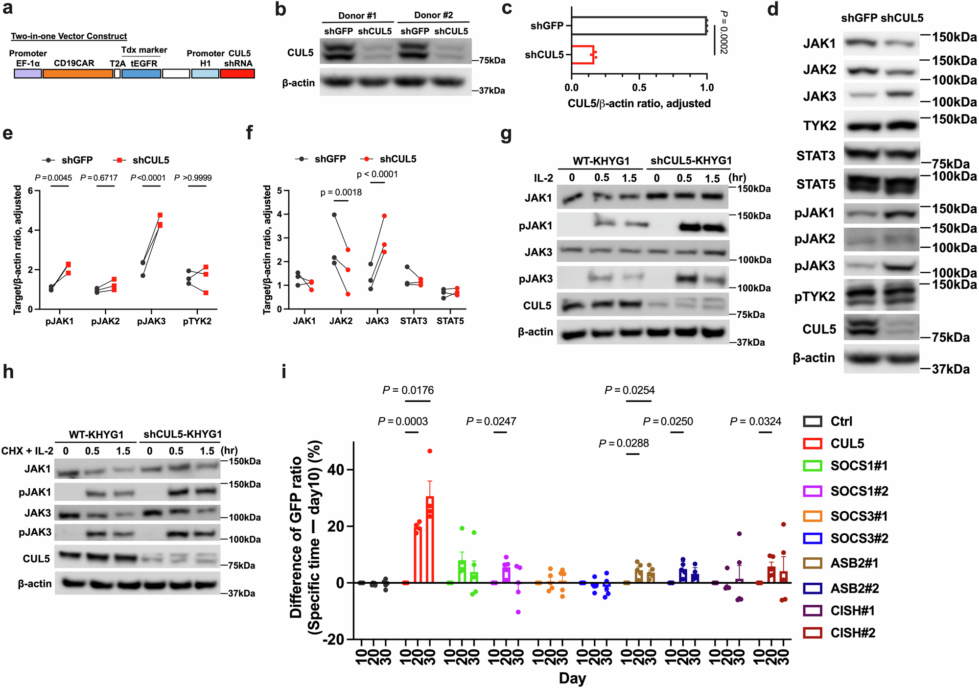
Fig. 5: CUL5 is involved in Janus kinase 3 (JAK3) degradation in response to interleukin (IL)-2 signaling-mediated activation.

a A two-in-one lentiviral vector construct in which CUL5 shRNA and CD19 chimeric antigen receptor (CAR) are linked. b The efficiency of CUL5 knockout (KO) induced by shCUL5-CD19 CAR gene transfer into CD8 + T cells from healthy donors. c CUL5 to β-actin expression ratio in shGFP- and shCUL5-CD19 CAR T cells. Data are presented from three independent experiments on three different donors. d–f The expression of unphosphorylated and phosphorylated Janus kinase/signal transducers and activators of transcription (JAK-STAT) proteins was estimated in activated shGFP- and shCUL5-CD19 CAR T cells. The activated cells were harvested four days after co-culturing in a 1:5 E: T ratio with γ-irradiated Raji cells. The JAK/STAT protein to β-actin expression ratio in activated shGFP- and shCUL5-CD19 CAR T cells is shown in (e) and (f). Data are presented from three independent experiments on three different donors. g, h JAK1, phospho-JAK1 (p-JAK1), JAK3, and p-JAK3 expressions in wild type (WT)-KHYG-1 and shCUL5-KHYG-1 cells. KHYG-1 cells were stimulated with IL-2 (200 IU/ml) after overnight IL-2 deprivation (g). In addition to IL-2 administration, CHX was added at a concentration of 40 μg/ml for the indicated times (h). i Data on CUL5 and CUL5-related adapter protein KO-CD8 + T cells over time. Cells were prepared in the same manner as CUL5 KO cells from primary human CD8 + T cells and stimulated with anti-CD3/CD28 beads every 10 days. (n = 5, different donors) Fig. 5g and h are from one experiment representative of three independent experiments. Data were expressed as mean ± SEM. Statistical significance was determined using the two-sided Student’s t-test for c and the two-way ANOVA with the Šidák multiple comparisons test was used for (e, f, and i. Source data are provided as a Source Data file.