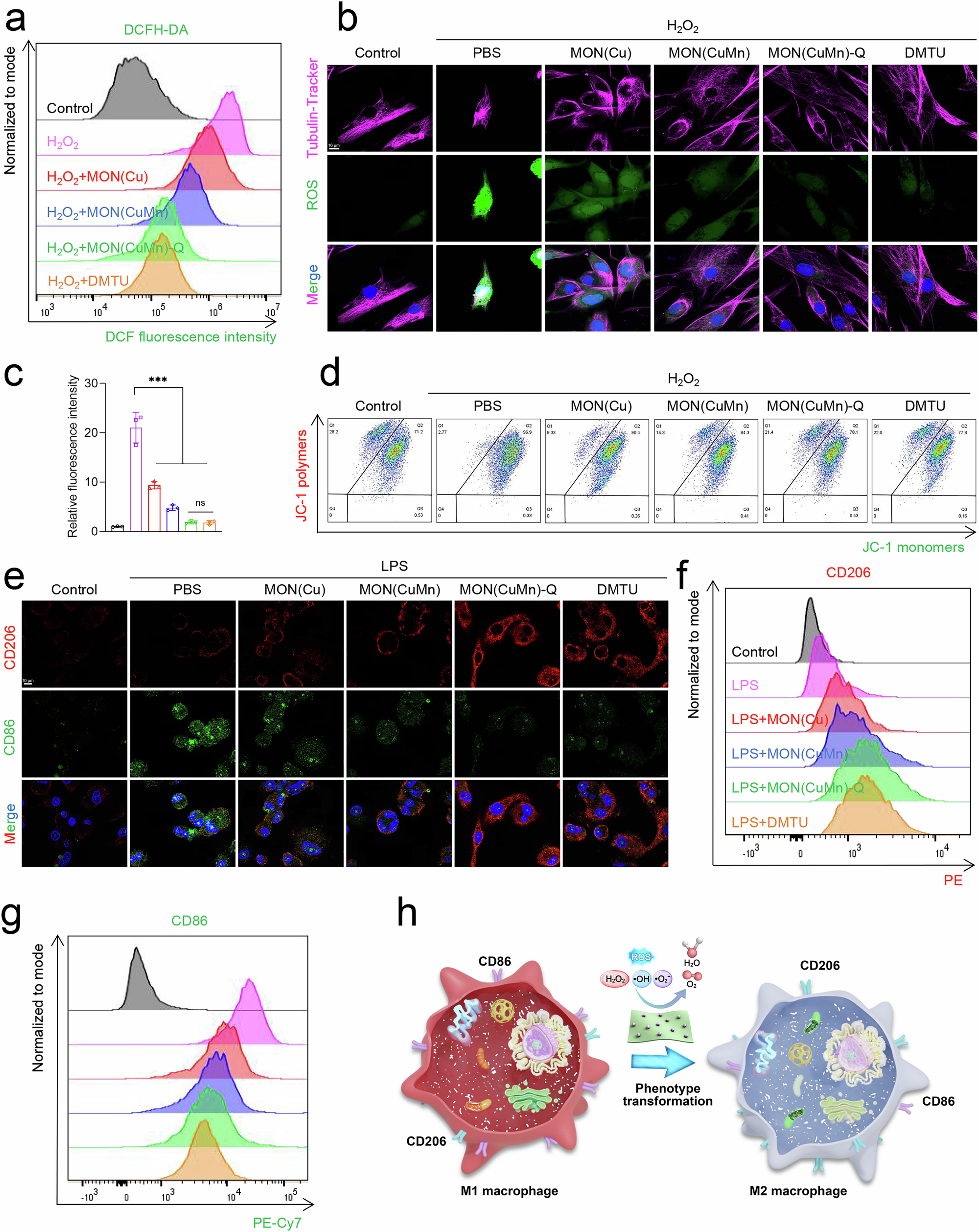
Fig. 6: In vitro ROS scavenging and immunomodulatory ability.

a FCM analysis of DCFH-DA. b Representative images of DCFH-DA staining in hBMSCs after different treatment, scale bar: 10 μm, three independent experiments were repeated. c Statistical result of DCFH-DA staining (p = 0.0009; p = 0.0009; p = 0.0004; p = 0.0004; p = 0.9208), n = 3 independent experiments per group, data are expressed as mean ± SD. ***p < 0.001, two-tailed ANOVA. d FCM result of JC-1. e IF result of polarization in THP1, scale bar: 10 μm, three independent experiments were repeated. f, g FCM analysis for polarization condition of THP1. h Graphic illustration of MON(CuMn)-Q in immunomodulatory ability.