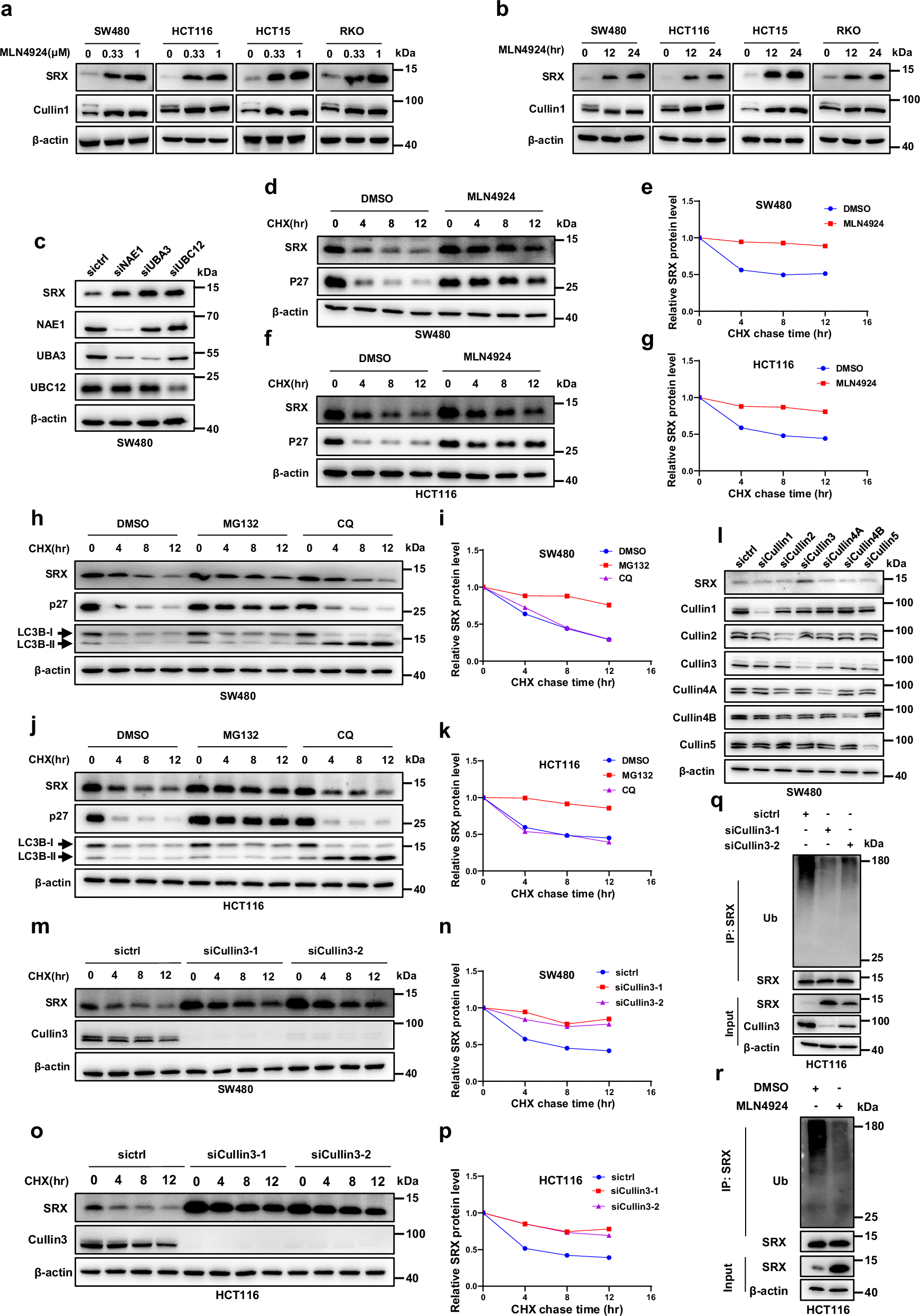
Fig. 1: CRL3 mediates SRX ubiquitinated degradation.

a, b SW480, HCT116, HCT15 and RKO cells were treated with MLN4924 at the indicated concentrations or time points and then subjected to western blotting analysis. The neddylation levels of Cullin1 was detected as a positive control. c SW480 cells were transfected with negative control, NAE1, UBA3, or UBC12 siRNA for 96 h and then subjected to western blotting analysis. d–g SW480 and HCT116 cells were treated with 50 μg/mL cycloheximide (CHX) along with DMSO or MLN4924 (1 μM) and then harvested for western blotting analysis. The expression of p27 was detected as a positive control. The band density of SRX was measured by densitometric analysis using ImageJ software. h–k SW480 and HCT116 cells were treated with DMSO, MG132 (20 μM), or CQ (40 μM) in combination with 50 μg/mL CHX for the indicated time points and then subjected to western blotting analysis. The expression of p27 was detected as a positive control of MG132 treatment, while the expression of LC3B-II was detected as a positive control of CQ treatment. The band density of SRX was measured by densitometric analysis using ImageJ software. l SW480 cells were transfected with control or Cullins siRNA for 96 h and then harvested for western blotting analysis. m–p SW480 and HCT116 cells were transfected with control or Cullin3 siRNA for 96 h and then treated with 50 μg/mL CHX at the indicated time points before subjecting to western blotting analysis. The band density was measured by densitometric analysis using ImageJ software. q HCT116 cells were transfected with control or Cullin3 siRNA for 96 h and followed treated with MG132 for 6 h before subjecting to immunoprecipitation with anti-SRX antibody and western blotting analysis. r HCT116 cells were treated with DMSO or MLN4924 (1 μM) for 24 h and followed with MG132 for 6 h before subjecting to immunoprecipitation with anti-SRX antibody and western blotting analysis. Representative immunoblots shown in figures were repeated three times independently with similar results. Source data are provided as a Source Data file.