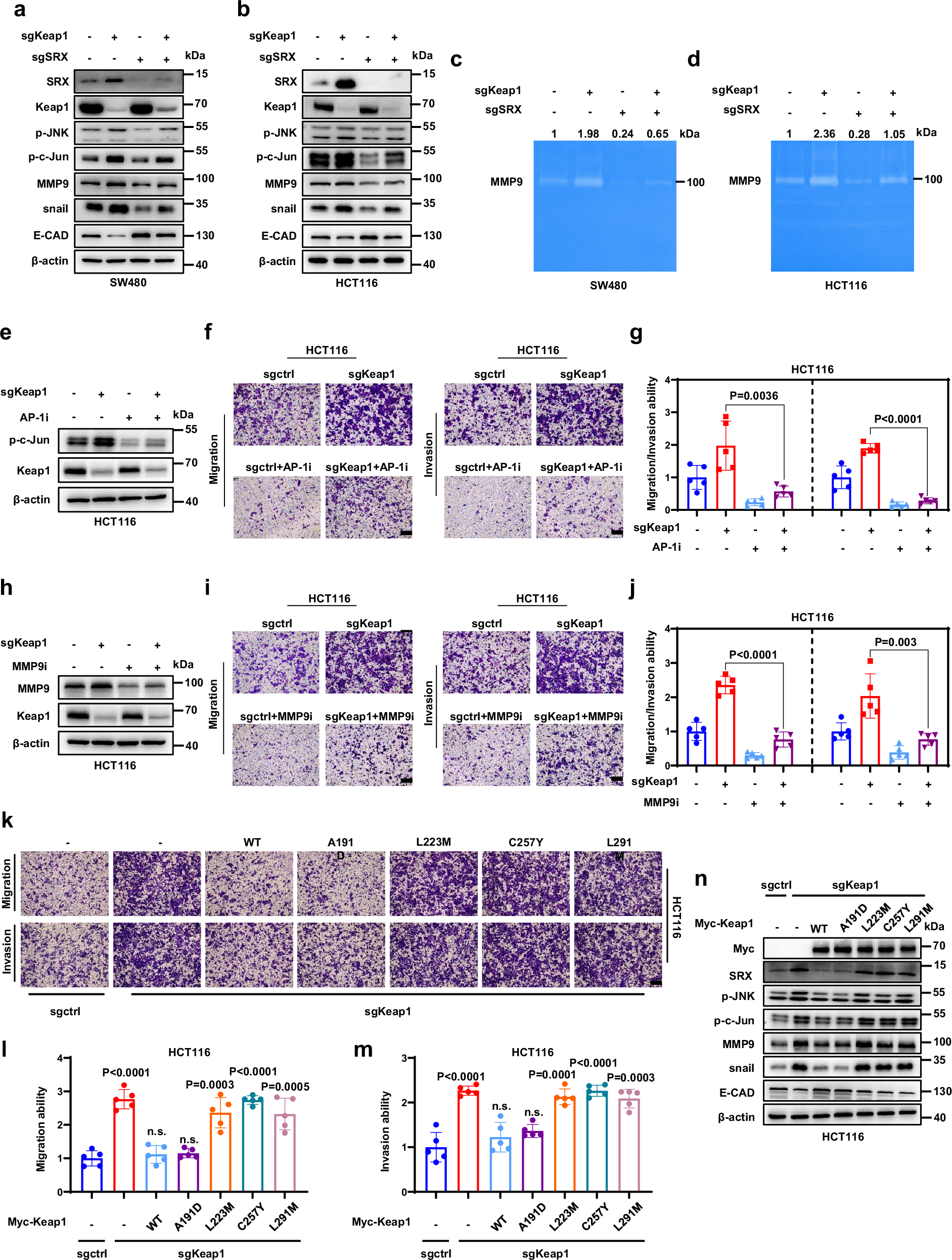
Fig. 5: Keap1-SRX axis modulates CRC metastasis through the AP-1/MMP9 pathway.

a, b The expression levels of indicated proteins in SW480 and HCT116 cells with downregulated Keap1 or SRX, respectively and simultaneously, determined by western blotting analysis. c, d MMP9 activity in the culture medium of SW480 and HCT116 cells with downregulated Keap1 or SRX, respectively and simultaneously, measured by gelatin zymography. e–g Transwell assays were employed to evaluate the migration and invasion abilities of Keap1-knockdown HCT116 cells treated with 10 μM AP-1 inhibitor T-5224 for 48 h (n = 5). The cells were harvested for western blotting analysis (e). Representative images (f) and statistical quantifications (g), scale bar = 200 μm. h–j Transwell assays were employed to evaluate the migration and invasion abilities of Keap1-knockdown HCT116 cells treated with 40 μM MMP9 inhibitor MMP-9-IN-1 for 48 h (n = 5). The cells were harvested for western blotting analysis (h). Representative images (i) and statistical quantifications (j), scale bar = 200 μm. k–n Keap1-knockdown HCT116 cells stably overexpressing EV, Flag-Keap1-WT or mutants A191D, L223M, C257Y, and L291M. Transwell assays were employed to evaluate the migration and invasion abilities of Keap1-knockdown HCT116 cells, in which Keap1-WT and indicated mutants were stably overexpressed (n = 5). Representative images (k) and statistical quantifications (l, m), scale bar = 200 μm. The cells were harvested for western blotting analysis (n). n denotes biologically independent samples. Data were represented as mean ± SD in g, j, l, m. All Statistical analysis were conducted using the two-tailed unpaired Student’s t test. n.s. denotes not significant. Representative immunoblots and gels shown in figures were repeated three times independently with similar results. Source data are provided as a Source Data file.