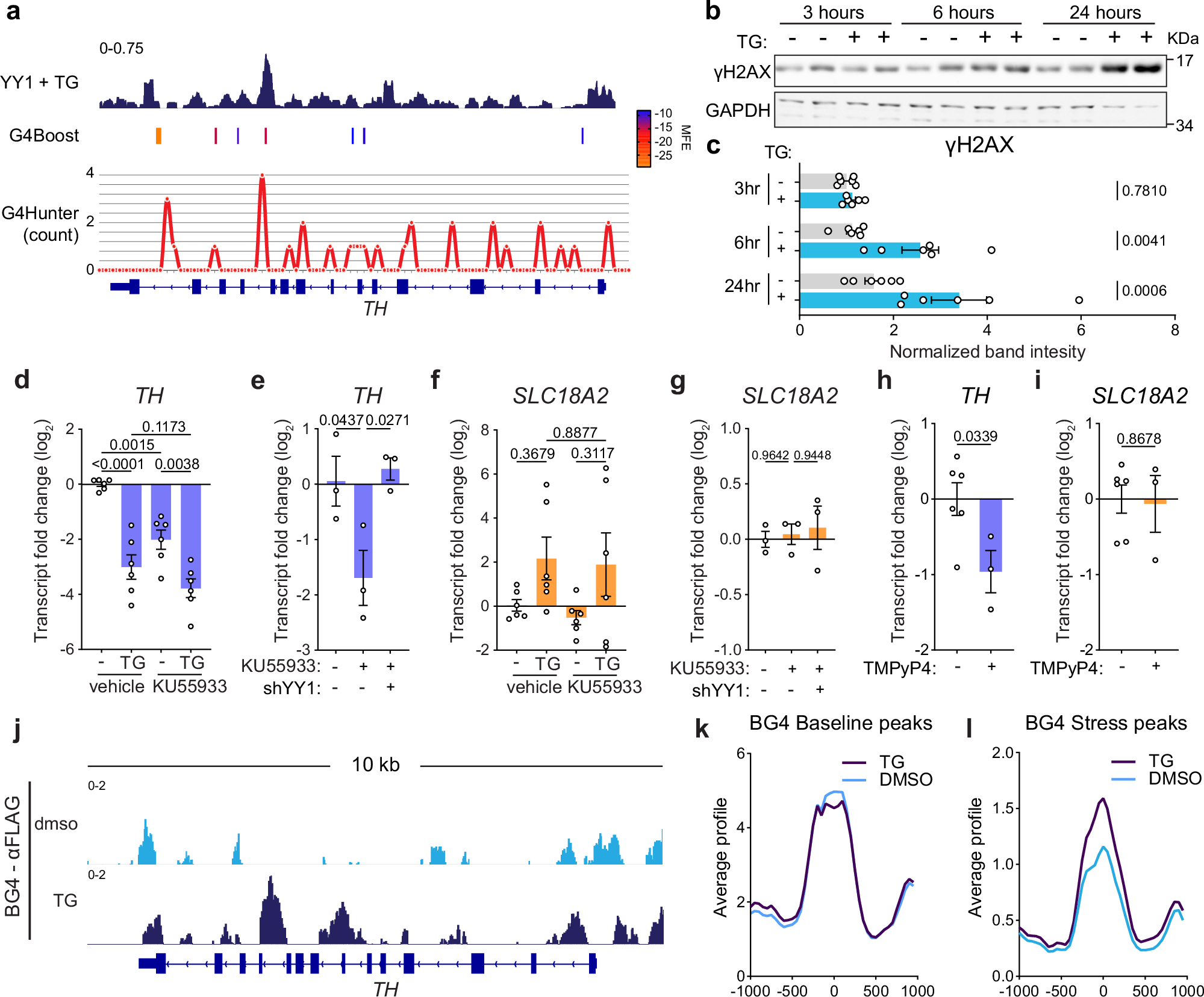
Fig. 6: DNA damage and stress-dependent guanine quadruplex formation facilitate YY1-mediated repression of TH.

a Computational prediction of guanine quadruplexes (G4) along the TH gene body according to G4Boost51 and G4Hunter52. Top track indicates YY1 CUT&RUN reads of terminally differentiated LUHMES cells 24 h post-TG treatment (same data as Fig. 6d). Middle track displays G4Boost prediction of folded G4s and is color-coded according to the predicted minimum free energy (MFE). Bottom track signal indicates the number of potential guanine quadruplexes within TH as predicted by G4Hunter. The sequence displayed highlights the region where YY1 binding overlaps with the predicted G4 structures. b γH2AX levels determined by western blot of LUHMES cells 3, 6, and 24 h after TG treatment. Blotted for phosphorylated γH2AX and GAPDH. c Quantification of γH2AX normalized to GAPDH and 3 h untreated control. Ordinary one-way ANOVA with Šidák’s correction. Mean ± SEM. n = 6 independent replicates. d, f qPCR quantification of TH and SLC18A2 transcripts in LUHMES cells after TG and/or 10 µM KU55933 treatment. Ordinary one-way ANOVA with Dunnett’s test. Mean ± SEM. n = 6 independent replicates. e, g qPCR quantification of TH and SLC18A2 transcripts in LUHMES cells expressing scramble control or YY1 shRNA treated with 10 µM KU55933 for 24 h. Ordinary one-way ANOVA with Dunnett’s test. Mean ± SEM. n = 3 independent replicates. h, i qPCR quantification of TH and SLC18A2 transcripts in LUHMES cells after a 24 h treatment with 5 µM TMPyP4. Unpaired two-tailed t-test. Mean ± SEM. n = 6 independent replicates for vehicle control and n = 3 for TMPyP4 treated cells. j IGV browser tracks of BG4 CUT&RUN signal normalized to αFLAG control collected 24 h post-TG challenge. k, l Average profiles of BG4 signal at regions retrieved from MACS2 peak calling of vehicle or TG treated cells, respectively.