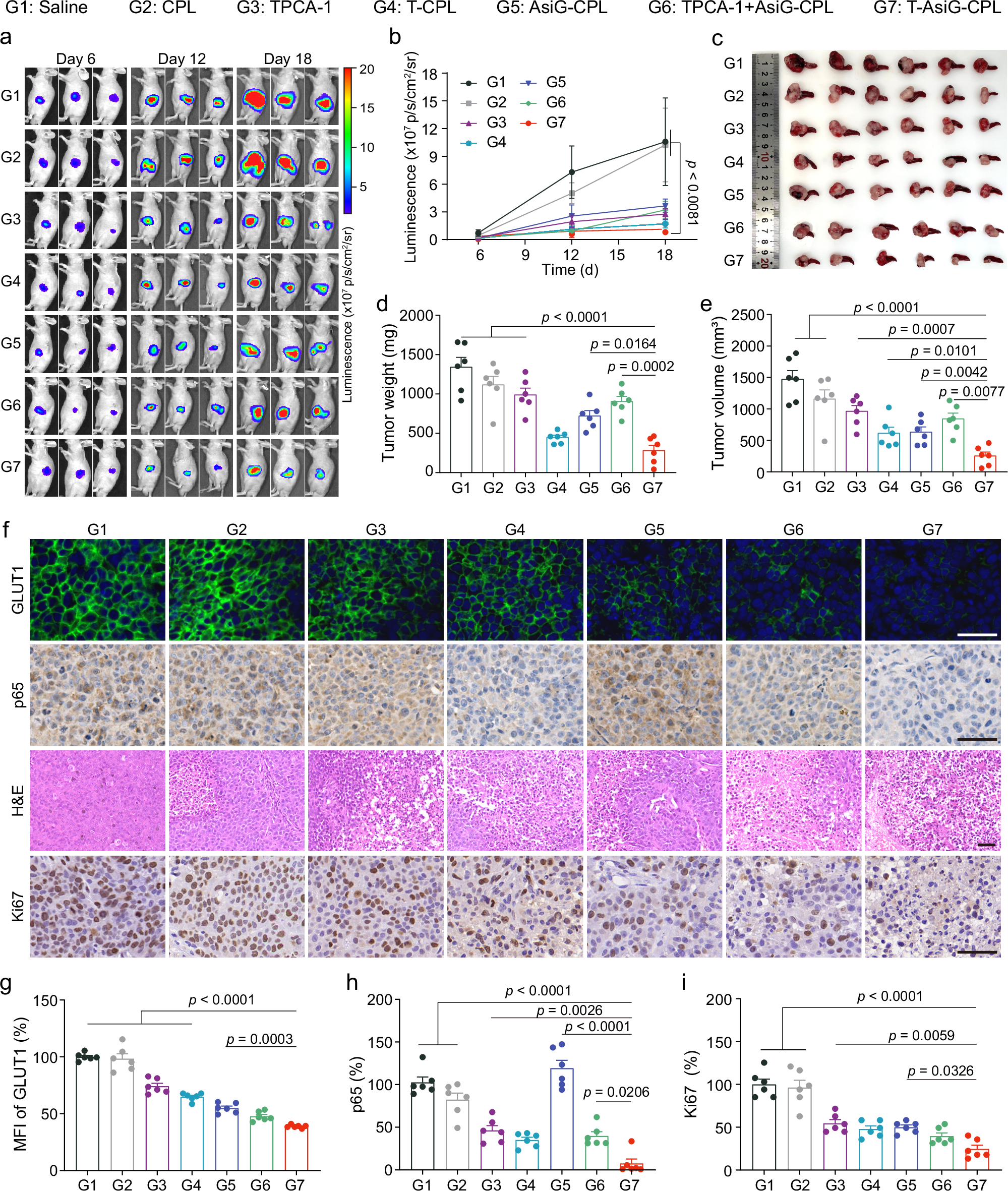
Fig. 9: Treatment of T3M4-luci/PSC orthotopic xenografts.
From: Dual rectification of metabolism abnormality in pancreatic cancer by a programmed nanomedicine

a Representative bioluminescence images of the T3M4-luci/PSC orthotopic xenografted mice on days 6, 12, and 18. The mice in different groups were treated with Saline (G1), CPL (G2), TPCA-1 (G3), T-CPL (G4), AsiG-CPL (G5), TPCA-1 + AsiG-CPL (G6), or T-AsiG-CPL (G7) (siG: 1.0 mg/kg; TPCA-1: 20 mg/kg). Images were randomly selected from 6 mice in each group. b Quantitative analysis of the luminescence signal in vivo (n = 6 mice). c Image of the excised orthotopic tumors with spleens. Tumor weight (d) and volume (e) at the endpoint of the treatments (n = 6 mice). f Histological studies of tumor sections with IHC staining of GLUT1 and p65, H&E staining, and IHC staining of Ki67. Scale bars, 50 μm. Quantification of GLUT1 (g), p65 (h), and Ki67 (i) expression in tumors (n = 3 mice). A total of 6 images for each group (two random fields for each tumor section, three mice per group) were analyzed semi-quantitatively. The data are displayed as the mean ± SEM. One-way ANOVA with Bonferroni’s multiple comparisons test was used for statistical significance analysis. Source data are provided as a Source Data file.