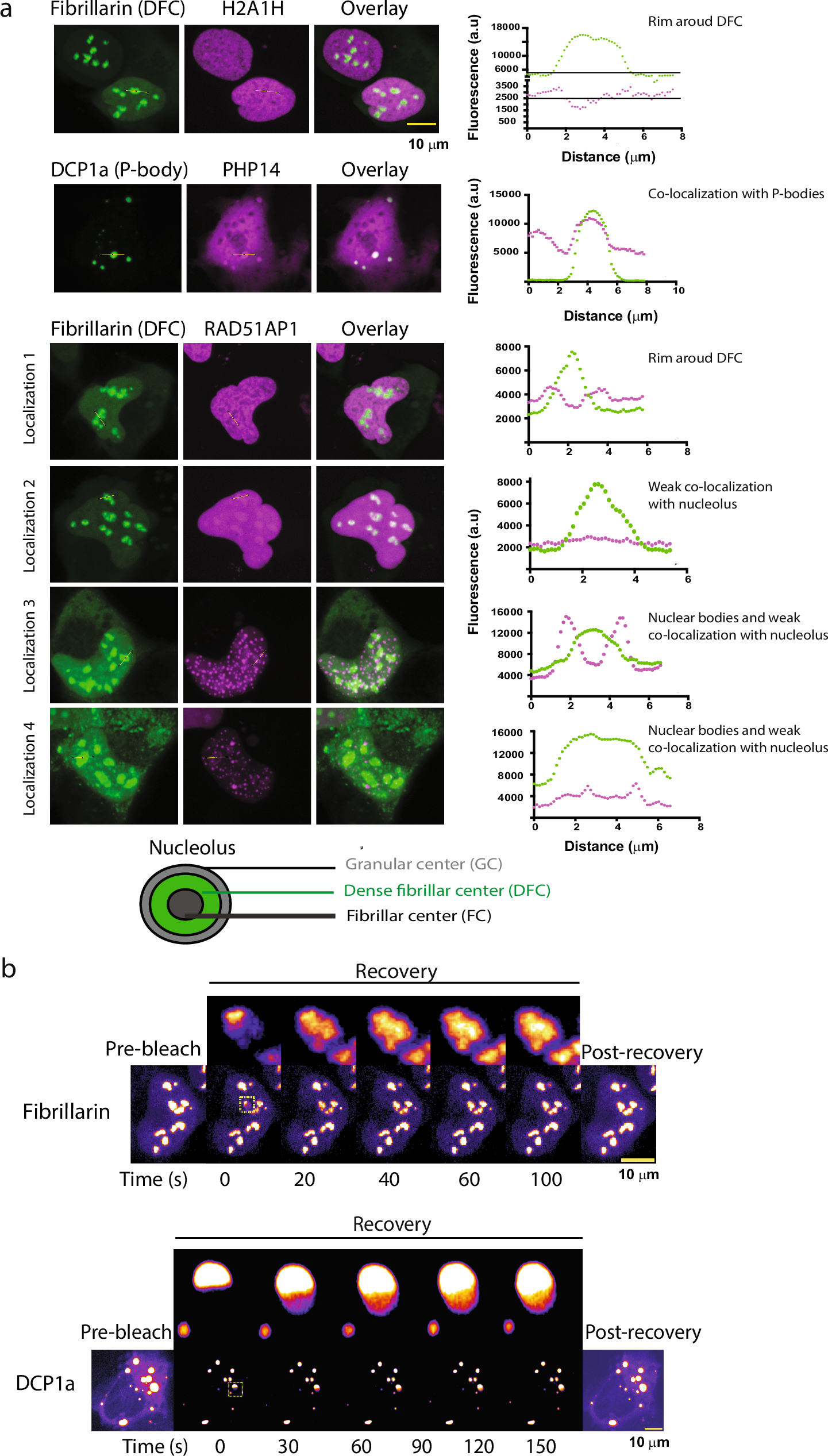
Fig. 5: A subset of the tested proteins localizes to known condensates.

a Co-localization of the cellular condensate-forming proteins with well-characterized liquid-like cellular condensates as can be concluded from the fluorescence intensity profiles correlation with the marker protein fluorescence profiles (shown in green). While RAD51AP1 (in purple) localizes strongly around the Dense fibrillar center (DFC, in green) forming a rim like structure, H2A1H (in purple) show rather weak localization as a rim around the DFC (in green) showing sub-nucleolar localization specific to the outer Granular center (GC). See the cartoon representation of the nucleolar architecture. Further, PHP14 (purple) co-localizes with the DCP1a- labeled (green) processing bodies. RAD15-associated protein 1 (RAD51AP1) shows localization that varies from exclusive nuclear body like appearance (Localization 3, 4) to RAD51AP1 forming a rim around DFC part of the nucleolus (GC, Localization 1), abutting the nucleolus without forming a rim (Localization 3) and sub-nucleolar localization (Localization 4), as well as complete nucleolar localization suggesting an interesting role for this protein’s involvement on multiple nuclear-condensates (see also Fig. S10) possibly in a cell-cycle stage regulated manner. All images are scaled to the scale bar 10 μm (upper right corner) and available as Dataset S4. Co-localization experiments were repeated at least twice to ascertain the reproducibility of the results (see also Fig. S10). b FRAP assays showing the fast recovery dynamics consistent with the liquid-like nature of the P-bodies (upper panel) and the Nucleolus (lower panel). Fibrillarin and DCP1a FRAP recovery profile, inset highlighting the fast recovery dynamics of targeted P-body and the nucleolus. The scale bar is 10 μm for each. Source data are provided as a Source Data file.