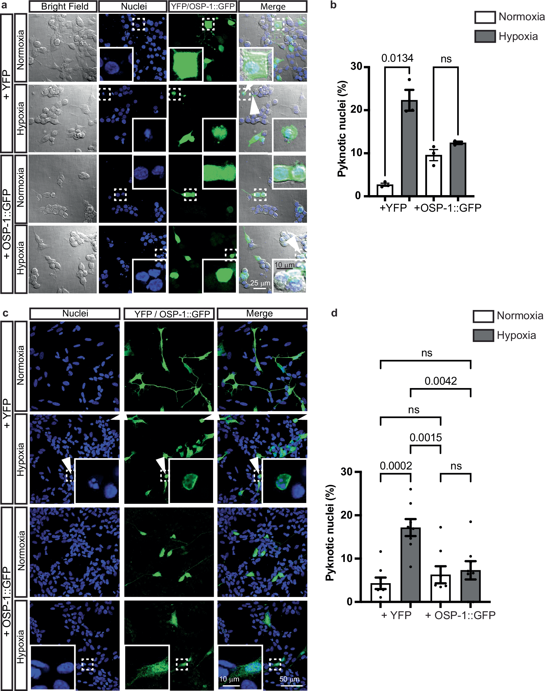
Fig. 4: OSP-1 protects mammalian cells from hypoxia-dependent oxidative insult.
From: OSP-1 protects neurons from autophagic cell death induced by acute oxidative stress

a PC12 cells transfected with YFP or OSP-1::GFP in either normoxic or hypoxic conditions. White arrowhead indicates pyknotic nuclei caused by hypoxia. Scale bars are 25 μm in the main panels and 10 μm in the insets. b Hypoxia causes degeneration of PC12 cells transfected with YFP but not with OSP-1::GFP, as observed by counting pyknotic nuclei. The experiments were performed in triplicate; error bars represent the SE of the mean (SEM); comparisons between groups were done using the Kruskal-Wallis test adjusted for multiple comparisons (Dunn’s test). c SH-SY5Y cells transfected with YFP or OSP-1::GFP in either normoxic or hypoxic conditions. White arrowhead indicates pyknotic nuclei caused by hypoxia. Scale bars are 50 μm in main panels and 10 μm in the insets. d Hypoxia causes degeneration of SH-SY5Y cells transfected with YFP but not with OSP-1::GFP, as observed by counting pyknotic nuclei. The experiments were performed in triplicate and repeated three times; error bars represent the SEM; comparisons between groups were done using one-way ANOVA with a Tukey’s test for multiple comparisons. In panels (b and d) bars represent mean values; each dot represents an individual experiment.