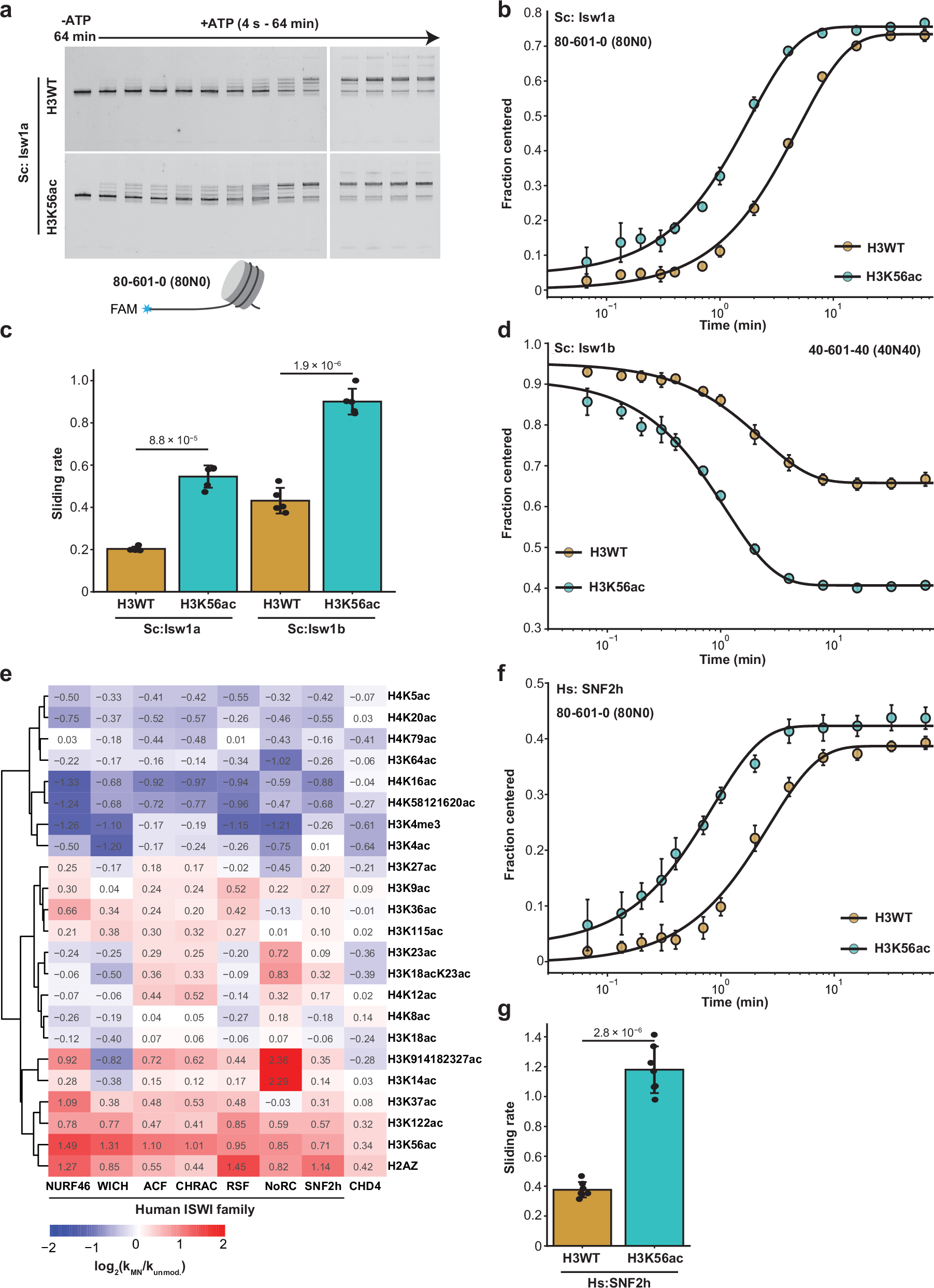
Fig. 5: H3K56ac enhances the nucleosome sliding activity of Isw1 and SNF2h.
From: H3K56 acetylation regulates chromatin maturation following DNA replication

a Nucleosome sliding activities of yeast Isw1a using mono-nucleosomes assembled with histone octamers with or without H3K56ac. The first lane serves as a size control without ATP treatment. Created in BioRender. Wang, G. (2024) https://BioRender.com/u94f365. b Quantification of nucleosome sliding reactions. The end-positioned band intensity was normalized to the total band intensity within each lane. Shown are the means plus standard deviations of five replicates. Lines show the best single exponential fits. c Bar plot indicating nucleosome sliding rates of Isw1a and Isw1b on nucleosomes with or without H3K56ac (N = 5 independent experiments, mean ± SD). d Quantification of nucleosome centering activities of yeast Isw1b on nucleosomes with or without H3K56ac. Shown are the means plus standard deviations of five replicates. Lines show the best single exponential fits. e Heatmap displaying the effects of different histone modifications and H2A.Z on nucleosome sliding activity of human ISWI family chromatin remodelers. Rows were clustered on the basis of chromatin remodeling activity. kMN, remodeling rate on modified nucleosomes; kunmod., remodeling rate on unmodified nucleosomes. Values were capped at −4 and 4 for display purposes. f, g Effects of H3K56ac on nucleosome sliding activities by human SNF2h (N = 7 independent experiments, mean ± SD). Shown are the means plus standard deviations of seven replicates. Lines show the best single exponential fits. P values in (c) and (g) were calculated using two-sided Student’s t-test. Data were presented as mean values ± standard deviation; error bars represent standard deviation. Source data are provided as a Source Data file.