Fig. 2: cGAS-STING signalling is activated in mouse tracheal upon injury.
From: Macrophage STING signaling promotes fibrosis in benign airway stenosis via an IL6-STAT3 pathway

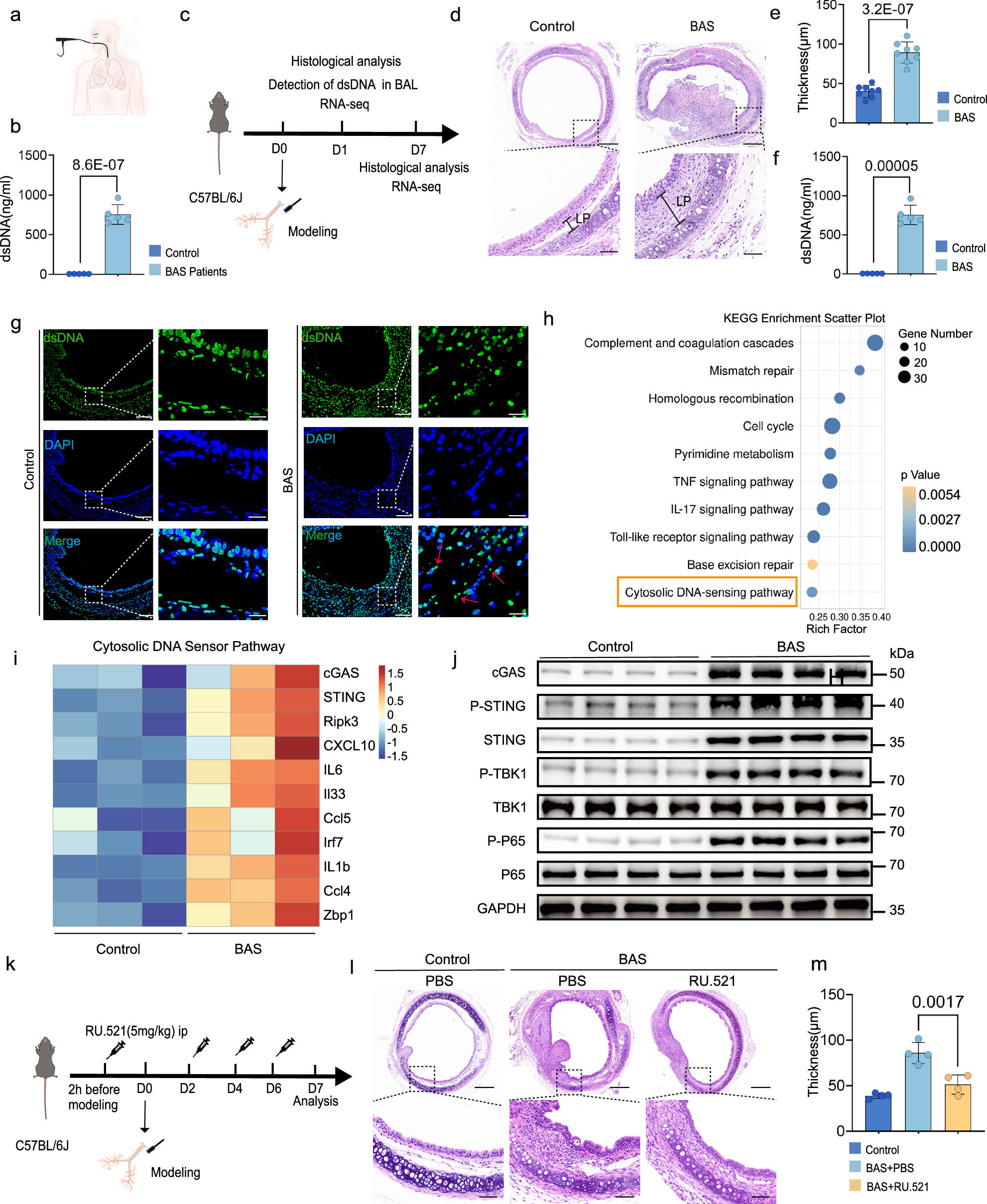
a Schematic diagram of tracheal lavage of the patient. b Quantification analysis of dsDNA in tracheal lavage fluid in control group (n = 5) and BAS patients’ group (n = 5). c Schematic diagram describing experimental strategies in mice with benign airway stenosis. d H&E staining showing Intratracheal and LP conditions in control and BAS mice at 7th day. Scale bars indicate 200μm and 50μm.e Quantitative analysis of LP thickness in control group and BAS group (n = 8 mice per group). f–j Tracheal tissues were collected from mice with BAS at 24 h after tracheal injury. f Quantitative detection of dsDNA in tracheal lavage fluid of mice in control group and BAS group (n = 5 mice per group). g Representative tracheal immunofluorescence images of dsDNA(green) in the BAS group and control group. Scale bars indicate 100μm and 20 μm (n = 3 mice per group). h Kyoto Encyclopedia of Genes and Genomes (KEGG) analysis showing that tracheal injury upregulated genes involved in several biological process. i Heatmap showing that the BAS group upregulated genes involved in cytosolic DNA sensor pathway compare to control group (n = 3 mice per group). j Western blot analysis showing the levels of cGAS, P-STING, STING, P-TBK1, TBK1, P-P65, and P65 in the trachea of BAS group and control group (n = 4 mice per group) at 24 h. k Schematic of Ru.521(5 mg/kg, ip) administration in mice. l H&E staining showing Intratracheal and LP conditions in control and BAS mice at 7th day. Scale bars indicate 200 μm and 50 μm.m Quantitative analysis demonstrated decreased lamina propria thickness in BAS group treated with Ru.521 compared to BAS group treated with PBS (n = 4 mice per group). Data are presented as the mean ± SEM. A two-sided student’s T-test was used in (b, e, f). hypergeometric test was used in (h). One-way ANOVA analysis followed by Tukey post hoc multi-comparison test was used in (m). Source data are provided as a Source Data file.