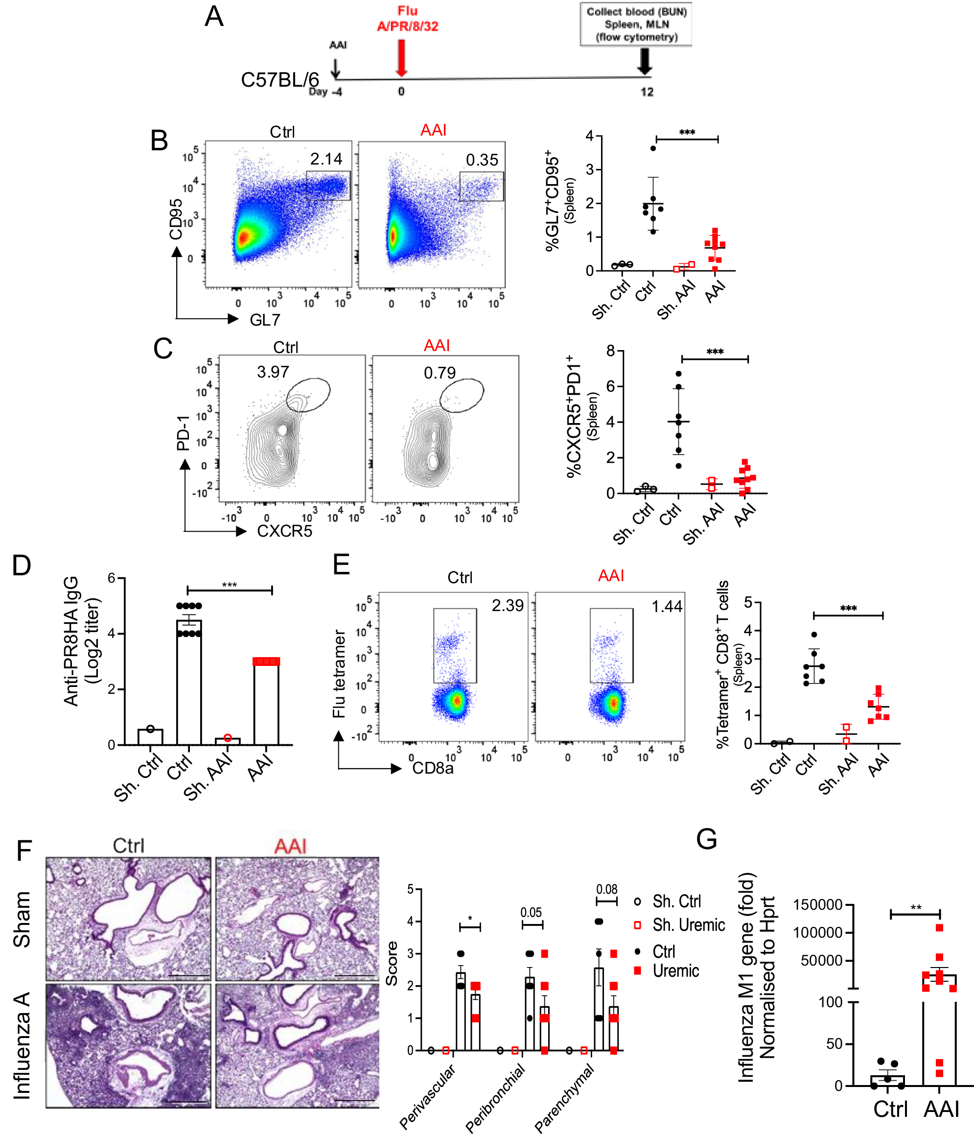
Fig. 8: Diminished B and T cells response in influenza-infected mice in kidney disease.
From: The survival of B cells is compromised in kidney disease

A Schematic representation of the experimental design. Mice were either injected with AAI or PBS (Ctrl). Four days post-AAI injection, mice were infected with 1000 PFU of mouse-adapted influenza H1N1 strain A/PR/8/34 via oropharyngeal aspiration (n = 7–9) or left sham infected (n = 3). At day 12 p.i., spleen of infected and sham mice was assessed for B GC (liveB220+GL7+CD95+) [Sham: Ctrl (3), AAI (2); Influenza: Ctrl (7), AAI (9)], and C TFh (liveCD4+CD44+CXCR5+PD1+) cells by flow cytometry [Sham: Ctrl (3), AAI (2); Influenza: Ctrl (7), AAI (9)], D serum anti-PR8HA IgG titer by HAI assay [Sham: Ctrl (1), AAI (1); Influenza: Ctrl (8), AAI (7)], and E influenza-specific CD8+ T cells by tetramer staining [Sham: Ctrl (2), AAI (2); Influenza: Ctrl (7), AAI (7)]. F Influenza A virus infected and sham lungs were subjected to H&E staining and peri-vascular, peri-bronchiolar, and parenchymal inflammation were scored [Sham: Ctrl (1), AAI (1); Influenza: Ctrl (7), AAI (8)]. Scale bar = 50 μm. G Viral load in the lung was quantified by assessing Influenza A virus M1 gene expression by Taqman qPCR assay [Influenza: Ctrl (5), AAI (9)]. Data is normalized to the HPRT gene. Each dot represents individual mice and data are pooled from 2–3 independent experiments (B–G). Data expressed as Mean ± SD. Statistical analyses by One-way ANOVA (B, C, and E), two-sided t-test (F), Mann–Whitney test (G), and Kruskal–Wallis test (D). B ***P = 0.0007. C ***P = 0.0003. D ***P = 0.0002. E ***P = 0.0005. F Peri-vascular *P = 0.020521. G **P = 0.007. Source data are provided as a Source Data file.