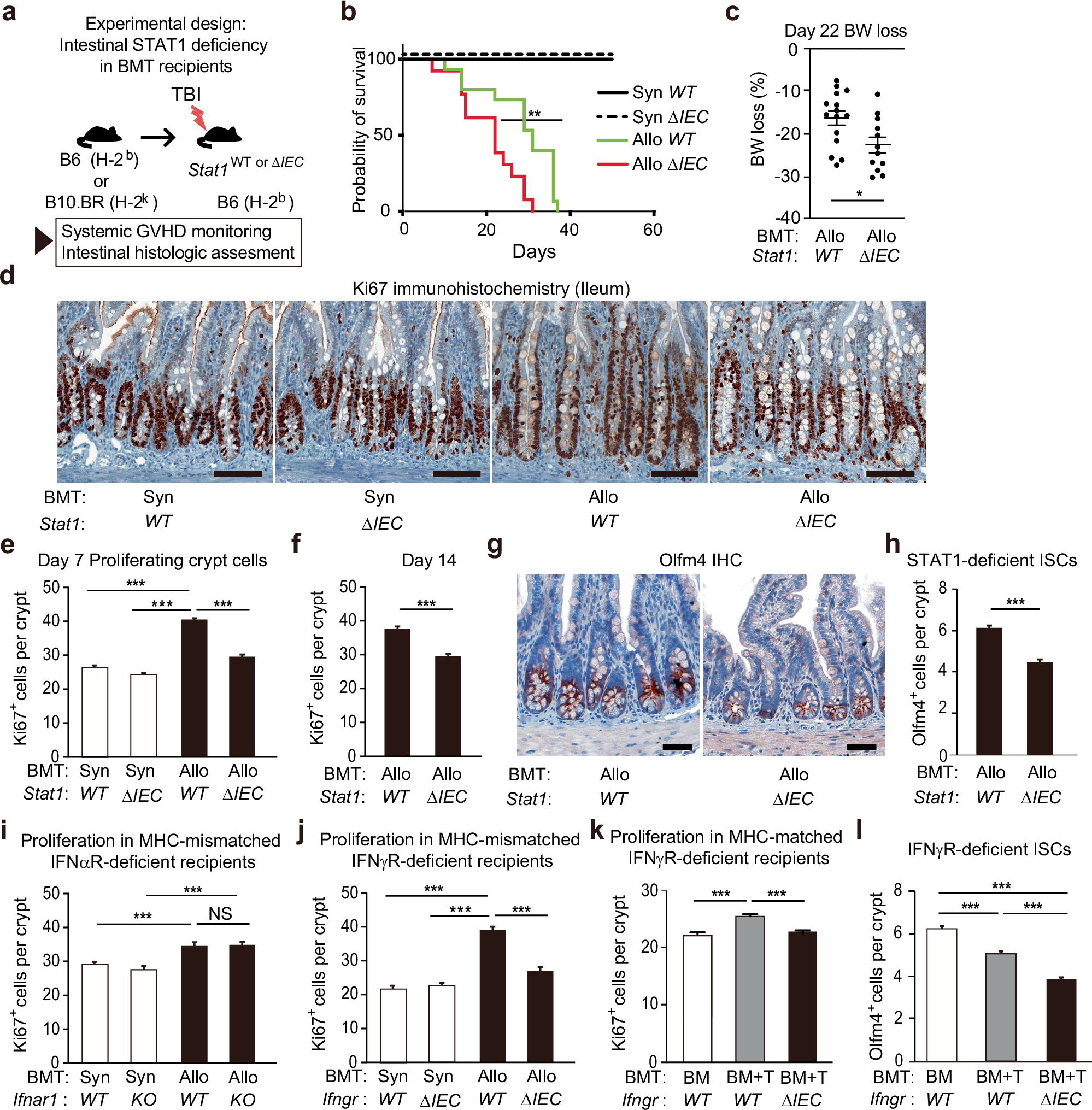
Fig. 2: Intestinal deficiency of STAT1 or IFNγR both reduce epithelial proliferation post-transplant.
From: STAT1 regulates immune-mediated intestinal stem cell proliferation and epithelial regeneration

a–h Allogeneic B10.BR-into-B6 (Allo) or syngeneic B6-into-B6 (Syn) BMT using Stat1fl/flxVillin-Cre (Stat1ΔIEC) or Cre-negative Stat1fl/fl (Stat1WT) littermate controls. a Experimental design. b Survival curves; n = 3 Syn Stat1WT, 3 Syn Stat1ΔIEC, 15 Allo Stat1WT, 13 Allo Stat1ΔIEC mice; Log-rank-test (Allo Stat1WT vs Allo Stat1ΔIEC, p = 0.0034). c Body weight loss; n = 15 Stat1WT, 12 Stat1ΔIEC mice (p = 0.0179). d-e Representative staining (d) and quantification (e) of Ki67+ crypt cells, day 7 post-BMT (n = 168 Syn Stat1WT, 178 Syn Stat1ΔIEC, 426 Allo Stat1WT, 528 Allo Stat1ΔIEC crypts). f Ki67+ crypt cells 14 days post-BMT (n = 253 Allo Stat1WT, 408 Allo Stat1ΔIEC crypts). Representative staining (g) and quantification (h) of crypt Olfm4+ cells 14 days post-BMT (n = 388 Allo Stat1WT, 703 Allo Stat1ΔIEC crypts; scale bars = 50μm). i Analysis of crypt Ki67 immunohistochemistry after B10.BR-into-B6 or B6-into-B6 BMT using IFNαR-intact (WT) or IFNαR–/– knockout (KO) recipients (n = 98 Syn IFNαRWT, 86 Syn IFNαRKO, 83 Allo IFNαRWT, 61 Allo IFNαRKO crypts; Allo Ifnar1WT vs Allo Ifnar1ΔIEC, p = 0.9835). j–l Analyses after BMT into Ifngrfl/flxVillin-Cre (IFNγRΔEC) recipients or Cre-negative IFNγRfl/fl (IFNγRWT) littermate controls. j Analysis of crypt Ki67 immunohistochemistry after B10.BR-into-B6 or B6-into-B6 BMT (n = 175 Syn IFNγRWT, 106 Syn IFNγRΔIEC, 195 Allo IFNγRWT, 318 Allo IFNγRΔIEC crypts). Frequencies of crypt Ki67+ cells (k; n = 248 BM IFNγRWT, 351 BM + T IFNγRWT, 361 BM + T IFNγRΔIEC crypts) and frequencies of crypt Olfm4+ cells (l; n = 585 BM IFNγRWT, 978 BM + T IFNγRWT, 1053 BM + T IFNγRΔIEC crypts) 10 days after LP-into-B6 BMT with either donor marrow alone (BM) or marrow and T cells (BM + T). Panels (b, c, e, f, h, k, l) are combined from two independent experiments; (d, g, j) are representative of two independent experiments. Graphs indicate mean and s.e.m.; comparisons performed with two-tailed t tests (two groups) or one-way ANOVA multiple comparison testing (multiple groups); * p < 0.05, ** p < 0.01, *** p < 0.001. The exact p values are p < 0.001 unless specified otherwise.