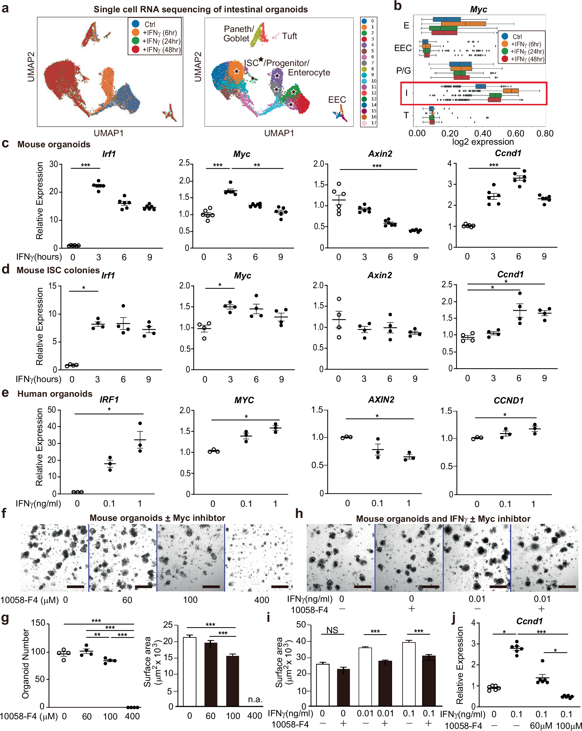
Fig. 5: Myc is required for IFNγ-induced epithelial regeneration.
From: STAT1 regulates immune-mediated intestinal stem cell proliferation and epithelial regeneration

a, b Single cell RNA sequencing of B6 small intestine organoids after exposure to IFNγ; E: enterocytes, EEC: enteroendocrine cells, P/G: Paneth/goblet cells, I: ISCs, T: tuft cells. a UMAP plots indicating the experimental culture conditions and showing the cell type annotations for each cluster. Star symbol indicates ISC clusters. b Myc expression: n = 4599 (Ctrl), 3166 (6 h), 4533 (24 h), 6353 (48 h) cells. The boxplots represent three quartiles, and the whiskers indicate 1.5 times the interquartile range. qPCR analysis of mouse organoids (c, n = 6 wells/group) or ISC colonies (d, n = 4 wells/group) ± IFNγ (1 ng/ml) for gene expression of Irf1 (d, 0 vs 3 h, p = 0.0360), Myc (c, 3 vs 9 h, p = 0.0045; d, 0 vs 3 h, p = 0.0227), Axin2, and Ccnd1 (d, 0 vs 6 h, p = 0.0286; 0 vs 9 h, p = 0.0451); Kruskal-Wallis multiple comparison testing. e qPCR analysis of human organoids ± 6 h exposure to IFNγ (n = 3 donors/group); Friedman-tests; 0 vs 1 ng/ml, p = 0.0429 for IRF1; p = 0.0429 for MYC; p = 0.0429 for AXIN2; p = 0.0429 for CCND1. Representative images (f) and quantification (g) of mouse organoids ± 10058-F4 (μM); culture day 4; frequency: n = 4 wells/group; size: n = 353 (0), 395 (60), 352 (100), 0 (400) organoids/group; one-way ANOVA multiple comparison testing; 60 vs 100 μM, p = 0.0089. Representative images (h) and quantification (i) of mouse organoids ± IFNγ (ng/ml) ± 10058-F4 (60μM); culture day 4; n = 251 (No IFNγ), 236 (10058-F4), 231 (IFNγ 0.01), 238 (IFNγ 0.01 + 10058-F4), 228 (IFNγ 0.1), 223 (IFNγ 0.1 + 10058-F4) organoids/group; one-way ANOVA multiple comparison testing; No IFNγ vs 10058-F4, p = 0.1087. j qPCR for Ccnd1 gene expression in mouse organoids ± IFNγ + /− 10058-F4 for 6 h; n = 6 wells/group; Kruskal-Wallis multiple comparison testing; No IFNγ vs 0.1 ng/ml, p = 0.0197; IFNγ 0.1 ng/ml + 10058-F4 60 vs 100 μM, p = 0.0197. Graphs indicate mean and s.e.m.; * p < 0.05, ** p < 0.01, *** p < 0.001. The exact p values are p < 0.001 unless specified otherwise. Scale bars = 500 μm. Panels (c, d, f–g) are representative of two independent experiments.