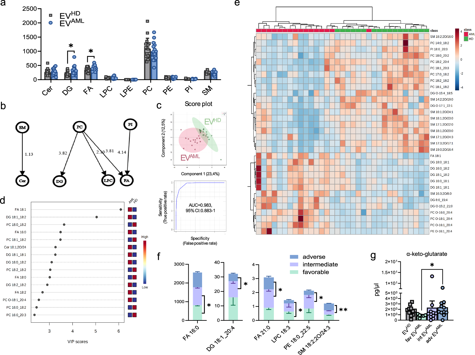
Fig. 5: Lipidomic analysis of EVs.

a Graph for the nine lipid classes detected in EVAML (n = 16) and EVHD (n = 17) (p = 0.01 for DG and p = 0.03 for FA). b Network of transformations between lipid classes. The lines connecting the nodes indicate the interaction’s direction and status. The numbers (z-score) indicate the intensity of the reaction on an arbitrary scale. c Partial least squares-discriminant analysis (PLS-DA) for lipid species differentially expressed in EVAML compared to EVHD and multivariate ROC analysis of the EV lipidomic dataset between AML patients and HD (AUC = 0.98). d Variable importance in projection (VIP) scores of PLS-DA for lipid species in EVAML and EVHD. The colored boxes on the right indicate the relative concentrations of the corresponding lipid species (red for high; yellow for intermediate and blue for low levels). e Corresponding heatmap for lipid species. f Selected lipid species levels differentially expressed in EVs, namely, FA 16:0 (p = 0.04), LPC 18:3 (p = 0.04), DG 18:1_20:4 (p = 0.01), FA 21:0 (p = 0.04), PE 18:0_22:5 (p = 0.03) and SM 18:2;20/24:3 (p = 0.006), according to ELN risk status: favorable (n = 3), intermediate (n = 6) and adverse (n = 5) risk. Graphs are obtained based on the data matrix normalized by the median and autoscaled. Significant markers were reported as (*) p < 0.05, (**) p < 0.01 by Mann–Whitney test for unpaired samples or two-way ANOVA with Sidak’s multiple comparisons tests. g Targeted metabolomic data on EVAML (n = 27) versus EVHD (n = 12). TCA cycle intermediate α-ketoglutarate expressed as pg/µl between favorable (n = 6), intermediate (n = 10), and adverse (n = 11) EVAML (p = 0.03). A significant difference was reported by the Kruskal-Wallis test with Dunn’s post-test. Data are presented as mean values ± SEM. Source data are provided as a Source Data file.