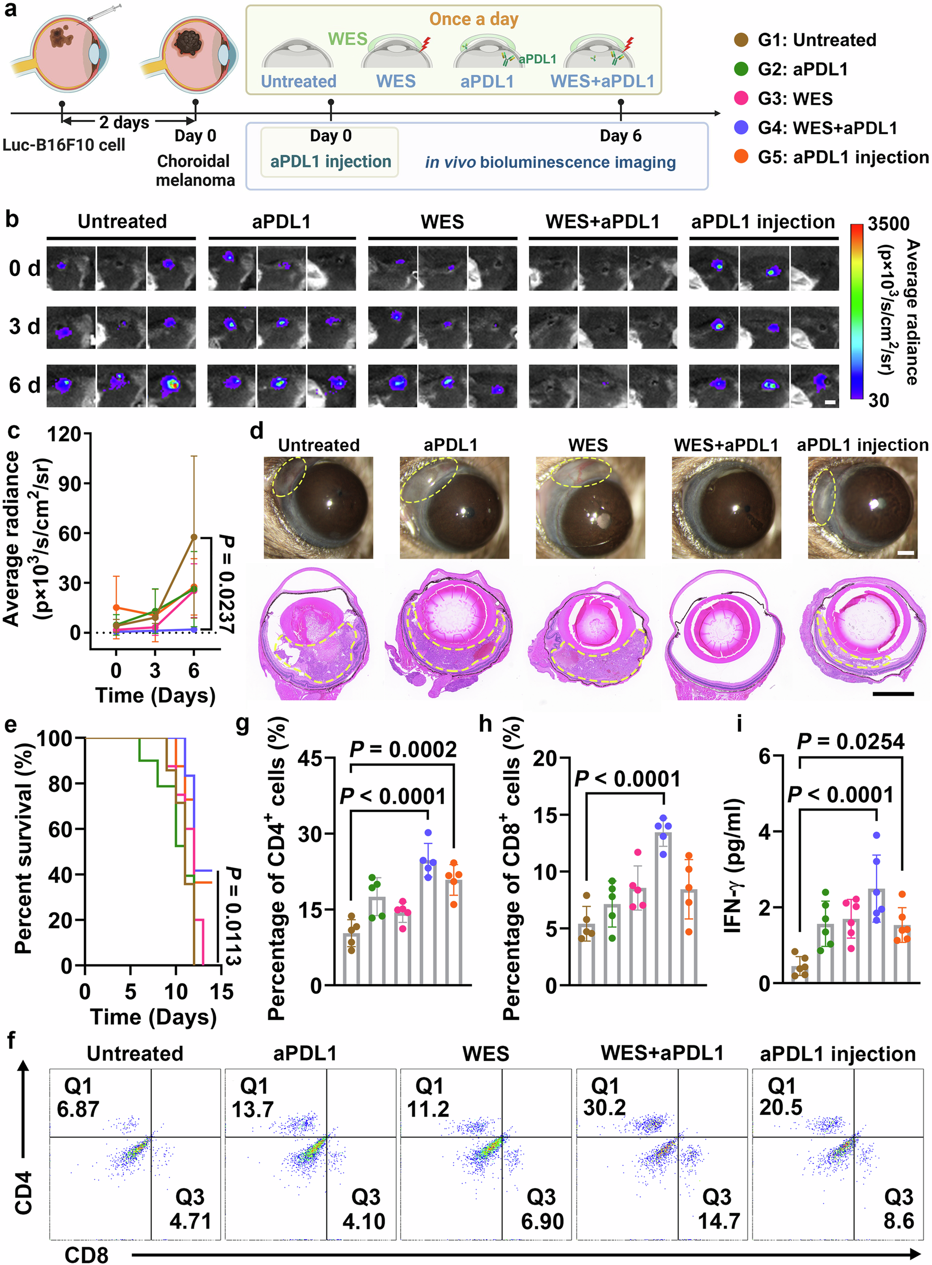
Fig. 5: Therapeutic effects of WES in choroidal melanoma.

a Diagram illustrating the creation of choroidal melanoma mouse models and various treatment methods. b Representative in vivo bioluminescence images of mice with Luc-B16F10 choroidal melanoma after different treatments. Scale bar, 4 mm. c Statistical analysis of average bioluminescence signal intensity in tumours over 6 days following various treatments (n = 5 mice per group). d Slit lamp photomicrographs and H&E staining of tumours on day 6 posttreatment, with tumours circled in yellow. Scale bar of slit lamp photomicrographs, 500 µm. Scale bar of H&E staining, 200 µm. e Survival rates of the mice after different treatments. f Representative flow cytometry analysis of CD8+ and CD4+ T cells collected from mouse eyes on day 6. g, h Statistical analysis of percentages of CD4+ (g) and CD8+ (h) T cells among CD3+ cells via flow cytometry (n = 5 mice per group). The exact P-value between the Untreated and WES + aPDL1 group in (g) was 2.46 × 10−6. The exact P-value between the Untreated and aPDL1 injection group in (h) was 1.72 × 10−5. i Statistical analysis of IFN-γ concentrations in choroidal melanoma after different treatments via ELISA kits (n = 6 mice per group). The exact P-value between the Untreated and WES + aPDL1 group was 1.96 × 10−5. The data are presented as the means ± SDs. The error bars represent the SDs. P-values in (c, g–i) were calculated via one-way ANOVA with a Tukey post-hoc test. The P-value in (e) was calculated via the Log-rank test of survival curves. Every imaging experiment was conducted three times, yielding findings that were similar each time. P < 0.05 was shown. Prof. Houyu Wang created the cartoons. Source data are provided as a Source data file.