Fig. 3: Towards the kinetics of SARS-CoV-2 MBP binding to lipid bilayers.
From: Probing SARS-CoV-2 membrane binding peptide via single-molecule AFM-based force spectroscopy

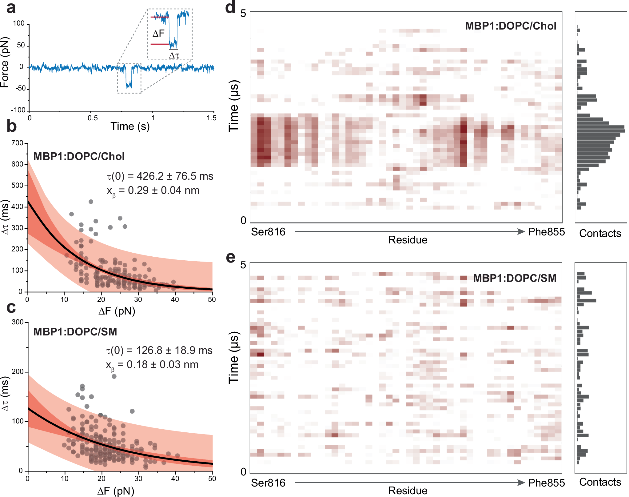
a Representative force versus time curve, highlighting how the binding force (ΔF) and lifetime (Δτ) of the binding events were extracted. Graph showing the distribution of the data points extracted from (b) DOPC/Chol lipid bilayer (n = 180 from at least three independent replicates) or from (c) DOPC/SM lipid bilayer (n = 206 from at least three independent replicates) where n represents the number of insertion events quantified). The Bell model was then employed to fit the data (black lines), providing an average xβ and τ(0) values for the binding complexes. The darker shaded areas indicate 95% confidence intervals and lighter shaded areas represent 95% prediction intervals. Average contact between the amino acids of MBP1 and the DOPC/Chol membrane (d) or DOPC/SM (e) over time. Source data for panels a-c are provided as a Source Data file. Data are representative of at least three independent replicates.