Fig. 1: V1 neuronal activity contains enough information to outperform the animals in a discrimination task.
From: Discretized representations in V1 predict suboptimal orientation discrimination

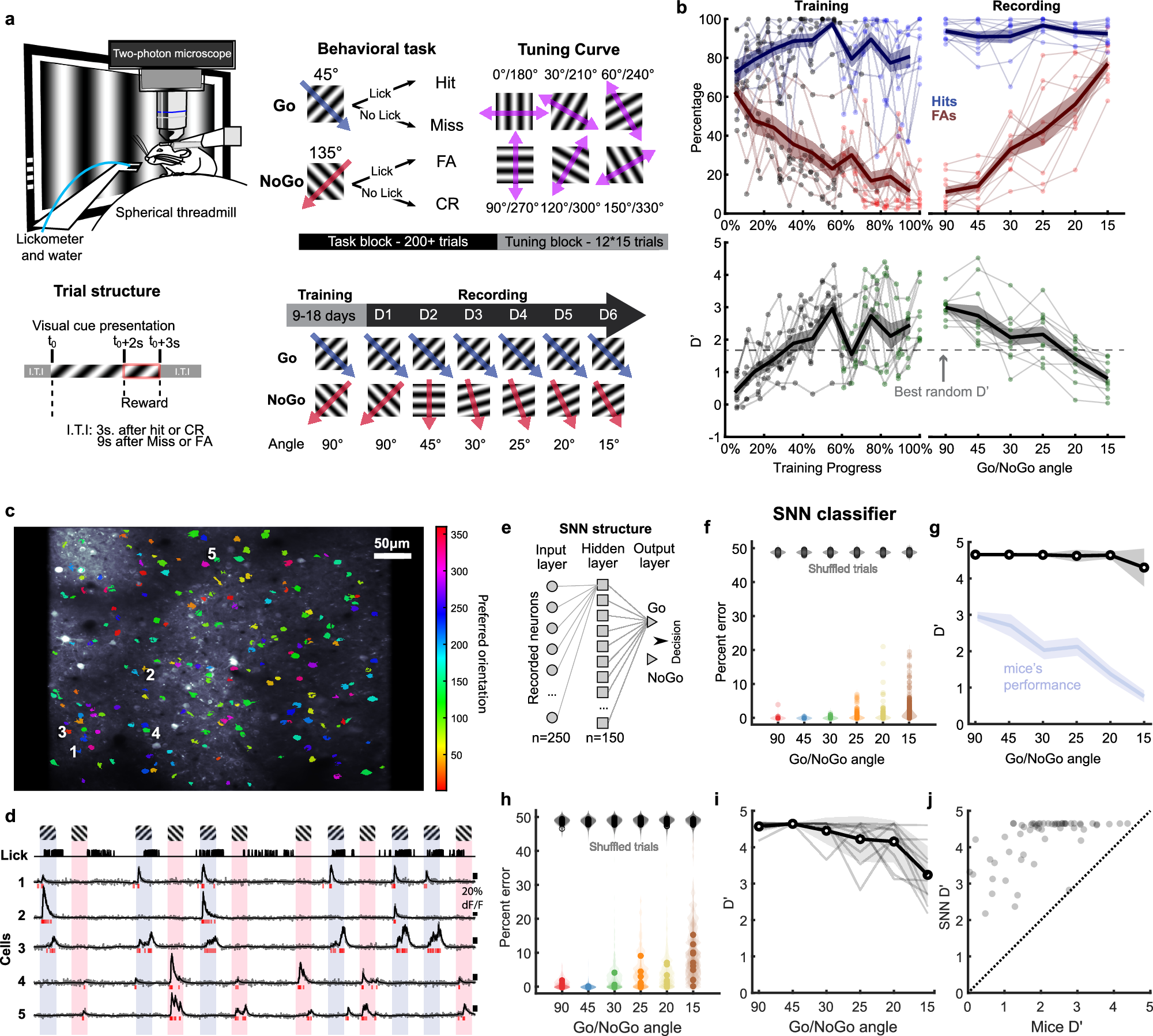
a Schematic representation of the experimental setup including the trial temporal structure (bottom left panel), the session organization (top right panel), and the Go and NoGo stimuli used for the different recording days (bottom right panel) b. Mice behavioral performance during training and recording sessions. Top panels: chance of hit trials (lick) during the presentation of the Go cue (blue lines), and of false alarms (FAs), i.e., licking during the presentation of the NoGo cue (red lines). Shaded areas show the s.e.m. c Example of a two-photon calcium image on which were overlapped the neurons’ preferred orientations. d Fractional fluorescence (ΔF/F, bottom traces) of the five selected neurons indicated in (c) during the orientation discrimination task. Neurons 1-3 are tuned to the Go orientation. Neurons 4 and 5 are tuned to the NoGo orientation. Top trace: mouse licking activity. Short red lines indicate the time of action potential related events (APrEs) provided by deconvolution. e Schematic of the shallow neural network (SNN) used to classify the Go and NoGo cues based on the V1 evoked activity. f Percent of correct classification of SNNs trained, using randomly selected neurons forming pseudo sessions. Circles: performance of the 1000 trained SNNs; violin plots: performance distribution. Colors show the different Go/NoGo angles. Black data points: performance of SNNs trained with shuffled labels. g Average D’ derived from the SNN performance shown in (f) (black) compared to the mice’s behavioral performance (blue). The shaded grey area indicates the standard deviation. h. Same as (f) but SNNs were trained with data provided by single recording sessions. Each circle indicates the average of the 100 repetitions of the procedure for each recording session; violin plots: performance distribution for the 100 repeats of each session. i. Same as (g) but using the data from (h). j Scatter plot of the mice’s individual behavioral performance against the classification performance of the SNNs using their recorded neurons. a Adapted from ref. 43.