Fig. 4: The Mcm4 Walker B motif is key for pre-RC induced ATP hydrolysis.
From: MCM2-7 ring closure involves the Mcm5 C-terminus and triggers Mcm4 ATP hydrolysis

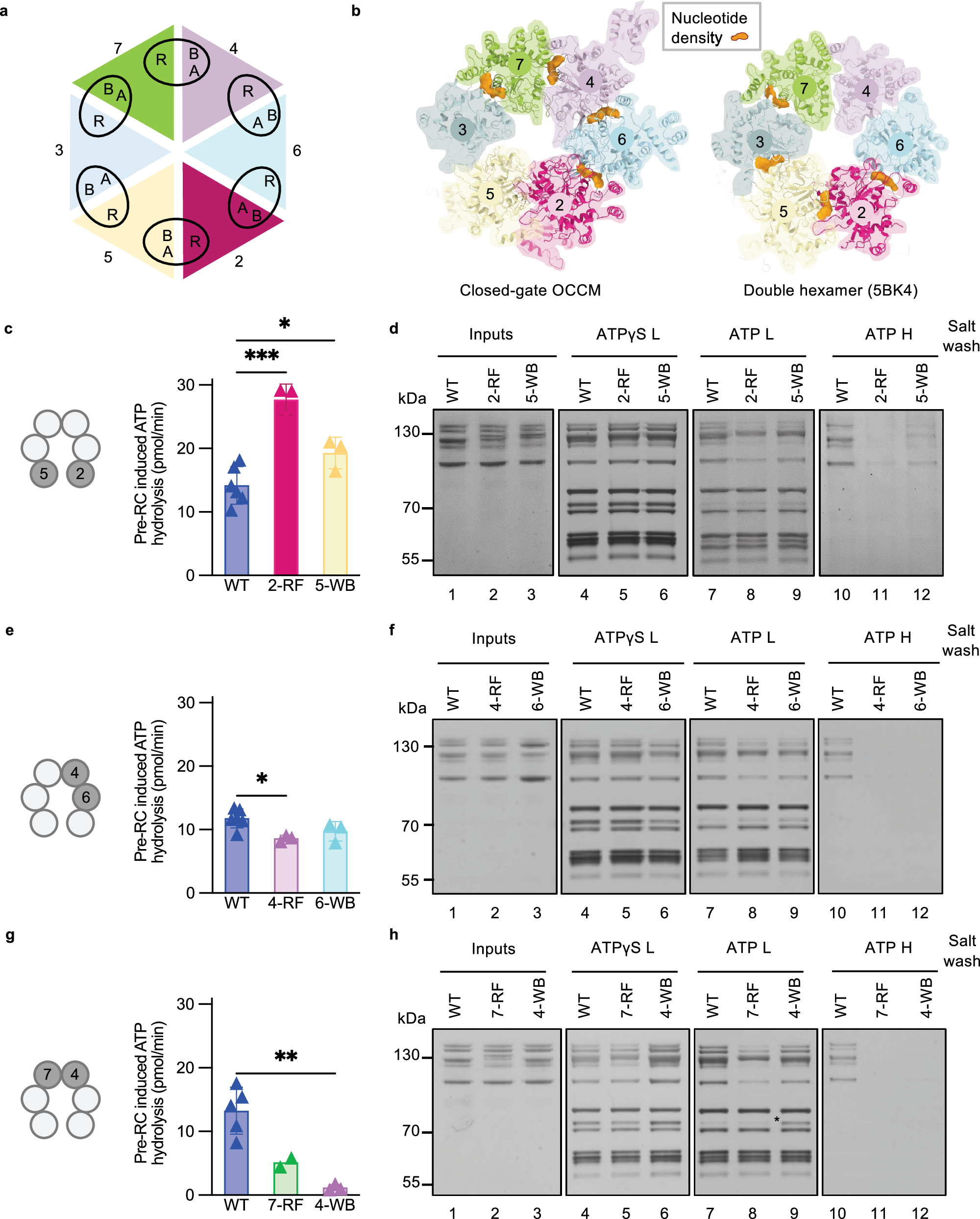
a Cartoon showing the composite ATPase domain structure of MCM2-7. The Walker A and B motifs interact with the arginine finger (R) of the adjacent subunit. b Schematic comparing the nucleotide occupancy (shown in orange) in the closed-gate OCCM and double hexamer (PDB ID 5BK4). Numbers correspond to organisation of Mcm subunits. c Pre-RC induced ATPase activities of WT MCM2-7, Mcm2 arginine finger mutant (Mcm2-RF) and Mcm5 Walker B mutant (Mcm5-WB). Means were calculated from three biological repeats for mutants and n = 6 for WT, error bars represent standard deviation. Data were analysed using a two-tailed t-test ***P = 0.0003, *P = 0.0390. d Pre-RC assembly of WT MCM2-7, Mcm2-RF and Mcm5-WB. The reactions (d, f, h) were assembled in ATP or ATPγS, washed with low (L) or high (H) salt and analysed by silver staining after elution from the beads using DNaseI. e Pre-RC induced ATPase activities of WT MCM2-7, Mcm4 arginine finger mutant (Mcm4-RF) and Mcm6 Walker B mutant (Mcm6-WB). Means were calculated from three biological repeats for mutants and n = 6 for WT and error bars represent standard deviation. Data were analysed using a two-tailed t-test, *P = 0.0109. f Pre-RC assembly of WT MCM2-7, Mcm4-RF and Mcm6-WB. g Pre-RC induced ATPase activities of WT MCM2-7, Mcm7 arginine finger mutant (Mcm7-RF) and Mcm4 Walker B mutant (Mcm4-WB). Means were calculated from three biological repeats for Mcm4-WB, n = 2 for 7-RF and n = 5 for WT. Error bars represent standard deviation. Analysis was performed using a two-tailed t-test, **P = 0.0016 (h) Pre-RC assembly of WT MCM2-7, Mcm7-RF and Mcm4-WB. Source data are provided as a Source Data file.