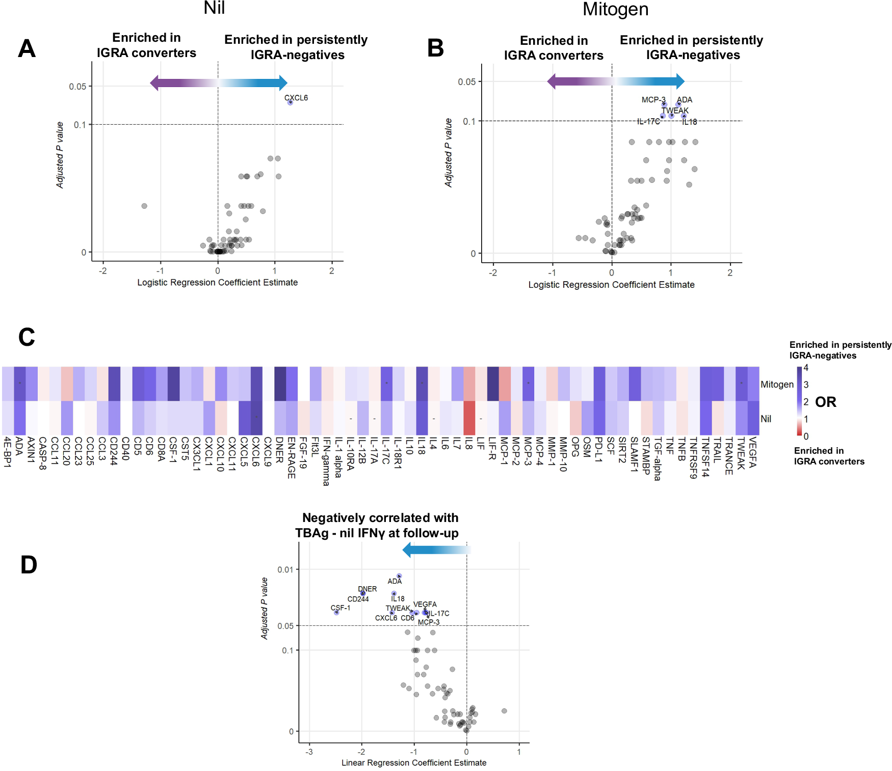
Fig. 3: Inflammatory proteins in IGRA supernatants.

Inflammatory proteins relative concentrations (NPX unit, log2 transformed) in IGRA supernatants (nil and mitogen) at baseline were compared between IGRA converters (N = 48) and persistently IGRA-negative individuals (N = 128). A A persistently IGRA-negative status was associated with higher CXCL6 in the baseline IGRA nil tube, and (B) with ADA, MCP-3 (CCL7), TWEAK, IL-17C, and IL-18 in the baseline mitogen tube (logistic regression adjusted for age, sex, BMI, and exposure risk score; FDR <0.1). C Associations between persistently IGRA-negative status and concentrations of all proteins measured in IGRA nil and mitogen tube (Odds ratios [OR], adjusted for age, sex, BMI, and exposure risk score). D In the mitogen tubes, the same proteins, as well as CSF-1, DNER, CD244, and VEGFA, showed a correlation with quantitative TBAg - nil IFNγ IGRA results after correction for multiple testing with a lower FDR cutoff of 0.05.