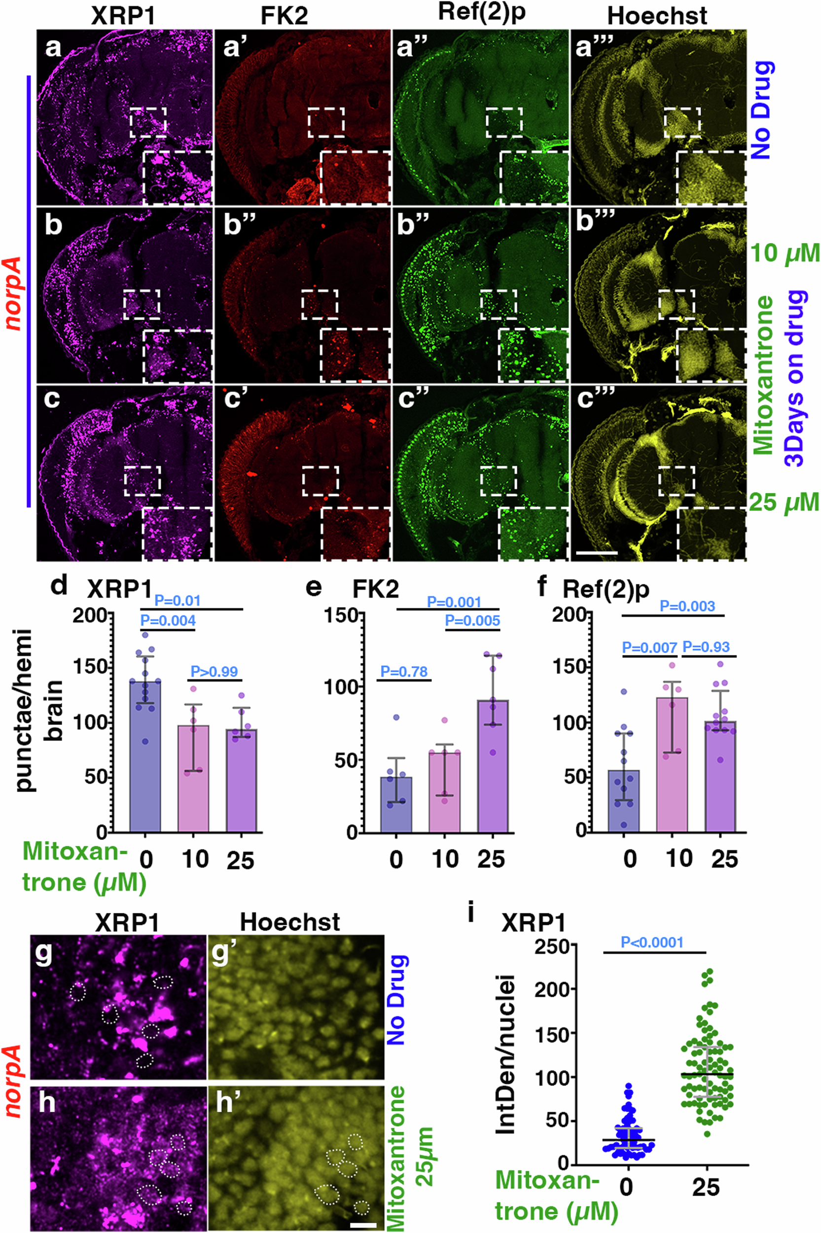
Fig. 5: Pharmacologically dissolving cytosolic XRP1 granules results in increased nuclear XRP1.

a–a”’) Immunostaining of cryosectioned norpA heads of no drug control brains show (a) XRP1 (a’) FK2 (a”) Ref(2)p and (a”’) Hoechst. b–c Adult head sections of flies feed two different concentrations of Mitoxantrone (a) 10 µM and (b) 25 µM added with blue dye in food. b, c XRP1, (b’, c’) FK2 (b”, c”) Ref (2)p and (b”’, c”’) Hoechst. Insets are magnified from the indicated area and adjusted for brightness and contrast to better visualize granules. Scale bar shown in (c”’) is 100 µm for (a–c). d–f Quantifications of punctae of XRP1 (d, n = 13, 6, 6 for Mitoxantrone 0, 10 and 25 µM respectively), FK2 (e, n = 6,6,7 for Mitoxantrone 0, 10 and 25 µM, respectively) and Ref (2)p (f, n = 12, 6, 12 for Mitoxantrone 0, 10 and 25 µM respectively). Bar graphs show median with interquartile range of number of punctae only quantified from brain excluding visual system. Data pooled from 2 independent experiments and significance threshold was determined by one-way ANOVA with Tukey’s multiple comparisons test. P-values are shown in each graph. g–h Immunostaining of cryosectioned norpA (g) XRP1, (g’) Hoechst for no drug control and (h) XRP1, (h’) Hoechst for Mitoxantrone 25 µM feed flies. White circles show nuclear staining. Scale bar in (h”’) is 5 µm. i Quantification of nuclear XRP1 with and without drug. Bar graphs show median with interquartile range of nuclear fluorescence IntDen (n = 66, 87 nuclei, for Mitoxantrone 0 and 25 µm respectively from 7 brains). Significance threshold was determined by Two-tailed Mann-Whitney U test as non-parametric test. Source data for bar graphs are provided in the source data file.