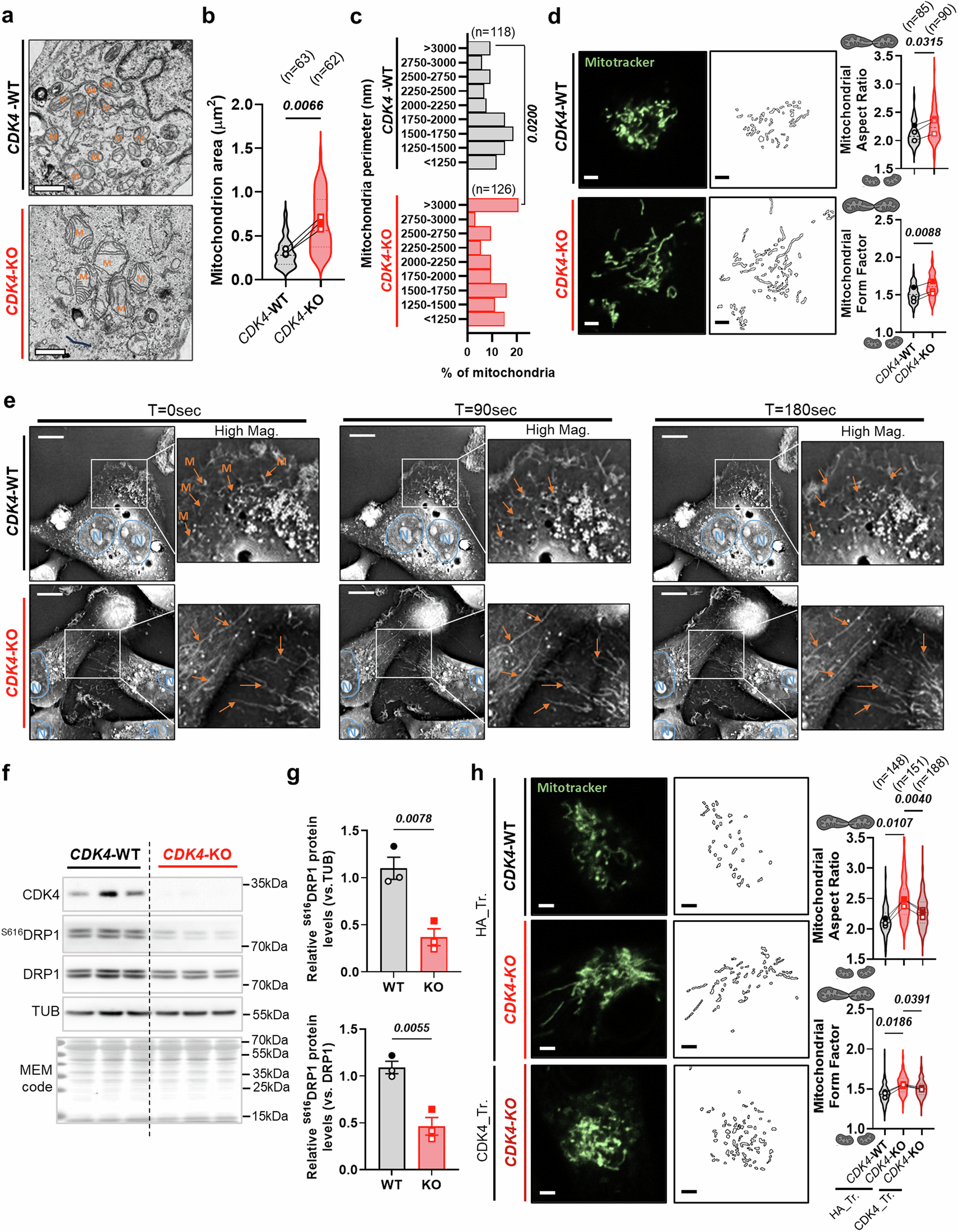
Fig. 4: CDK4 participates in mitochondrial fission of TNBC.

a Representative electron micrographs of CDK4-WT and -KO MDA-MB-231 TNBC cells. Scale bars: 1 μm. M=Mitochondria. b Quantification of mitochondria area of CDK4-WT and -KO TNBC cells. Means of N = 3 independent biological replicates from n=mitochondria represented with violon plot. Two-sided Paired T-test. c Distribution histogram of mitochondria perimeter of CDK4-WT and -KO TNBC cells. n=mitochondria number representative from N = 3 independent biological replicates. Two-sided Fisher’s exact test. d Representative pictures of mitochondria staining using Mitotracker of CDK4-WT and -KO TNBC cells. Scale bars: 4 μm. Associated quantification of mitochondrial aspect ratio (major axis/minor axis) and form factor (1/circularity) in CDK4-WT and -KO TNBC cells. Means of N = 3 independent biological replicates from n=cells represented with violin plot. e Time-live tracking of mitochondria of CDK4-WT and -KO TNBC cells at T = 0 sec, T = 90 sec and T = 180 sec. N delineation indicates nuclei (Blue) and M arrows indicate mitochondria (Orange). Scale bars: 4 μm. Representative of N = 3 independent biological replicates. f, g Immunoblots and relative protein levels of CDK4, S616DRP1, DRP1, Tubulin (TUB) and MEM code of CDK4-WT and -KO TNBC cells. Mean +/- SEM of N = 3 independent biological replicates. Two-sided Unpaired T-tests. h Representative pictures of mitochondria staining using Mitotracker Green of CDK4-WT, CDK4-KO TNBC cells transfected with empty plasmid HA (HA_Tr.) and CDK4-KO TNBC cells expressing endogenous CDK4 (CDK4_Tr.). Scale bars: 4 μm. Associated quantification of mitochondrial aspect ratio and form factor. Means of N = 3 independent biological replicates from n = cells represented with violin plot. RM 1 way ANOVA; Tukey’s multiple comparisons test. Exact p-values are displayed in italic (bold italic if <0.05).