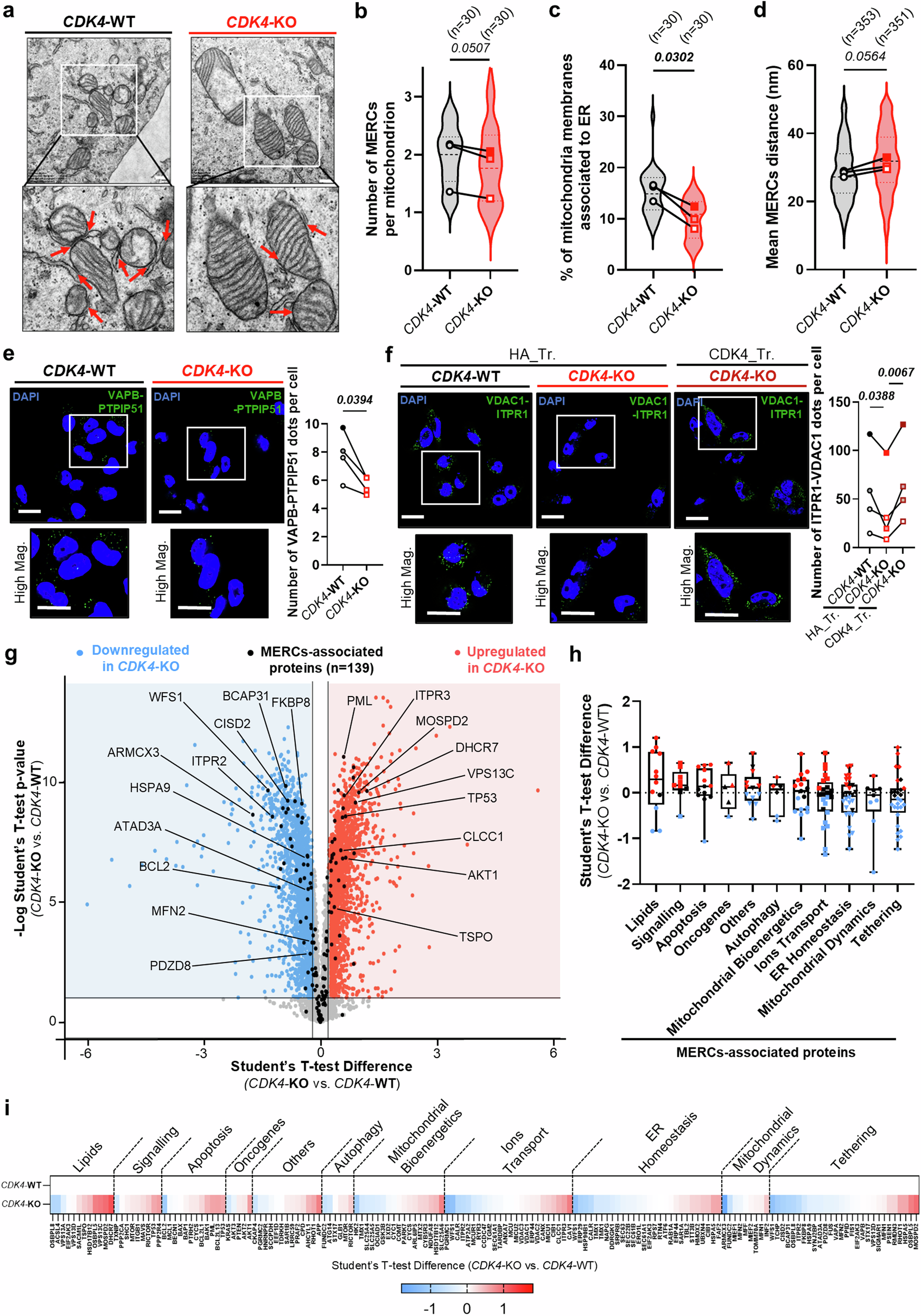
Fig. 6: CDK4 enhances Mitochondria-ER Contacts in TNBC.

a Representative electron micrographs of CDK4-WT and CDK4-KO MDA-MB-231 TNBC cells. Scale bars: 500 nm. Red arrows indicate Mitochondria-ER Contacts (MERCs). b Quantification of the number of MERCs per mitochondrion of CDK4-WT and -KO TNBC cells. Medians of N = 3 independent biological replicates from n=cells, represented as violin plot. Two-sided Paired T-test. c Percentage of mitochondrial membranes associated to ER. Means of N = 3 independent biological replicates from n=cells, represented as violin plot. Two-sided Paired T-test. d Mean ER-mitochondrion distance in analyzed MERCs. Means of N = 3 independent biological replicates representing n = 353 MERCs from 55 cells (WT) and n = 351 MERCs from 49 cells (KO), represented as violin plot. Two-sided Mann-Whitney test. e Proximity Ligation Assay (PLA) using VAPB and PTPIP51 antibodies in CDK4-WT and -KO TNBC cells. Representative pictures and associated quantification of VAPB-PTPIP51 dots per cell. Scale bar: 10 μm. N = 4 independent biological replicates. Two-sided Paired T-test. f Proximity Ligation Assay (PLA) using VDAC1 and ITPR1 antibodies in CDK4-WT, CDK4-KO TNBC cells transfected with empty plasmid HA (HA_Tr.) and CDK4-KO TNBC cells expressing endogenous CDK4 (CDK4_Tr.). Representative pictures and associated quantification of ITPR1-VDAC1 dots per cell. Scale bar: 10 μm. N = 4 independent biological replicates. RM 1 way ANOVA; Tukey’s multiple comparisons test. g Volcano plots of proteins differentially regulated in CDK4-WT and -KO TNBC cells, highlighting proteins significantly down-regulated (blue) and up-regulated (red) in CDK4-KO compared to CDK4-WT TNBC cells. N = 5 biological replicates. In black are indicated 139 MERCs-associated proteins found in the proteomic analysis. h Box plots of the subclustered classes of the 139 MERCs-associated proteins, from the top up-regulated to the top down-regulated according to the median of Student’s T-test difference. Box spans from the first to the third quartile, marking the median with a distinct line. The whiskers reach out to the extreme maximum and minimum data point. i Heatmap of the 139 MERCs-associated proteins according to the median of Student’s T-test difference. Exact p-values are displayed in italic (bold italic if <0.05).