Fig. 5: The 20HE-Crol-Wg axis in EC controls intestinal homeostasis.
From: Steroid hormone-induced wingless ligands tune female intestinal size in Drosophila

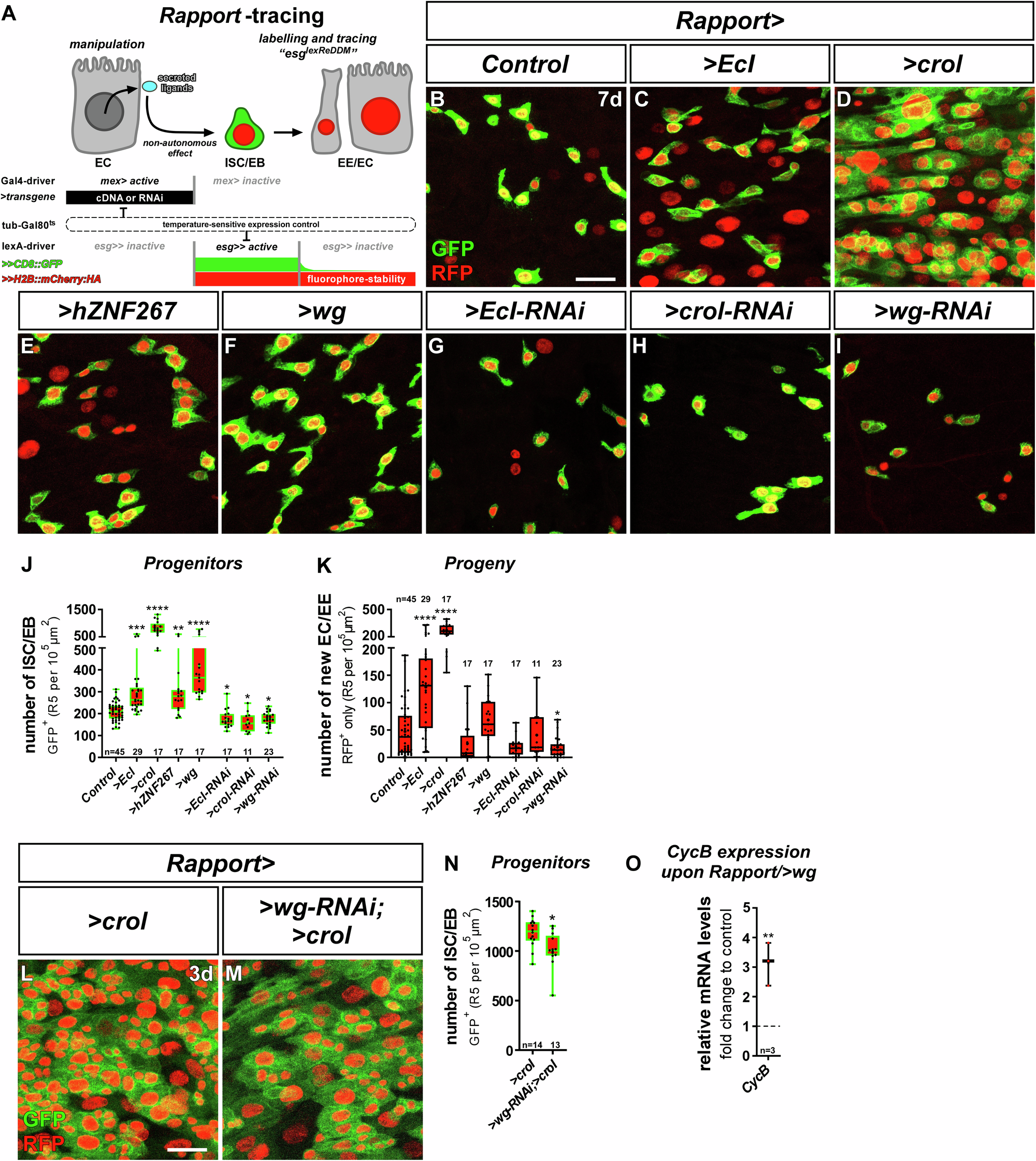
A Schematic of ‘Repressible activity paracrine reporter’ (Rapport) tracing system. Rapport consists of the EC mex-Gal4 driver for UAS-driven transgenes like cDNAs or RNAi. Additionally, an esglexReDDM system based on lexA/Aop allows Gal4/UAS independent labelling and tracing of ISC/EB by esg-lexA driven expression of Aop-CD8::GFP and Aop-H2B::mCherry::HA (lexA/Aop abbreviated as ‘>>’ hereafter). Both expression systems are timely controlled by a tub-Gal80ts repressor. B–I Confocal images showing R5 regions of MF midguts after 7 d of Rapport tracing in (B) controls, with OE of (C) EcI, (D) crol (BL58359), (E) hZNF267 and (F) wg, and KD of (G) EcI, (H) crol (BL41669) and (I) wg showing GFP+ and mCherry+ ISC/EB and their differentiated progeny labelled by mCherry only. Scale bar is 20 µm. J, K Quantification of (J) progenitor cell numbers ( > EcI:p = 0.0003; >hZNF267:p = 0.0053; >EcI-RNAi:p = 0.0467; >crol-RNAi:p = 0.0375; >wg-RNAi:p = 0.0388) and (K) their progeny ( > wg-RNAi:p = 0.0285) upon EC specific manipulations using Rapport. L, M Confocal images showing R5 regions of MF midguts after 3 d of Rapport tracing with (L) sole OE of crol (F003414) and (M) combined with >wg-RNAi. (N) Progenitors upon EC specific OE of crol alone and combined with >wg-RNAi (p = 0.0109). Scale bar is 20 µm. O Quantitative RT-qPCR on midgut cDNA of MF with Rapport specific expression of >wg showing relative mRNA levels of CycB. J, K, N, O For Box-and-whisker plots: the center is the median, minima and maxima are 25th and 75th quartile and whiskers indicate full range of values. All individual values with ‘n’ representing numbers of biological replicas are shown by dots and means are indicated by ‘+’. Asterisks denote significances from (J, K) multiple comparison by Kruskal-Wallis tests and (N) unpaired two-sided t-test (*p < 0.05; **p < 0.01; ***p < 0.001; ****p < 0.0001). Source data are provided as a Source Data file.