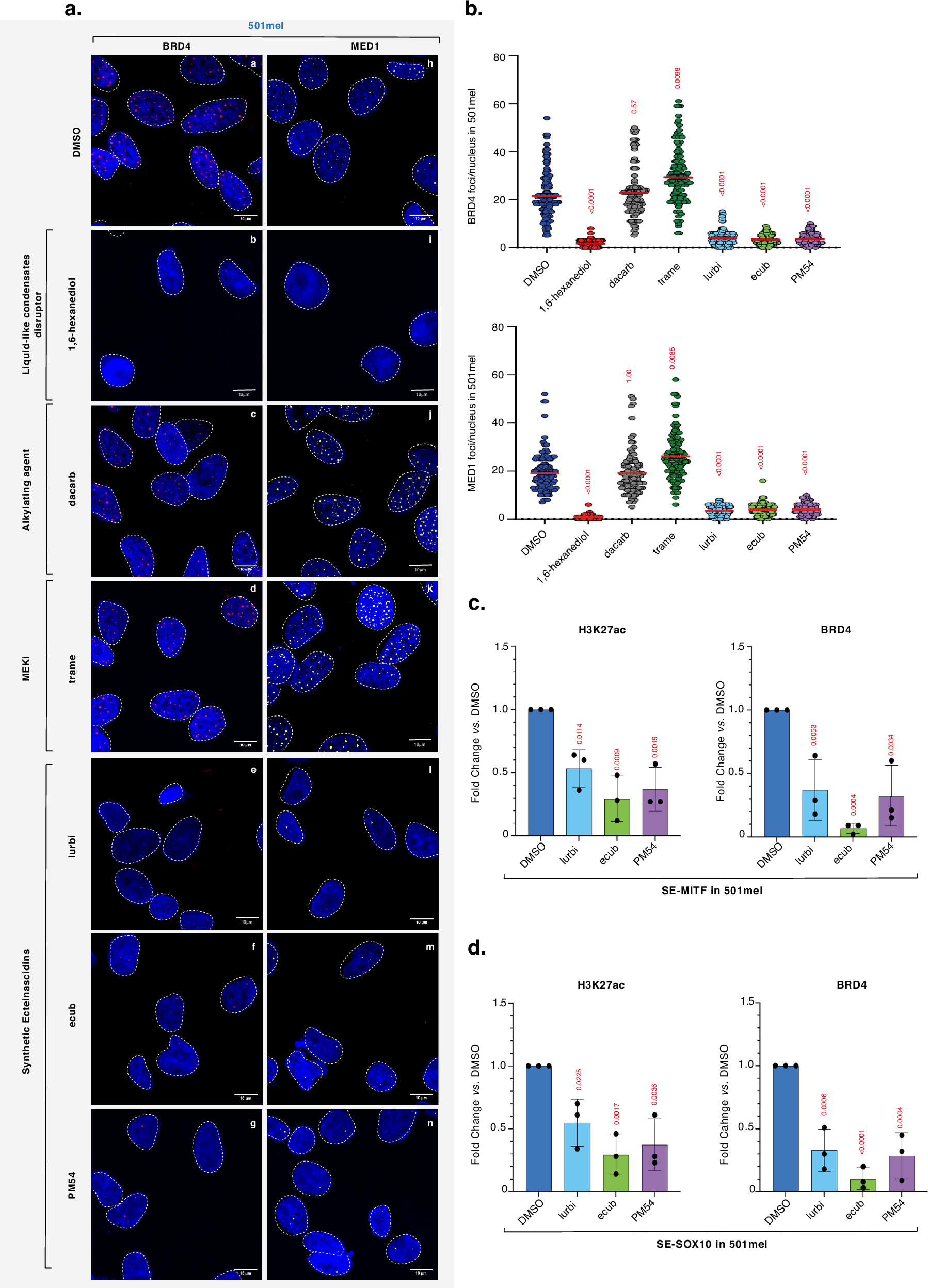
Fig. 8: Synthetic ecteinascidins disrupt transcription factor/coactivator condensates at SEs.

a Representative confocal microscopy images (n = 3) of 501mel melanoma cells treated with either DMSO, the condensate disruptor 1,6-hexanediol (3% vol, 20 min), the MEKi trametinib (15 nM, 10 h), the DNA damaging agent dacarbazine (50 μM, 10 h) or the synthetic ecteinascidins (5xIC50, 10 h). Cells were immunostained with anti-BRD4 (red) or anti-MED1 (white) antibodies. Images of the cells were obtained with the same microscopy system and constant acquisition parameters for a given staining. Source data are provided as a Source Data file. Scale bar: 10 μm. b The numbers of MED1 and BRD4 foci per nucleus observed in 501mel cells following treatment with the drugs described above are shown ± SD for three biological triplicates. Red bars indicate mean integrated density. One-way ANOVA with post-hoc Tukey adjustment comparisons were used to determine the p-values (vs. DMSO). c, d ChIP-qPCR monitoring the fold change of H3K27ac mark or BRD4 protein at the SEs regulating MITF (left) or SOX10 (right) in mock- or synthetic ecteinascidin-treated (5xIC50, 10 h) differentiated 501mel cells. Error bars indicate mean values ± SD for three biological triplicates. One-way ANOVA with post-hoc Tukey adjustment comparisons were used to determine the p-values (vs. DMSO). Source data are provided as a Source Data file.