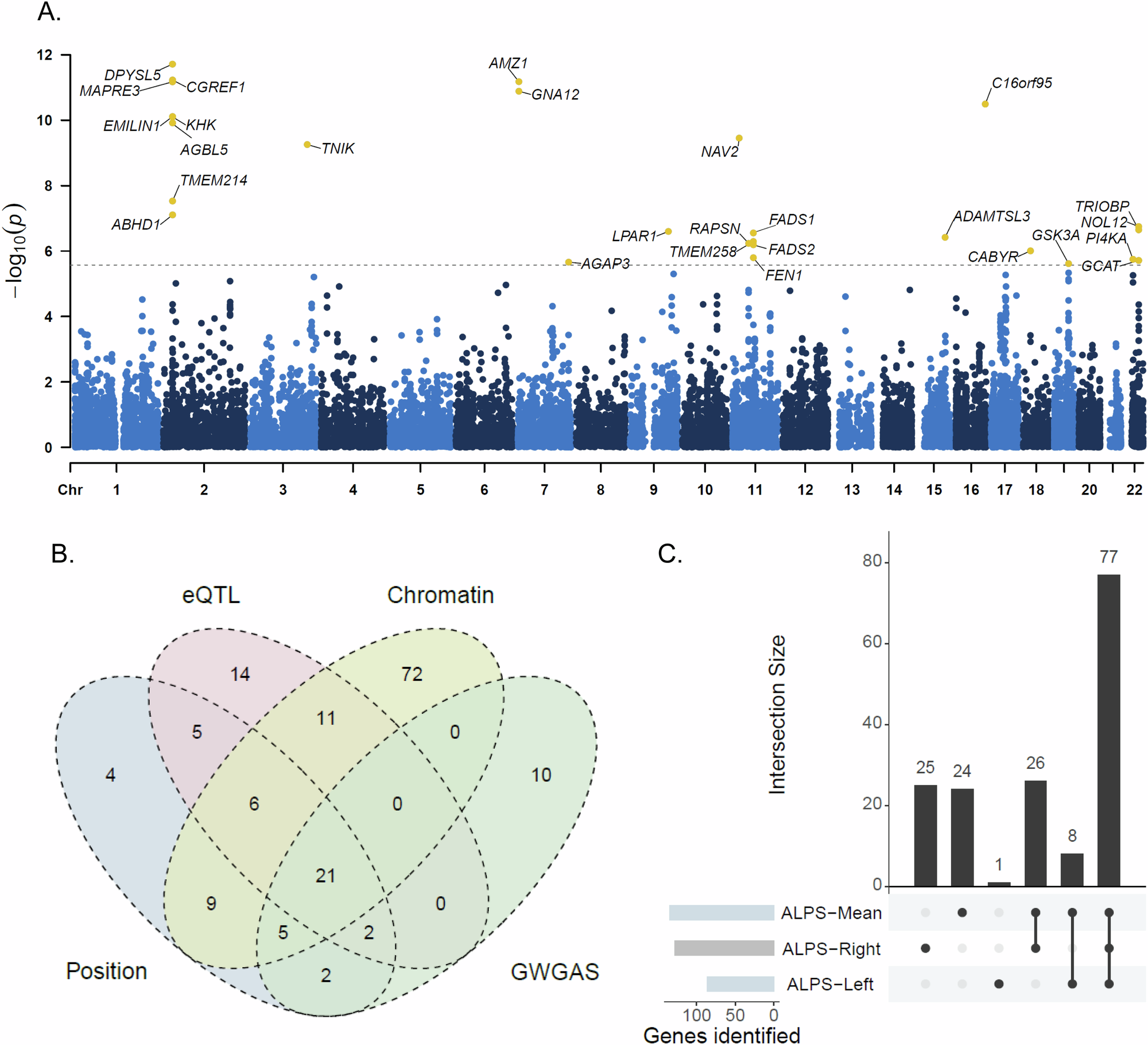
Fig. 6: ALPS-index associated genes identified by GWGAS and gene mapping strategies.
From: Genome-wide association study unravels mechanisms of brain glymphatic activity

A Manhattan plot of the GWGAS on the mean ALPS-index (n = 37,327 individuals). P values were computed by MAGMA gene-based test. The y-axis shows the −log10 p-value of each gene. The x-axis shows the chromosomal position (start position). The dashed line indicates the Bonferroni-corrected threshold for genome-wide significance of the gene-based test (P < 2.65 × 10−6; 0.05/18,878). B Venn diagram showing the number of genes associated with any of the three ALPS-indexes (mean, left, and right) implicated by positional mapping, eQTL mapping, chromatin interaction mapping, and GWGAS. C Upset plot displays the number of unique and shared genes among the three ALPS-indexes (mean, left, and right). eQTL expression quantitative trait loci, GWGAS genome-wide gene-based association analysis.