Fig. 4: Targeting effects of FAPi-Modified IPM in vivo and in vitro.
From: Ionizable polymeric micelles (IPMs) for efficient siRNA delivery

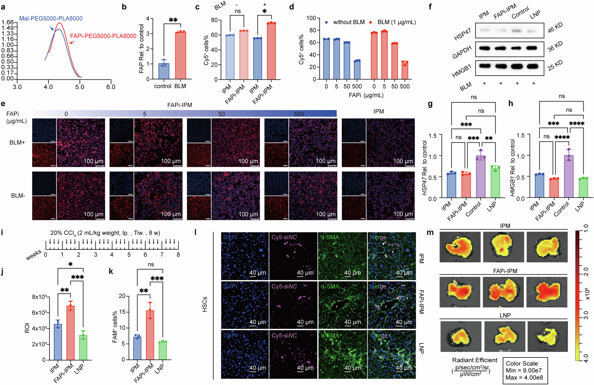
a GPC molecular weight distribution of FAPi-PEG5000-PLA8000 and PEG5000-PLA8000. b qPCR results demonstrating upregulation of FAP mRNA expression in HSCs following bleomycin stimulation (n = 3 cell culture wells). c Flow cytometry analysis of the cellular uptake efficiency of IPM and FAPi-IPM by HSCs before and after bleomycin stimulation. FAPi-IPM exhibits targeting capability, being more effectively internalized by HSCs, with significant differences observed after bleomycin stimulation (n = 3 cell culture wells). d Competitive inhibition assay with varying concentrations of free FAPi, showing dose-dependent cellular uptake of FAPi-IPM (n = 3 cell culture wells). e Confocal microscopy results indicating increased intracellular fluorescence intensity in FAPi-IPM/Cy5-siNC-treated cells after bleomycin stimulation, with a decrease in intracellular fluorescence intensity as free FAPi concentration increases. f Western blot results of IPM/siHMGB1+siHSP47 and FAPi-IPM/siHMGB1+siHSP47 after bleomycin stimulation of HSCs, with LNP/siHMGB1+siHSP47 serving as a positive control. g, h Effective downregulation of target genes HSP47 and HMGB1 relative expression by IPM and FAPi-IPM (n = 3 cell culture wells). i Schematic representation of hepatic fibrosis modeling. j ROI values in the liver of mice with hepatic fibrosis (n = 3 mice). k Flow cytometry showing FAM positivity of activated hepatic stellate cells (α-SMA labeled) in the livers of mice with hepatic fibrosis (n = 3 mice). l The immunofluorescence results of liver tissues from mice with hepatic fibrosis 24 h after the tail vein injection, with DAPI labeling of the nuclei and α-SMA labeling of activated hepatic stellate cells. m Fluorescence imaging of the liver 24 h after injection in mice with liver fibrosis. Data were analyzed by ANOVA followed by Tukey test. Values represent mean ± standard deviation (SD).