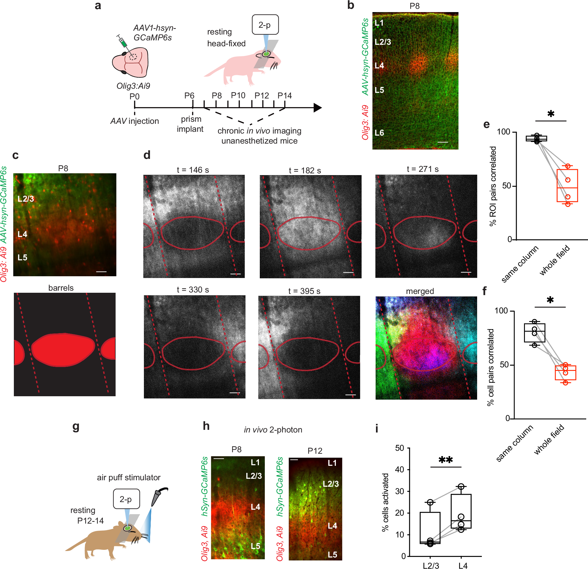
Fig. 2: SNA is organized in functional barrel columns.

a Schematic depicting experimental design. b Immunohistochemical staining of barrel cortex from a P8 Olig3:Ai9 mouse injected with GCaMP6s virus at P0. Barrel structure can be identified by thalamocortical axons expressing tdTomato. Scale bar = 100 μm. c 2-photon FOV through a microprism (top) of the barrel cortex in a P8 Olig3:Ai9 mouse injected with GCaMP6s virus. Barrel structure of the same FOV, labeled by tdTomato expression, is illustrated with red ovals and barrel columns are delineated with dotted lines (bottom). d Example SNA at 5 time points from the same video. Each time point is represented by a different color in the merged FOV. e The percentage of ROI pairs that are significantly correlated within the same barrel column, compared to the pairs in the entire FOV (93.74 ± 1.32 vs. 49.58 ± 7.94, two-sided paired t-test, p = 0.014). ROIs are 25 × 25 μm squares from dividing the FOV by a grid. f The same percentage of pairs correlated analysis using cell soma instead of ROIs from a grid (80.39 ± 4.61 vs. 43.59 ± 3.64, two-sided paired t-test, p = 0.013). n = 4 videos from 4 mice. g Schematic depicting whisker stimulation during 2-photon imaging in the same microprism implanted mice at P12-14. h Example 2-photon FOVs at P8 versus P12 in the same mouse. i The percentage of cells activated from whisker stimulation in barrels in L4 versus L2/3 (19.40 ± 4.47 vs. 10.99 ± 4.67, two-sided paired t-test, p = 0.0045). n = 4 videos from 4 mice. Scale bar = 50 μm. *p < 0.05, **p < 0.01. Box plot (e–f, i) whiskers indicate the minimum and maximum values. Bounds of the box are the 1st and 3rd quartile and the center line indicates the median. Source data are provided as a Source Data file.