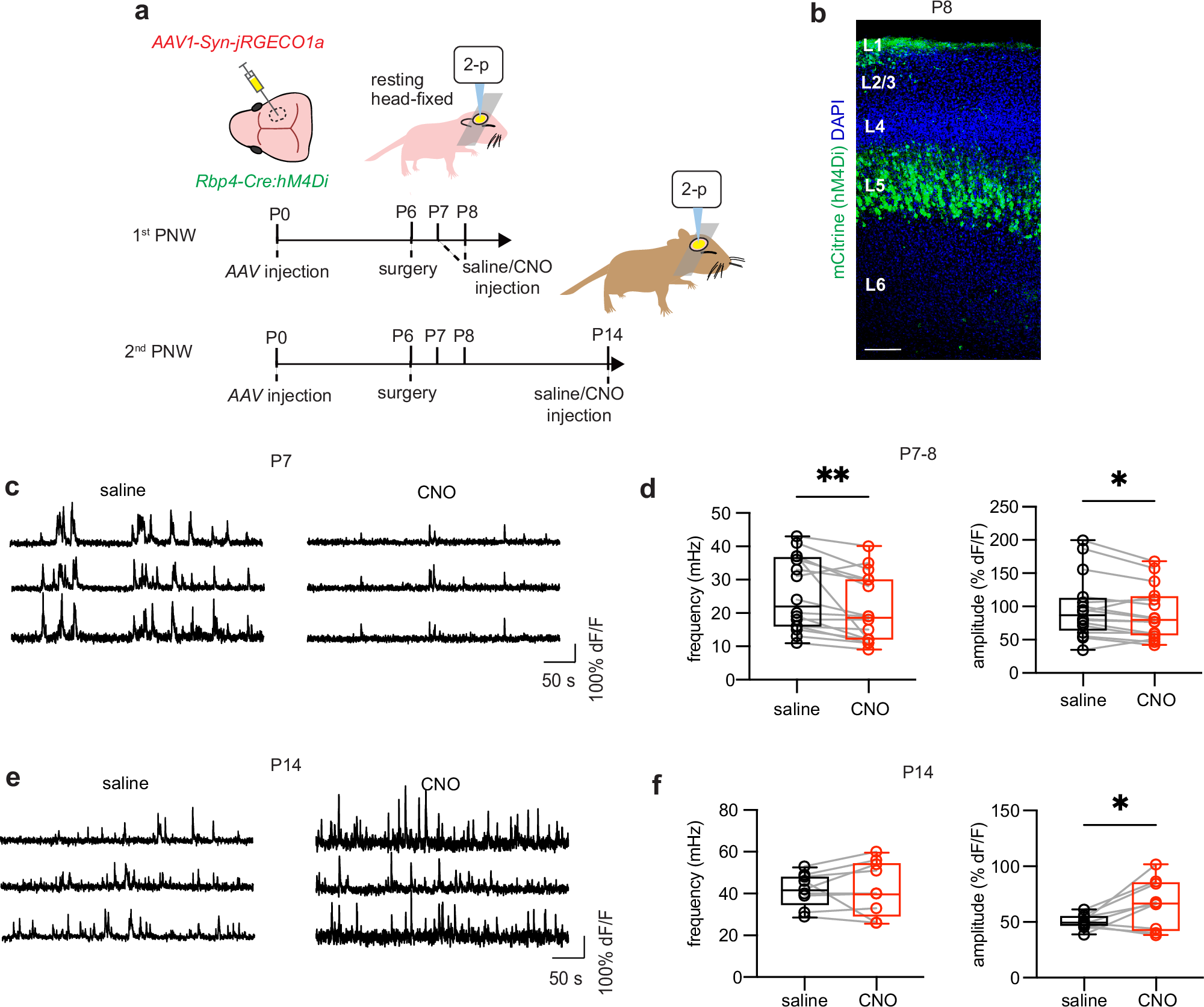
Fig. 5: Acute chemogenetic suppression of L5 outputs dampens SNA at 1st but not 2nd PNW.

a Schematic depicting experimental setup for 1st versus 2nd PNW acute L5 suppression. b Example image of mCitrine (hM4Di) expression in S1 of an Rbp4-Cre:hM4Di mouse. Scale bar = 100 μm. c Example calcium transients from single cells in the same P7 mouse after saline (left) versus CNO (right) injection (1 mg/kg). d Calcium transient frequency (left: 25.63 ± 2.74 vs. 20.88 ± 2.54, two-sided Wilcoxon test, p = 0.0014) and amplitude (right: 97.48 ± 11.73 vs. 89.04 ± 9.85, two-sided paired t-test, p = 0.038) comparison at P7-8 after saline versus CNO injection imaged from the same FOV. e Example calcium transients from single cells in the same P14 mouse after saline (left) versus CNO (right) injection (1 mg/kg). f Calcium transient frequency (left: 41.89 ± 2.70 vs. 42.89 ± 4.31, two-sided paired t-test, p = 0.75) and amplitude (right: 50.17 ± 2.17 vs. 66.03 ± 7.42, two-sided paired t-test, p = 0.043) comparison at P14 after saline versus CNO injection imaged from the same FOV. P7-8, n = 16 video pairs from 8 mice; P14, n = 9 video pairs from 4 mice. *p < 0.05, **p < 0.01. Box plot (d, f) whiskers indicate the minimum and maximum values. Bounds of the box are the 1st and 3rd quartile and the center line indicates the median. Source data are provided as a Source Data file.