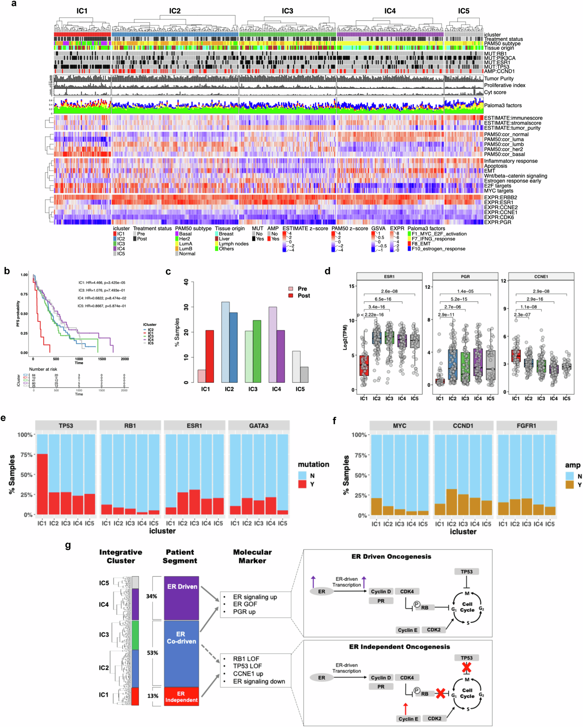
Fig. 2: Integrative clustering analysis identified molecularly distinct subgroups.

a Heatmap showing distinct patterns of molecular features of five integrative clusters IC1-5. Panels of selected multi-omics features include gene expressions, hallmark signatures (GSVA), PAM50 subtype scores, ESTIMATE scores for tumor microenvironment, projection to Paloma3 NMF factors, gene-level genomic alteration status and other tumor characteristics. icluster: integrative cluster. Cyt score: cytolytic activity score. TMB: tumor mutation burden. Treatment status: Pre/Post. b KM plot comparing the PFS of patients classified into the five IC clusters. c Changes in the prevalence of IC clusters Pre vs. Post. d Distributions of ESR1, PGR and CCNE1 gene expressions vs. IC clusters, with sample sizes n = 57 (IC1), 127 (IC2), 97 (IC3), 107 (IC4), and 39 (IC5). Statistical significance was determined using two-sided Wilcoxon rank sum test. Distributions of TP53, ESR1, RB1, GATA3 mutation statuses (e) and MYC, CCND1 and FGFR1 amplification statuses (f) vs. IC clusters. g Diagram illustrating the hypothesis of stratifying HR+/HER2- mBC patients into three segments differentiated by the dependency on ER signaling as the oncogenic mechanism. The dotted line indicates that the ER co-driven tumor segment shares some characteristics with the ER independent segment, such as harboring higher RB1 mutation frequency than ER-driven tumors. For all box-and-whisker plots, the box is bounded by the first and third quartile with a horizontal line at the median and whiskers extend to the maximum and minimum value. Source data are provided as a Source Data file.