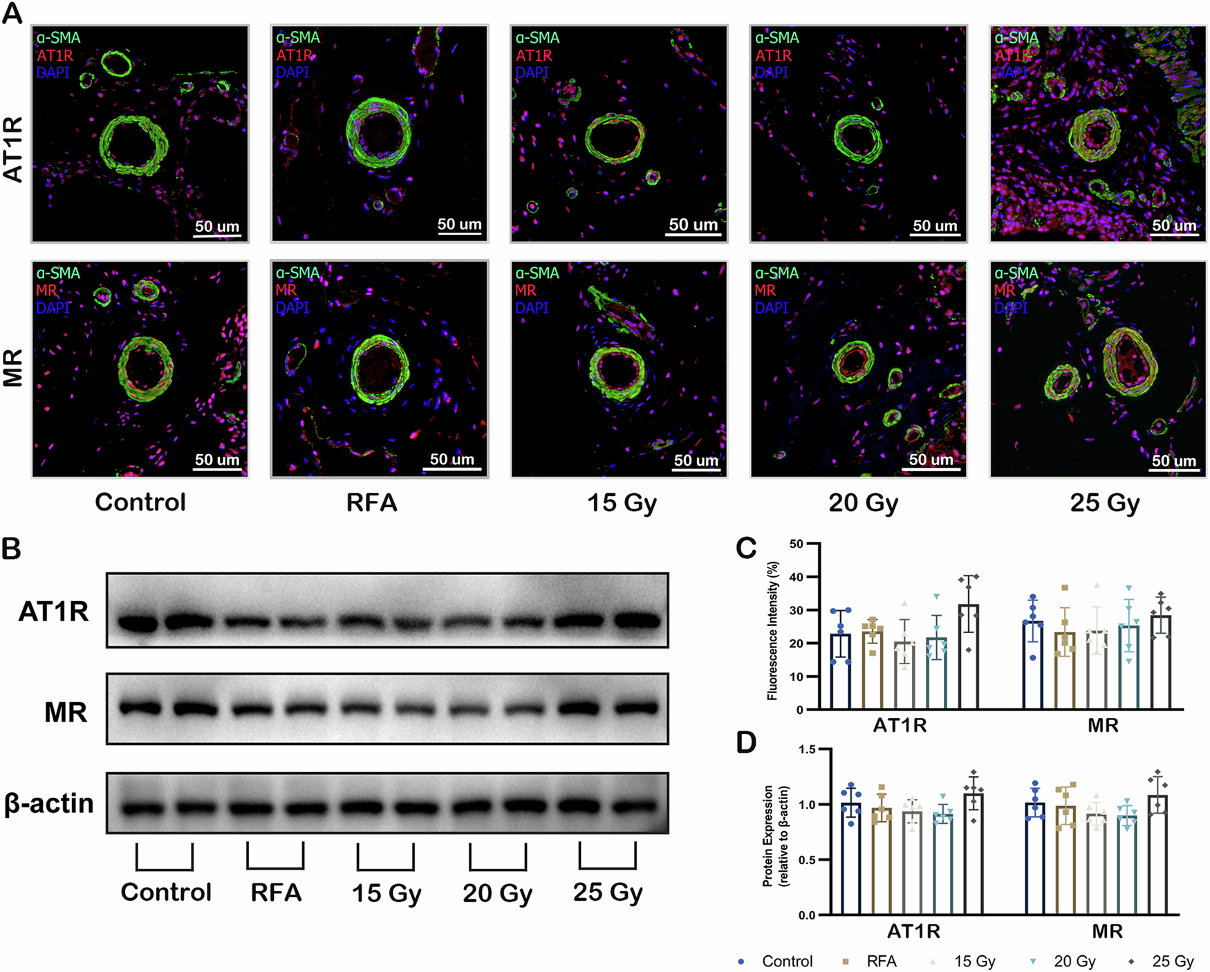
Fig. 7: Effects of stereotactic radioablative PADN on RAAS activity of lung tissue.

Representative images of immunofluorescence A and Western Blot B of AT1R and MR in the lung tissue adjacent to the ablation area. Analysis of mean relative fluorescence intensity C and protein expression D of AT1R and MR in control and treatment groups. Values are expressed as mean ± SD, n = 6 for each group. α-SMA, α-smooth muscle actin; AT1R, angiotensin II type 1 receptor; MR, mineralocorticoid receptor; PADN, pulmonary artery denervation; RAAS, renin-angiotensin-aldosterone system. RFA, radiofrequency ablation. Source data are provided as a Source Data file.