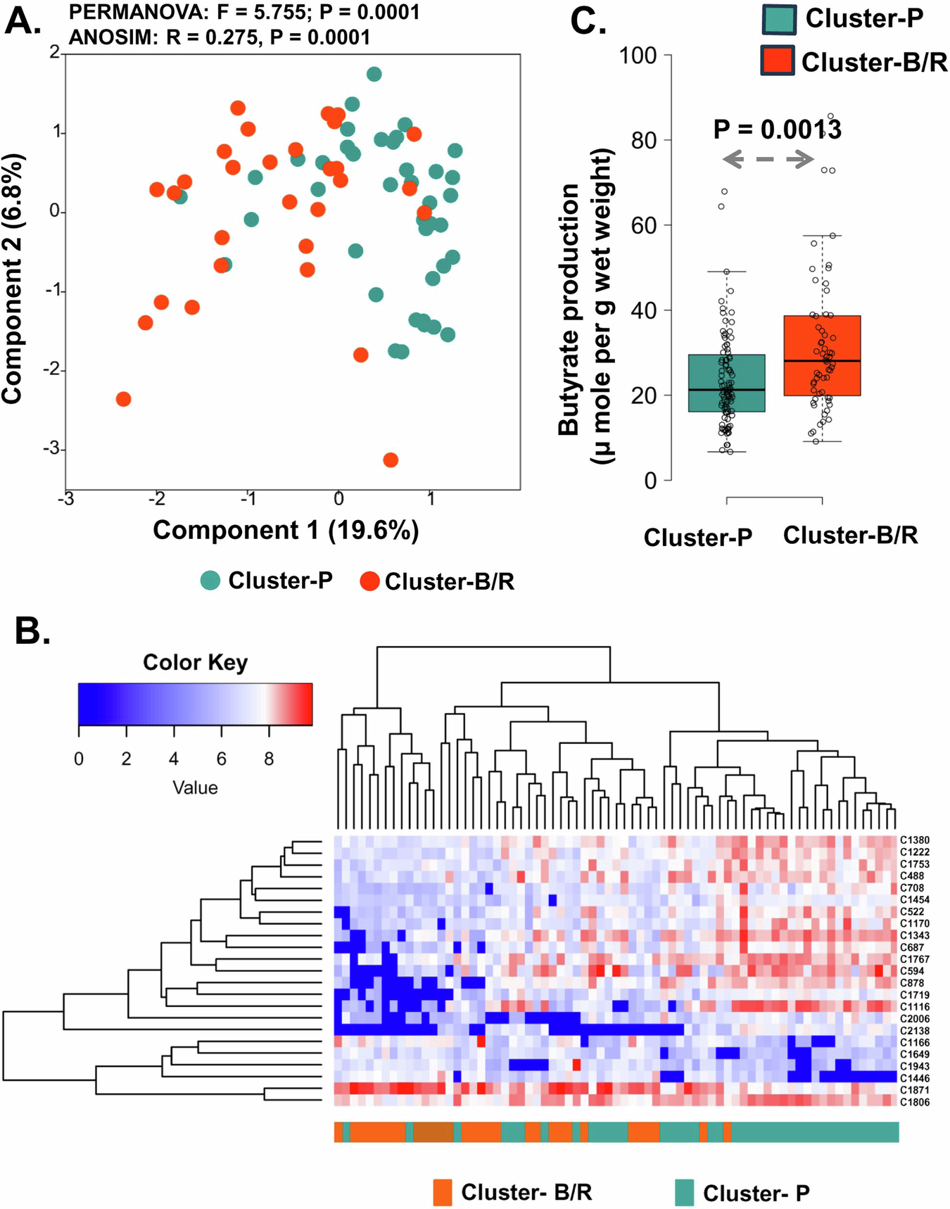
Fig. 2: Comparison of the faecal metabolite profiles of the two gut microbiota clusters in the Indian study population.
From: Fermented foods affect the seasonal stability of gut bacteria in an Indian rural population

A PCA ordination of biological replicate samples (n = 71), at baseline (summer) based on faecal metabolites LC-HRMS data (log-transformed) support the two gut microbiota-based clusters, Prevotella-driven Cluster-P and Bifidobacterium/Ruminococcus-driven Cluster-B/R. B The hierarchically clustered heat map shows the clustering of 23 faecal metabolites significantly different between the two clusters (∼2 log2-fold change, p < 0.05, two-sided Wilcoxon test, Benjamini-Hochberg method corrected). A colour gradient of blue and red was used to visualise the difference in the level of the metabolites. C The Box and whisker plot shows the difference in butyrate production (µ mole per g wet weight) between Cluster-P and Cluster-B/R. The Box and whisker plots display median (middle line), box ranges from 25 to 75 percentile with Tukey whiskers and outlier (more than 1.5 IQR). The statistical significance of the difference between the biological replicates of Cluter-P (n = 96) and Cluster-B/R (n = 62) was calculated with a two-sided Wilcoxon rank sum test, and the p-values are indicated in the figure panel (C). The colour of Cluster-P is blue-green, and Cluster-B/R is orange-red in all the figure panels. Source data are provided as a Source Data file.