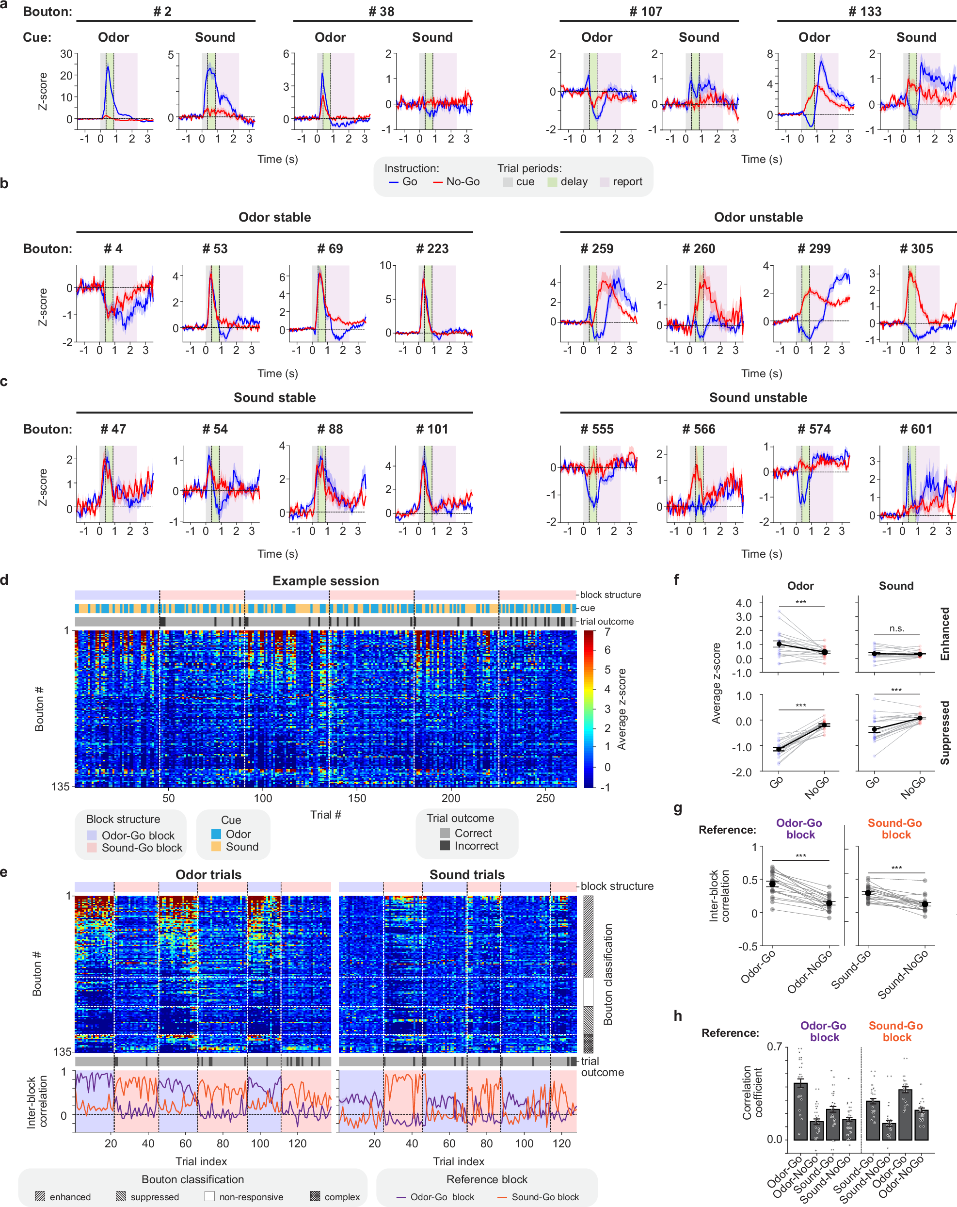
Fig. 2: Fast update of cortical bulbar feedback representations following reward-rule switching in task-engaged mice.

a Example average responses (z-scored) of cortical bulbar feedback axon boutons to odor and sound cues during Go (blue) and No-Go (red) trials. Shaded areas mark different trial periods: cue (gray); delay (green); report (pink). b, c Example boutons that displayed stable (Left) or unstable (Right) average responses to odor (b) and sound (c) across conditions (Go vs. No-Go; “Methods” section). d Bouton responses (z-scored) averaged throughout the delay period and shown across trials in an example field of view from an expert mouse. Each row shows the response of one bouton across trials and blocks throughout the behavior session. Boutons are sorted from top to bottom by the strength of their response during the odor trials of the Odor Go blocks. Color-coded bars on top mark the block structure, cue identity, and trial outcome. e (Top) Same session as (d), re-sorted by cue identity: odor trials (Left) and sound trials (Right). Boutons were classified as enhanced, unresponsive, suppressed, or complex (enhanced + suppressed) as per their response strength and polarity to the odor cue; (Right) the same ordering of boutons was kept for the sound trials. (Bottom) Inter-block correlation analysis (Odor Go vs. Sound Go; “Methods” section). f Average z-scored response values during the delay period parsed by the cue (Odor or Sound) and instruction (Go or No-Go). Each pair of connected colored dots represents average z-scored responses across conditions (Go vs. No-Go) from individual sessions. Black dots represent the average ensemble bouton response across sessions (N = 20 sessions, 3 mice). Two-sided Student’s t-test: *** = p < 0.0001; n.s.: non-significant. g Average inter-block correlation coefficients obtained as described in e, bottom for all fields of view (delay; “Methods” section). Each pair of gray connected dots represents the inter-block correlation values computed for one session. Black dots represent the average correlation across sessions (N = 20 sessions, 3 mice). Two-sided Student’s t-test: *** = p < 0.0001. h Same analysis as in (g) including comparisons across modalities. All panels error bars: ±SEM. See Source Data and Supplementary Table 1 for exact data points and p-values.