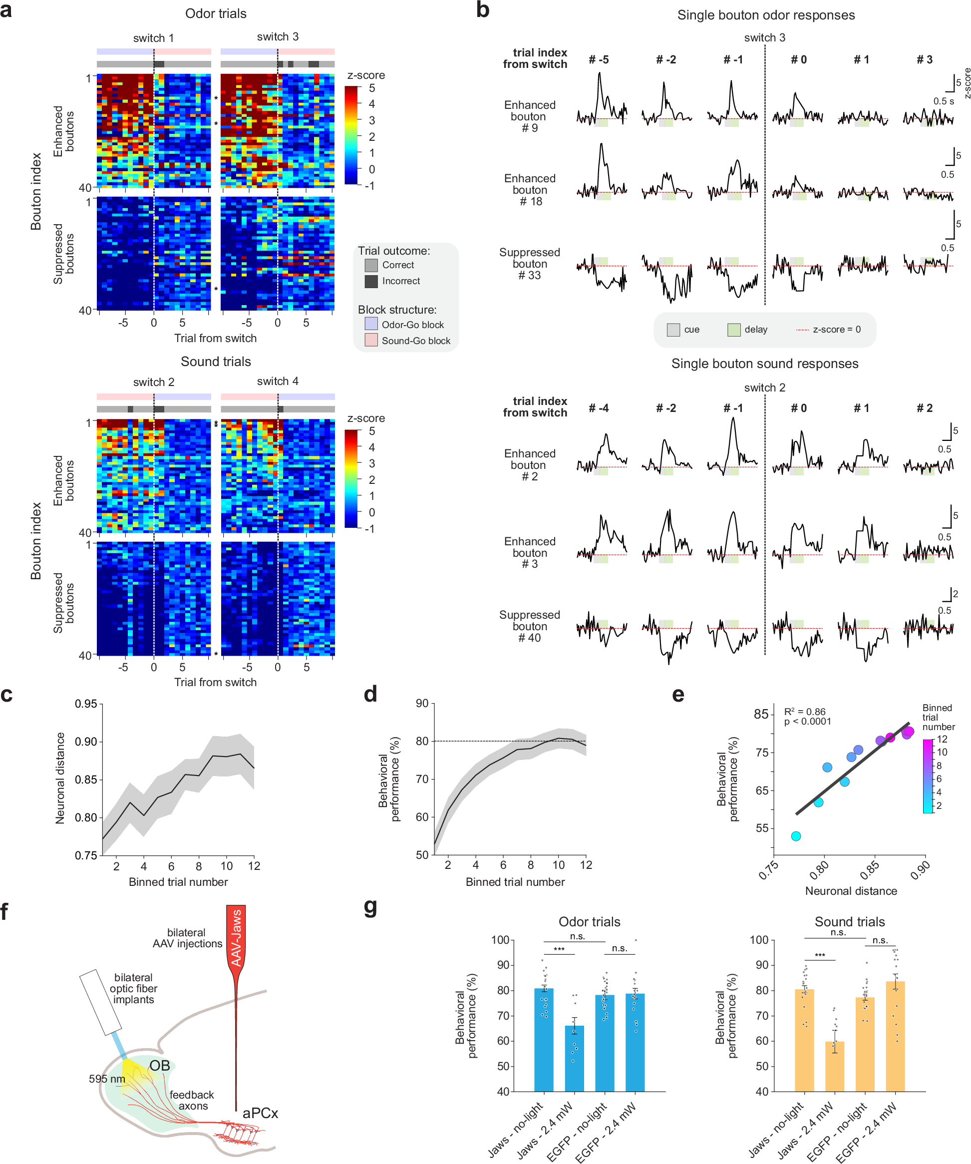
Fig. 5: Cortical bulbar feedback activity mirrors the perceived reward rule.

a Example bouton responses during block transitions sampled throughout the ‘delay period’ from one field of view in an expert mouse. (Top) Odor trials. (Bottom) Sound trials. Gray bars mark the trial outcome (correct – light gray; incorrect – dark gray). b Example individual bouton response traces from (a) (asterisks) to odor (Top) and sound (Bottom) before and after the contingency switch (0; vertical line). Interpolated responses are shown (“Methods” section). c Block transition neuronal distance analysis: Pearson correlation (ρ) was calculated between the bouton ensemble response (delay period) of a given trial of the current block and the average bouton ensemble response over the last five trials of the preceding block. The average neuronal distance is defined as 1 – ρ, and shown for the first twelve trials of a given block (N = 20 sessions, 3 mice). d Average behavioral performance following block transitions across sessions (N = 20 sessions, 3 mice; “Methods” section). e Correlation between the neuronal distance and the block behavioral performance. Color bar: Trial index of each correlation value (N = 20 sessions, 3 mice). Pearson’s Correlation: R2 = 0.85 (p < 0.0001). f Optogenetic perturbation of aPCx-originating feedback locally within the olfactory bulb (“Methods” section). In expert mice, cortical feedback was suppressed 500 ms before the start of the cue period and continued until the end of the reporting period (2.4 mW, 595 nm) in 25% of the trials of a behavior session. g Behavioral performance quantified for odor (Left) and sound (Right) trials independently in Jaws-aPCx and EGFP-aPCx expressing mice: (Jaws – no-light) vs. (Jaws – 2.4 mW) light-on trials. Two-sided One-way ANOVA and multiple comparisons of means: *** = p < 0.0001; n.s.: non-significant. All panels error bars: ±SEM. See Source Data and Supplementary Table 1 for exact data points and p-values.