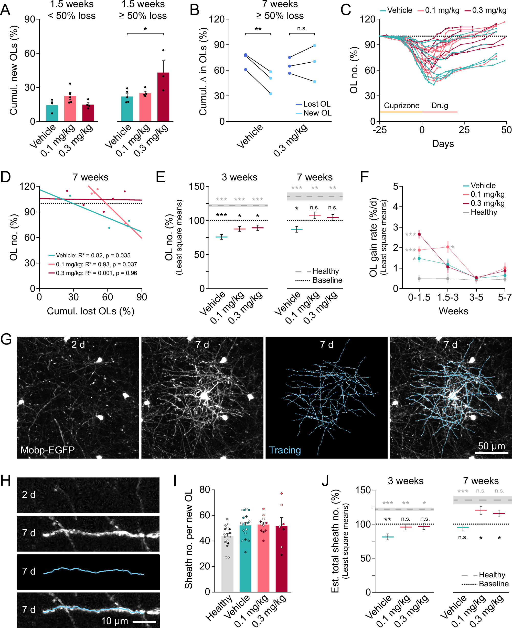
Fig. 4: Thyromimetic LL-341070 enhances oligodendrocyte gain to a greater extent after moderate or severe demyelination to restore oligodendrocytes and myelin.

A High dose LL-341070 increases cumulative OL gain only in mice with ≥50% cumulative OL loss (as a percentage of baseline OLs). B High dose LL-341070 rescues regeneration deficit after severe demyelination. C OL number (as a percentage of baseline OLs) in individual mice over time (vehicle: n = 7, 0.1 mg/kg: n = 7, 0.3 mg/kg: n = 6). Dashed line at 100%. D High dose LL-341070 eliminates correlation between OL number and cumulative OL loss at 7 weeks. Dashed line at 100%. E Low and high dose LL-341070 recover baseline but not healthy OL levels by 7 weeks. Vehicle does not recover baseline OL levels. F Oligodendrogenesis rate of remyelinating mice returns to that of healthy mice after 3 weeks. G Representative image of a new OL analyzed 7 days post-cuprizone and its traced sheaths (blue). H High magnification image of a single traced sheath (blue) from cell in (G). I No difference between groups in number of sheaths made by individual new oligodendrocytes. J LL-341070 recovers baseline myelin levels by 3 weeks of remyelination and achieves roughly healthy myelin levels by 7 weeks. See Methods for myelin level estimation protocol. In (A) < 50% loss, ANOVA (F(2, 9) = 2.80, p = 0.11). Vehicle: n = 3, 0.1 mg/kg: n = 5, 0.3 mg/kg: n = 4. In A ≥ 50% loss, ANOVA (F(2, 9) = 5.09, *p = 0.033). Tukey’s HSD (0.3 mg/kg vs. vehicle: *p = 0.032). Vehicle: n = 5, 0.1 mg/kg: n = 4, 0.3 mg/kg: n = 3. In (B) vehicle, paired t test (t(2) = 10.12, **p = 0.0096, n = 3). In (B) 0.3 mg/kg, paired t test (t(2) = 0.47, p = 0.69, n = 3). In (D) vehicle, linear regression (F(1, 3) = 13.4, n = 5). In (D) 0.1 mg/kg, linear regression (F(1, 2) = 25.53, n = 4). In (D) 0.3 mg/kg, linear regression (F(1, 3) = 0.0033, n = 5). In (E) 3w, ANOVA to compare to healthy (F(3, 19) = 18.33, ***p < 0.0001). Dunnett’s (vehicle vs. healthy: ***p = 0.0001; 0.1 mg/kg vs. healthy: ***p = 0.0001; 0.3 mg/kg vs. healthy: ***p = 0.0002). One-sample t tests to compare to baseline (vehicle vs. baseline: t(6) = 6.87, ***p = 0.0005; 0.1 mg/kg vs. baseline: t(6) = 3.55, *p = 0.012; 0.3 mg/kg vs. baseline: t(5) = 2.75, *p = 0.04). Vehicle: n = 7, 0.1 mg/kg: n = 7, 0.3 mg/kg: n = 6, healthy: n = 3. In (E) 7w, ANOVA to compare to healthy (F(3, 13) = 14.96, ***p = 0.0002). Dunnett’s (vehicle vs. healthy: ***p < 0.0001; 0.1 mg/kg vs. healthy: **p = 0.0073; 0.3 mg/kg vs. healthy: **p = 0.0025). One-sample t tests to compare to baseline (vehicle vs. baseline: t(4) = 2.99, *p = 0.04; 0.1 mg/kg vs. baseline: t(3) = 1.52, p = 0.22; 0.3 mg/kg vs. baseline: t(4) = 1.04, p = 0.36). Vehicle: n = 5, 0.1 mg/kg: n = 4, 0.3 mg/kg: n = 5, healthy: n = 3. In (F) 0-1.5w, ANOVA (F(3, 24) = 16.81, ***p < 0.0001). Dunnett’s (vehicle vs. healthy: *p = 0.011; 0.1 mg/kg vs. healthy: ***p = 0.0004; 0.3 mg/kg vs healthy: ***p = 0.0001). Vehicle: n = 8, 0.1 mg/kg: n = 9, 0.3 mg/kg: n = 7, healthy: n = 4. In (F) 1.5-3w, ANOVA (F(3, 19) = 3.95, *p = 0.024). Dunnett’s (vehicle vs. healthy: p = 0.39; 0.1 mg/kg vs. healthy: *p = 0.016; 0.3 mg/kg vs. healthy: p = 0.55). Vehicle: n = 7, 0.1 mg/kg: n = 7, 0.3 mg/kg: n = 6, healthy: n = 3. In (F) 3-5w, ANOVA (F(3, 14) = 0.21, p = 0.89). Vehicle: n = 6, 0.1 mg/kg: n = 4, 0.3 mg/kg: n = 5, healthy: n = 3. In (F) 5-7w, ANOVA (F(3, 13) = 0.78, p = 0.52). Vehicle: n = 5, 0.1 mg/kg: n = 4, 0.3 mg/kg: n = 5, healthy: n = 3. In (I), ANOVA (F(3,47) = 2.72, p = 0.055). Vehicle: n = 17 OLs from 7 mice, 0.1 mg/kg: n = 11 OLs from 6 mice, 0.3 mg/kg: n = 7 OLs from 5 mice, healthy: n = 16 OLs from 7 mice. Data points color-coded by mouse. In (J) 3w, ANOVA to compare to healthy (F(3, 19) = 10.06, ***p = 0.0003). Dunnett’s (vehicle vs. healthy: ***p = 0.0001; 0.1 mg/kg vs. healthy: **p = 0.0070; 0.3 mg/kg vs. healthy: *p = 0.012). One-sample t tests to compare to baseline (vehicle vs. baseline: t(6) = 4.45, **p = 0.0043; 0.1 mg/kg vs. baseline: t(6) = 1, p = 0.35; 0.3 mg/kg vs. baseline: t(5) = 0.63, p = 0.55). Vehicle: n = 7, 0.1 mg/kg: n = 7, 0.3 mg/kg: n = 6, healthy: n = 3. In (J) 7w, ANOVA to compare to healthy (F(3, 13) = 8.37, **p = 0.0023). Dunnett’s (vehicle vs. healthy: **p = 0.0010; 0.1 mg/kg vs. healthy: p = 0.27; 0.3 mg/kg vs. healthy: p = 0.090). One-sample t tests to compare to baseline (vehicle vs. baseline: t(4) = 0.96, p = 0.39; 0.1 mg/kg vs. baseline: t(3) = 3.45, *p = 0.041; 0.3 mg/kg vs. baseline: t(4) = 2.98, *p = 0.041). Vehicle: n = 5, 0.1 mg/kg: n = 4, 0.3 mg/kg: n = 5, healthy: n = 3. n.s. not significant, *p < 0.05, **p < 0.01, ***p < 0.001; mean ± SEM in (A, I); treatments: least square mean ± SEM and healthy: mean ± SEM in (E, F, J); lines of best fit in (D); n=mice unless otherwise specified; two-sided statistical tests. See Supplementary Data 1 for statistical details and Source Data file for source data. OL=oligodendrocyte.