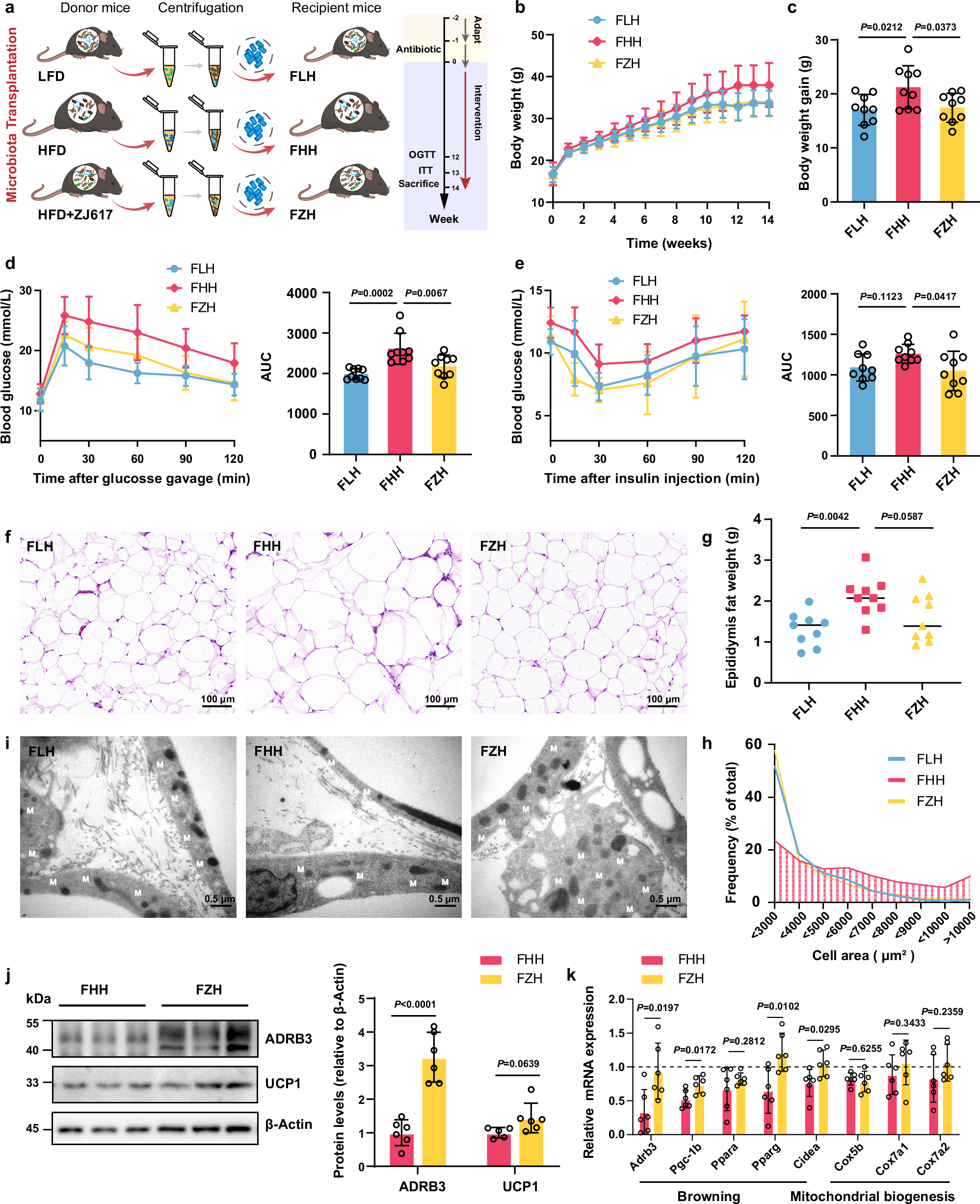
Fig. 4: Transplantation of L. reuteri ZJ617-induced microbiota ameliorates metabolic syndrome in HFD-fed mice.
From: Lactobacillus reuteri ZJ617 attenuates metabolic syndrome via microbiota-derived spermidine

Mice were randomly assigned to three groups and pre-treated with an antibiotic mixture. The fecal microbiota was gavaged into the corresponding group. All mice were maintained on HFD for 14 weeks (n = 9 per group). a Study design of microbiota transplantation experiment. The figure is drawn by Adobe Illustrator CC 2018. b Body weight and c body weight gain. d Glucose tolerance measured by OGTT. Right: area under the curve (AUC). e insulin tolerance was measured by ITT. Right: area under the curve (AUC). f Representative H&E picture of WAT (scale bars, 100 μm). g WAT weight. h Frequency distribution of adipocyte cell size. i Representative TEM-image of WAT (scale bars, 0.5 μm). j Protein levels of ADRB3 and UCP1 in WAT (n = 6 per group). k mRNA levels of thermogenesis-related genes relative to Gapdh in WAT (n = 6 per group). FLH group is considered as a reference and represented by a dashed line. Data were shown as mean ± SD. Significances in all panels are calculated based on one-way ANOVA with Dunnett tests for multiple-group comparisons, with the exception of (j, k) calculated based on two-tailed t-tests. Source data are provided as a Source Data file.