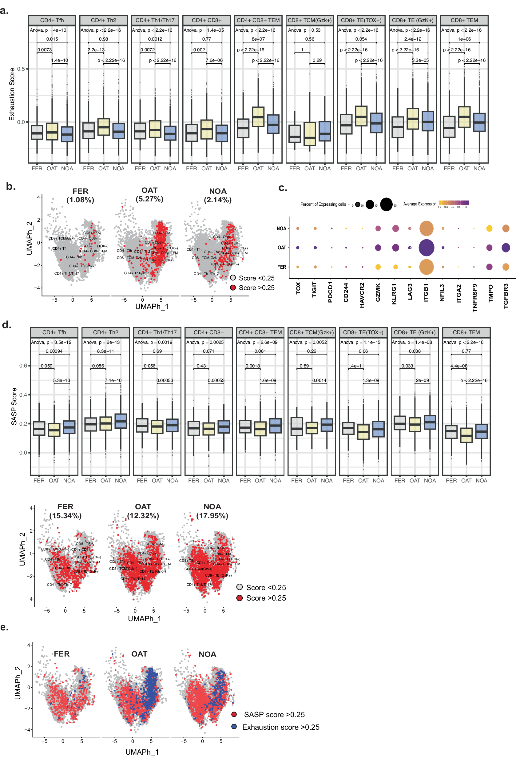
Fig. 6: Signatures of exhaustion and senescence distinguish T cells from OAT and NOA men.
From: Specific types of male infertility are correlated with T cell exhaustion or senescence signatures

Transcriptomic analysis of the exhaustion status of the more differentiated clusters of CD3+ T cells isolated from peripheral blood of fertile (FER, n = 5), Oligo-Astheno-Terato spermia (OAT, n = 4), and non-obstructive azoospermia (NOA, n = 6) men. a Box plots of the exhaustion score across different clusters and conditions; horizontal lines represent median values, with whiskers extending to the farthest data point within a maximum of 1.5X interquartile range; one-way ANOVA for the comparison of the groups and two-sided T test for the pairwise comparisons were applied; P values from all the comparisons are reported. b UMAP density plots of cells tested for the exhaustion score in FER (n = 3226 cells), OAT (n = 9905 cells), and NOA (n = 9541 cells) condition; cells are colored according to the expression of the exhaustion score: gray for a score < 0.25, red for a score > 0.25; percentages of cells with a score > 0.25 are indicated for each condition (n = 35, n = 522, and n = 205 cells for FER, OAT, and NOA, respectively). c Dot plot showing the expression of genes used to evaluate the exhaustion score across the three conditions; dot size indicates the percentage of cells expressing the queried gene (columns), color scale represents relative gene expression within each condition (rows). d Box plots of the Senescence-Associated Secretory Phenotype (SASP) score across different clusters and conditions; horizontal lines represent median values, with whiskers extending to the farthest data point within a maximum of 1.5X interquartile range; one-way ANOVA for the comparison of the groups and two-sided T test for the pairwise comparisons were applied; P values from all the comparisons are reported (upper panel). UMAP density plots of cells tested for the SASP score in FER (n = 3226 cells), OAT (n = 9905 cells), and NOA (n = 9541 cells) condition (lower panel); cells are colored according to the expression of the exhaustion score: gray for a score <0.25, red for a score > 0.25; percentages of cells with a score > 0.25 are indicated for each condition (n = 495, n = 1221, and n = 1712 cells for FER, OAT, and NOA, respectively). e UMAP representation of cells tested for the exhaustion and SASP score in FER, OAT, and NOA conditions; blue dots indicated cells with an exhaustion score > 0.25, and red dots indicated cells with an SASP score > 0.25. Source data are provided in the Source Data file.