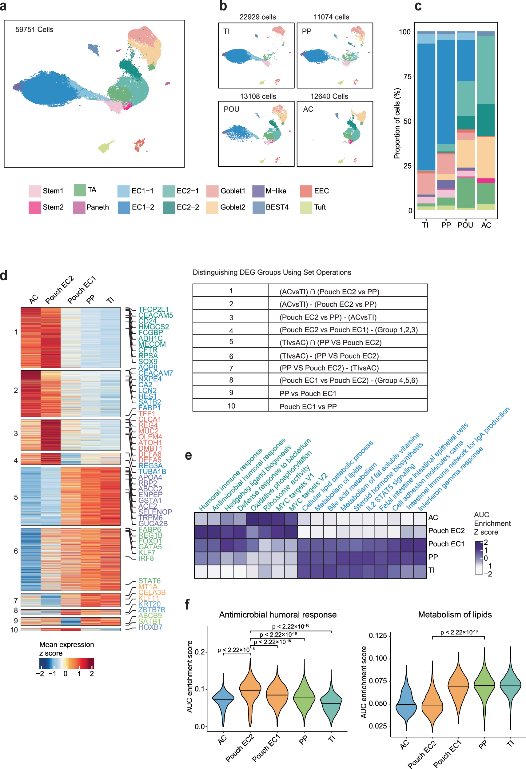
Fig. 2: Identification of both ileum-like enterocytes and colon-like enterocytes in pouch.

a Harmony-corrected UMAP of 59,751 cells in epithelial lineage. There are two different populations of enterocytes: ileum-like EC1 and colon-like EC2. EC1-2 and EC2-2 are more mature than EC1-1 and EC2-1 respectively. b Harmony corrected UMAP of epithelial cells split based on the four different anatomical regions. c Proportions of different cell types in each region. d Enterocytes are split into 5 groups: AC EC2, TI EC1, pre-pouch EC1, pouch EC1, and pouch EC2. The DEGs were further grouped into 10 different clusters by the set operations of different contrasts, as summarized in the table. Union of sets (∪) Intersection of sets (∩) Difference of sets (–). e Heatmap showing pathway enrichment score in 5 enterocyte groups. The score is scaled across enterocyte groups in each column. f AUC enrichment score for antimicrobial humoral response and lipid metabolism-related pathway activity. The analysis was conducted between single cells from two cell populations, with each single cell considered a biological replicate. The number of cells in each group is as follows: AC (7072), pouch EC2 (3523), pouch EC1 (3581), PP (7327), TI (17,633). Statistical significance was assessed using a two-sided Wilcoxon rank-sum test. Notably, all significance tests labeled in the two panels yielded p-values below 2.22 × 10−16, corresponding to the limit of floating-point precision in R. Source data are provided as a Source Data file.