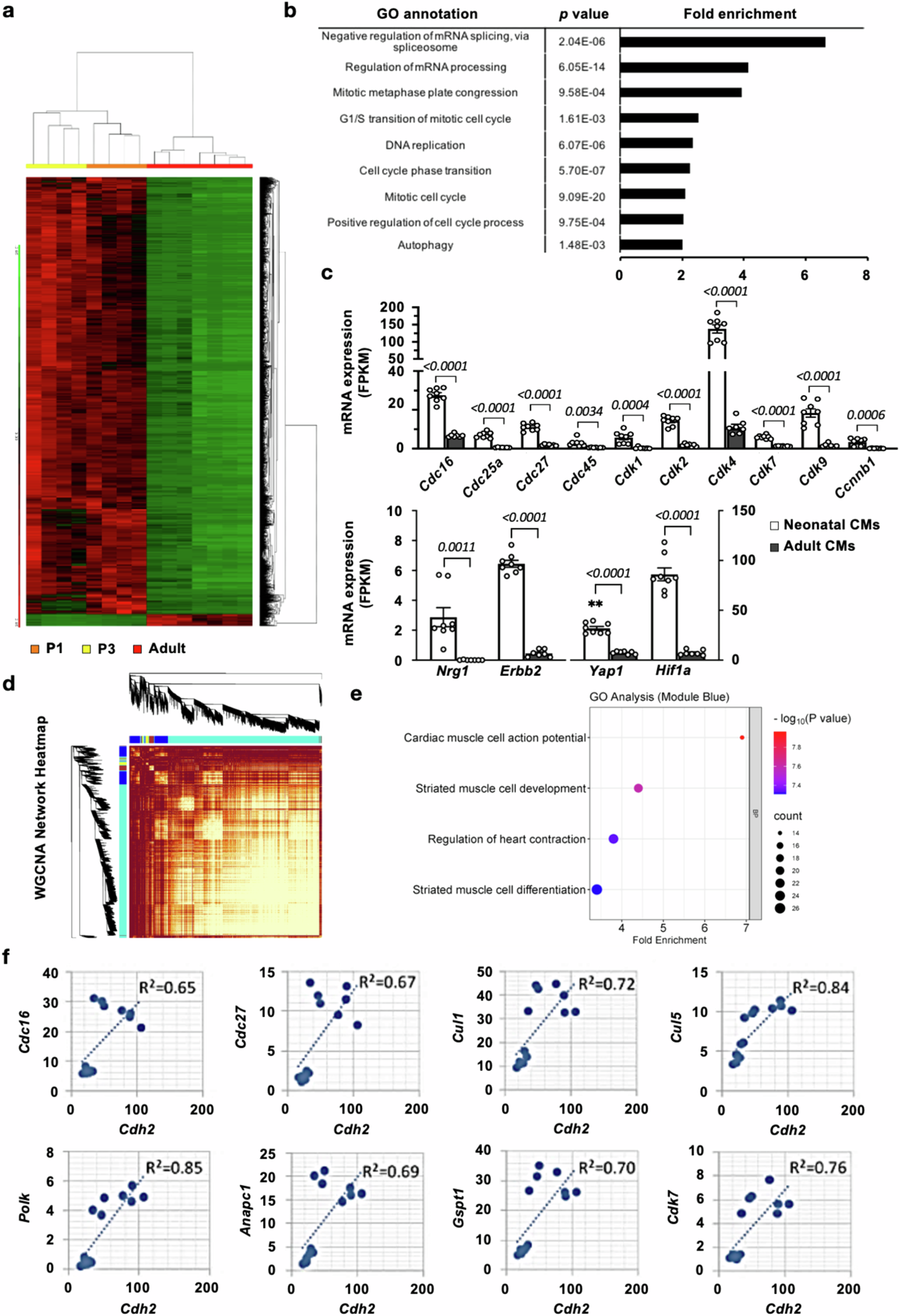
Fig. 1: Identification of Cdh2 (N-Cadherin) as a novel mediator of cardiomyocyte (CM) proliferation/regeneration.

a Heatmap and cluster dendrograms of mRNAs expressed in isolated neonatal (P1 and P3) and adult CMs. b Gene ontology (GO) analysis of transcripts that were significantly upregulated in neonatal CMs revealed a significant enrichment in genes involved in mitosis, cell cycle, and DNA replication, consistent with the higher proliferative activity in neonatal CM. c RNA-Seq analysis revealed that genes involved in cell cycle progression, DNA synthesis, and proliferation (upper panel) and genes known to promote cardiac regeneration (lower panel) were expressed at a markedly higher level in neonatal (results from P1 and P3 neonatal CMs were pooled, n = 8), compared to adult (n = 7), CMs. A two-tailed t-test was utilized for comparison between groups. d Network heatmap and cluster dendrograms for the Weighted Gene Co-expression Network Analysis (WGCNA) on adult and neonatal CM RNA-Seq data. e Bubble plot and GO analysis of the genes in the blue co-expression module identified by WGCNA. f Cdh2 expression level showed a strong positive correlation with that of cell cycle-related genes in murine CMs. All experimental data are presented as means ± SEM. Exact p values are indicated in figures.