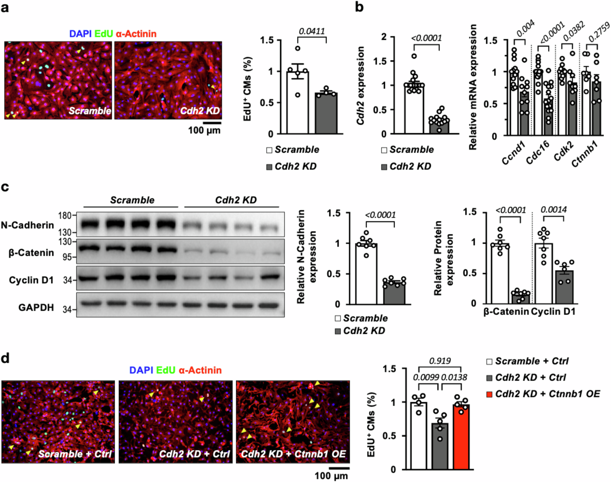
Fig. 3: Depletion of Cdh2/N-Cadherin reduces the proliferative capacity of neonatal CMs.

a EdU labeling experiments revealed that the proliferative capacity was significantly reduced in Cdh2 KD (n = 4), compared to Scramble control (n = 5), neonatal mouse CMs. A two-tailed t-test was utilized for comparison between groups. b qRT-PCR confirmed a ~70% reduction of Cdh2 in neonatal CMs treated with Cdh2-targeting shRNA (left panel, n = 17 for Scramble; and n = 14 for Cdh2 KD neonatal mouse CMs). The expression levels of cell-cycle related genes, including Ccnd1 (n = 12 for Scramble; and n = 10 for Cdh2 KD neonatal mouse CMs), Cdc16 (n = 18 for Scramble; and n = 15 for Cdh2 KD neonatal mouse CMs), and Cdk2 (n = 11 for Scramble; and n = 9 for Cdh2 KD neonatal mouse CMs) were markedly reduced in Cdh2 KD, compared to controls (right panel). Notably, Ctnnb1 (n = 7 in each group), which encodes β-Catenin, was not affected by Cdh2 KD. A two-tailed t-test was utilized for comparison between groups. c Immunoblotting revealed that the protein expression of N-Cadherin (n = 7 in each group), β-Catenin (n = 7 in each group), and cell-cycle protein Cyclin D1 (n = 7 for Scramble; and n = 6 for Cdh2 KD CMs) was dramatically reduced in Cdh2 KD, compared to Scramble control, CMs. A two-tailed t-test was utilized for comparison between groups. d Reduced proliferative capacity in Cdh2 KD neonatal CMs could be restored by Ctnnb1 OE (n = 4 for Scramble + Ctrl; n = 5 for Cdh2 KD + Ctrl; and n = 5 for Cdh2 KD + Ctnnb1 OE neonatal CMs). A one-way ANOVA test (p = 0.0057) was utilized followed by a Tukey post-test correction. All experimental data are presented as means ± SEM. Exact p values are indicated in figures.