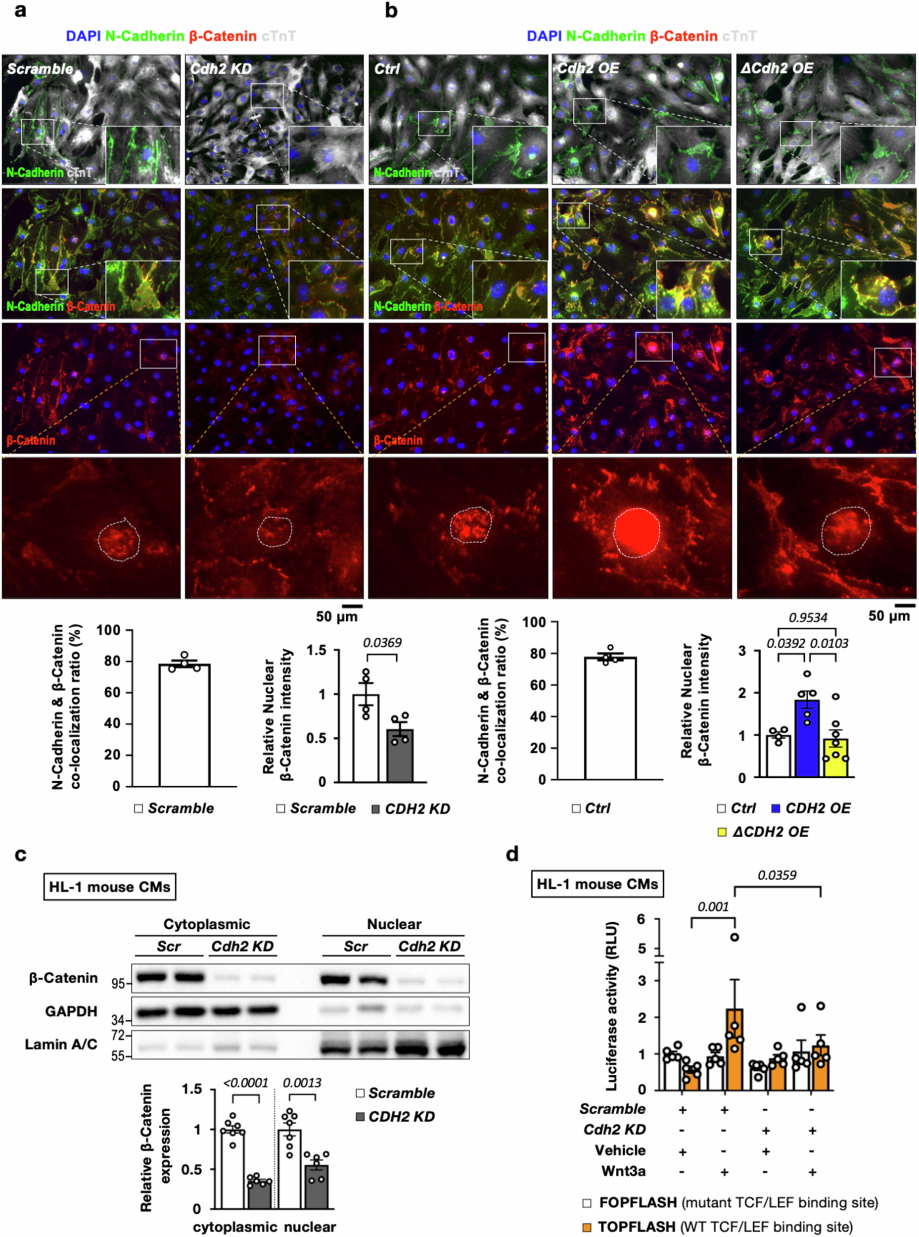
Fig. 5: The nuclear localization and activities of β-Catenin in the CMs are reduced with N-Cadherin depletion.

a IF staining revealed a strong co-localization between N-Cadherin and β-Catenin at the cell membrane in neonatal mouse CM (Scramble control, n = 4). The fluorescence intensity of β-Catenin in CM nuclei was dramatically reduced in Cdh2-depleted neonatal mouse CMs (n = 4 in each group). A two-tailed t-test was utilized for comparison between groups. b N-Cadherin and β-Catenin were highly co-localized at the cell membrane of neonatal mouse CM (Control, n = 4). The β-Catenin signal intensity in the nuclei was markedly increased in WT Cdh2-, but not ΔCdh2-, overexpressed neonatal mouse CMs, suggesting that N-Cadherin enhances nuclear retention of β-Catenin through BBM-mediated physical binding (n = 4 for Ctrl; n = 5 for Cdh2 OE; and n = 7 for ΔCdh2 OE mouse neonatal CMs). A one-way ANOVA test (p = 0.0096) was utilized followed by a Tukey post-test correction. c Immunoblots to detect β-Catenin in the cytoplasmic and nuclear fractions of HL-1 mouse CMs with and without Cdh2 KD. GAPDH and Lamin A/C were used as cytoplasmic and nuclear markers, respectively (n = 7 for Scramble; n = 6 for Cdh2 KD HL-1 mouse CMs). A two-tailed t-test was utilized for comparison between groups. d Luciferase reporter (TOPFLASH) assays showed that the transcriptional activity triggered by Wnt3a-induced β-Catenin activation was significantly suppressed in Cdh2 KD, compared with Scramble control, HL-1 mouse CMs, revealing the essential role of cardiac N-Cadherin in relation to the nuclear activity of β-Catenin (n = 5 in each group). A one-way ANOVA test (p = 0.0308) was utilized followed by a Fisher’s LSD post-test correction. All experimental data are presented as means ± SEM. Exact p values are indicated in figures.