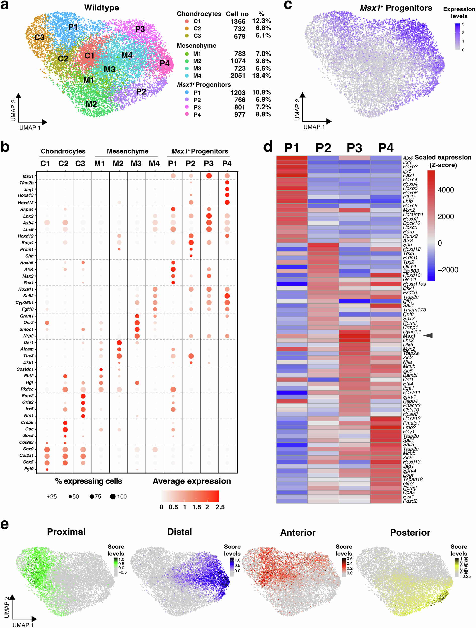
Fig. 3: Single-cell RNA sequencing analysis of wild-type forelimb buds (E10.75).

a UMAP embedding of the scRNA-seq data from the wild-type genotype. Clusters are annotated to 3 distinct groups (see text): chondrocytes, mesenchyme, and Msx1+ progenitors. For each cluster, cell numbers and their percentage contribution to all limb bud mesenchymal cells are shown. b Dot plot showing the expression of four highly enriched genes with known expression/functions in limb buds for each cluster plus Msx1 to identify mesenchymal progenitor clusters. c UMAP embedding of Msx1 shows the Msx1+ progenitor distribution in wild-type cells. d Heatmap showing average expression for the top-20 differentially expressed genes for each of the Msx1+ progenitor clusters. e UMAP embedding of scores using positional markers. Genes used in respective scores were: proximal score: Rarb, Irx3, Meis2, Pkdcc; distal score: Cyp26b1, Sall3, Lmo2, Wnt5a; anterior score: Alx4, Boc, Pax1, Sox6; posterior score: Hand2, Osr1, Shh, Prdm1.