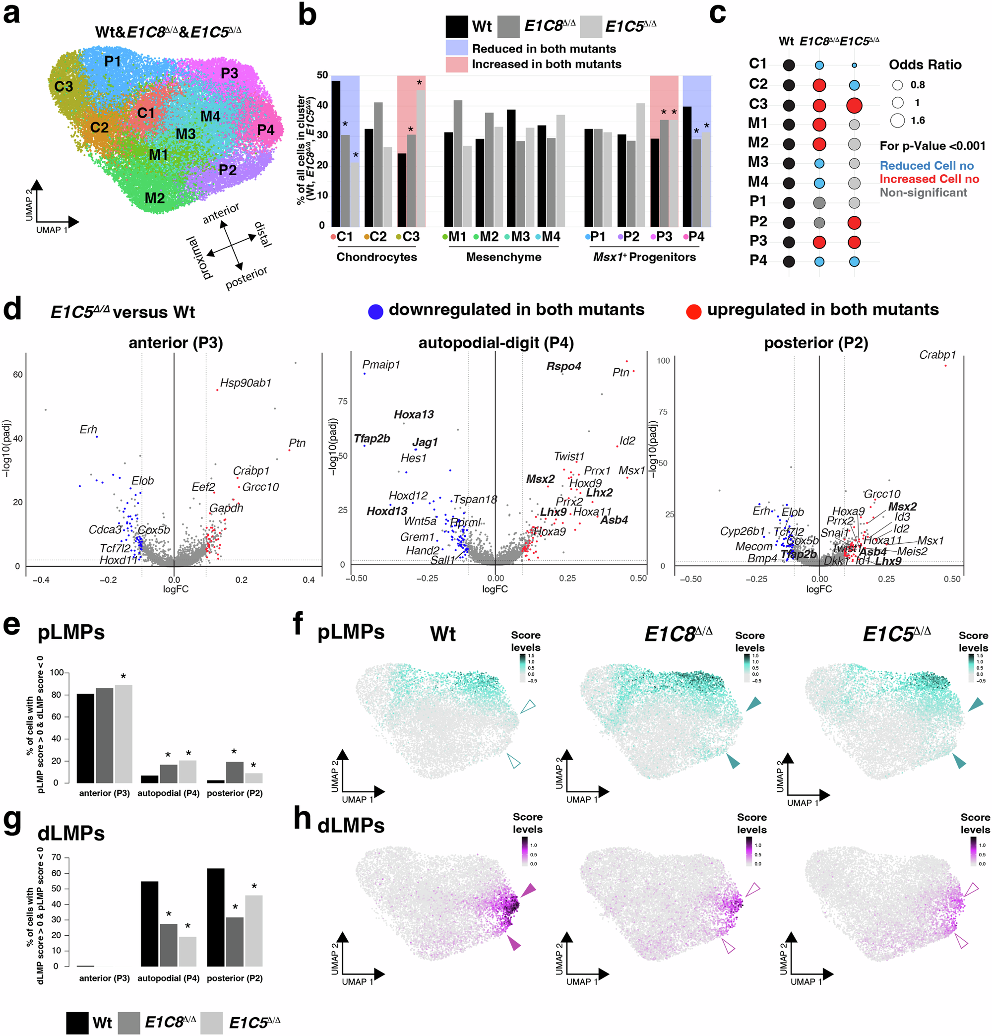
Fig. 4: Identification of distinct LMP populations altered in both Grem1 tetradactyl limb buds (E10.75).

a UMAP embedding of the pooled scRNA-seq data from all three genotypes. Arrows indicate the anteroposterior and dorsoventral axes (see Fig. 3e). b Bar plots for all clusters show the percentage of cells for each genotype. Blue underlays indicate clusters with significantly fewer cells in both mutants. Red underlays indicate clusters with significantly more cells Asterisks: p-values ≤ 0.001 (two-sided Fisher’s exact test). c Odds ratios represent differences in mesenchymal cell numbers between wild type and mutants (Wt, E1C8Δ/Δ, E1C5Δ/Δ). Circle diameter reflects the odds ratio, indicating the probability of a cell being wild type or mutant within a cluster. Red circles signify a higher probability of mutant cells in both E1C8Δ/Δ and E1C5Δ/Δ clusters (increased cell numbers), while blue circles indicate a lower probability of mutant cells in both mutants (decreased cell numbers). Grey or mixed circles represent non-significant or divergent odds ratios. d Volcano plots showing the differentially expressed genes (DEGs) calculated using the Wilcoxon Rank-Sum test in the anterior (P3), autopodial-digit (P4), and posterior (P2) Msx1+progenitor clusters by comparing wild-type to E1C5Δ/Δ limb buds. DEGs expressed in blue are downregulated in both E1C8Δ/Δ and E1C5Δ/Δ limb buds, while those in red are upregulated in Grem1 tetradactyl limb buds. Fold changes (x-axis) are shown as log2 values, while significance (y-axis) is log10 of the adjusted p-values, i.e., log10(padj). e–h The analyses shown were generated using the following expression scores for pLMPs: Asb4, Lhx2, Msx2, Rspo4; and dLMPs: Tfap2b, Jag1, Hoxa13, Hoxd13. e, g Bar plots show the fraction of pLMP and dLMPs cells as a percentage of all wild-type, E1C8Δ/Δ and E1C5Δ/Δ cells in the anterior, autopodial-digit and posterior clusters. Cells with a pLMP (e) or dLMP (g) expression score >0 are shown for all three genotypes. Asterisks: p-values ≤ 0.001 (two-sided Fisher’s exact test). f, h UMAP embedding scores for the two LMP populations in wild-type, E1C8Δ/Δ, and E1C5Δ/Δ limb buds. Coloured arrowheads indicate upregulation and open arrowheads downregulation in mutant forelimb buds. Source data are provided for (b, c, e, and g) in the Source Data file.