Correction to: Nature Communications https://doi.org/10.1038/s41467-024-54817-7, published online 30 December 2024
In this article Figs. 2g and 6i did not display properly; the figures should have appeared as shown below.
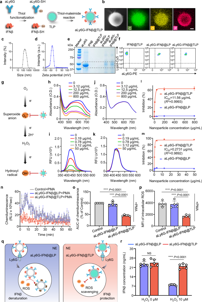
Figure 2:

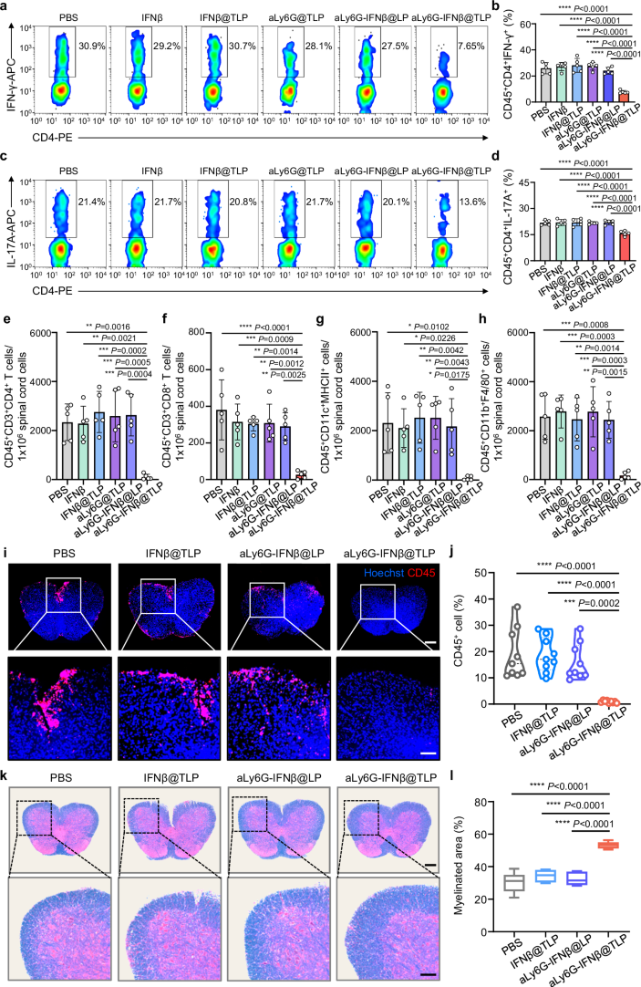
Figure 6:

The original article has been corrected.
Author information
Authors and Affiliations
Corresponding authors
Rights and permissions
Open Access This article is licensed under a Creative Commons Attribution-NonCommercial-NoDerivatives 4.0 International License, which permits any non-commercial use, sharing, distribution and reproduction in any medium or format, as long as you give appropriate credit to the original author(s) and the source, provide a link to the Creative Commons licence, and indicate if you modified the licensed material. You do not have permission under this licence to share adapted material derived from this article or parts of it. The images or other third party material in this article are included in the article’s Creative Commons licence, unless indicated otherwise in a credit line to the material. If material is not included in the article’s Creative Commons licence and your intended use is not permitted by statutory regulation or exceeds the permitted use, you will need to obtain permission directly from the copyright holder. To view a copy of this licence, visit http://creativecommons.org/licenses/by-nc-nd/4.0/.
About this article
Cite this article
Wu, Y., Park, J., Le, QV. et al. Publisher Correction: NET formation-mediated in situ protein delivery to the inflamed central nervous system. Nat Commun 16, 884 (2025). https://doi.org/10.1038/s41467-025-56288-w
Published:
Version of record:
DOI: https://doi.org/10.1038/s41467-025-56288-w