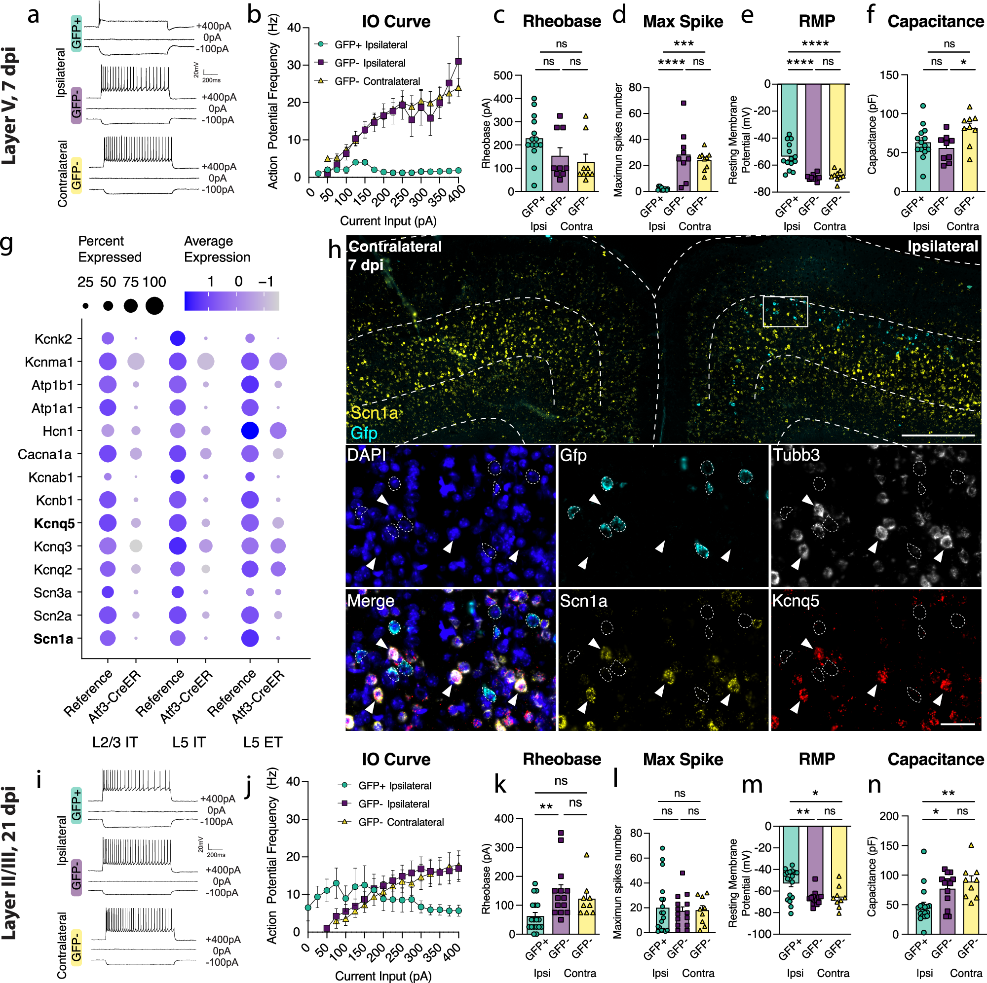
Fig. 4: Layer V Atf3-GFP neurons are unable to fire and downregulate ion channels while layer II/III Atf3-expressing neurons are electrophysiologically functional following mTBI.
From: The transcriptional response of cortical neurons to concussion reveals divergent fates after injury

a Examples of electrophysiological traces from 7 dpi layer V ipsilateral GFP+ and GFP- neurons and contralateral GFP- neurons. Quantifications of (b) IO curve, (c) rheobase, (d) max spike count (*** p = 0.0002, ****p < 0.0001), (e). resting membrane potential (****p = <0.0001), and f. capacitance (*p = 0.0307) in 7 dpi layer V neurons. g Dot plot of select ion channels in the reference dataset compared to the Atf3-CreER dataset collected in this study showing dysregulation of ion channels in layer II/III and layer V neurons. Genes in bold were validated by in situ hybridization. h In situ hybridization validating downregulation of ion channels. Low magnification image of bilateral cortices from an Atf3-Cre::Snap25-GFP mouse at 7 dpi showing mRNA expression of Gfp (cyan) and Scn1a (yellow). Layer V is outlined. Inset shows mRNA of Gfp (cyan), Tubb3 (white), Scn1a (yellow), and Kcnq5 (red). Gfp+ neurons (outlined) lack expression of Scn1a and Kcnq5 and have little to no expression of Tubb3. Arrowheads highlight Tubb3+ Gfp− neurons with high expression of Scn1a and Kcnq5. A single Z-plane is shown in the insets. i Examples of electrophysiological traces from 21 dpi layer II/III surviving ipsilateral GFP+ and GFP− neurons and contralateral GFP− neurons. Quantifications of (j) IO curve, (k) rheobase (**p = 0.0050), (l) max spike count, (m) resting membrane potential (*p = 0.0191, **p = 0.0041), and (n) capacitance (*p = 0.0217, **p = 0.0034) in 21 dpi layer II/III neurons. For b and j points represent the average of all neurons per group. Error bars represent SEM. For c–f, GFP+ ipsi n = 14 cells, GFP− ipsi n = 9, GFP- contra n = 9, each point represents one neuron recorded from N = 3 animals. For k–n, GFP+ ipsi n = 18 cells, GFP− ipsi n = 14, GFP- contra n = 9; each point represents one neuron recorded from N = 2 animals. ns: not significant. Significance was determined by Tukey’s multiple comparisons test. Low magnification scale bar, 500 µm. High magnification scale bar, 50 µm.