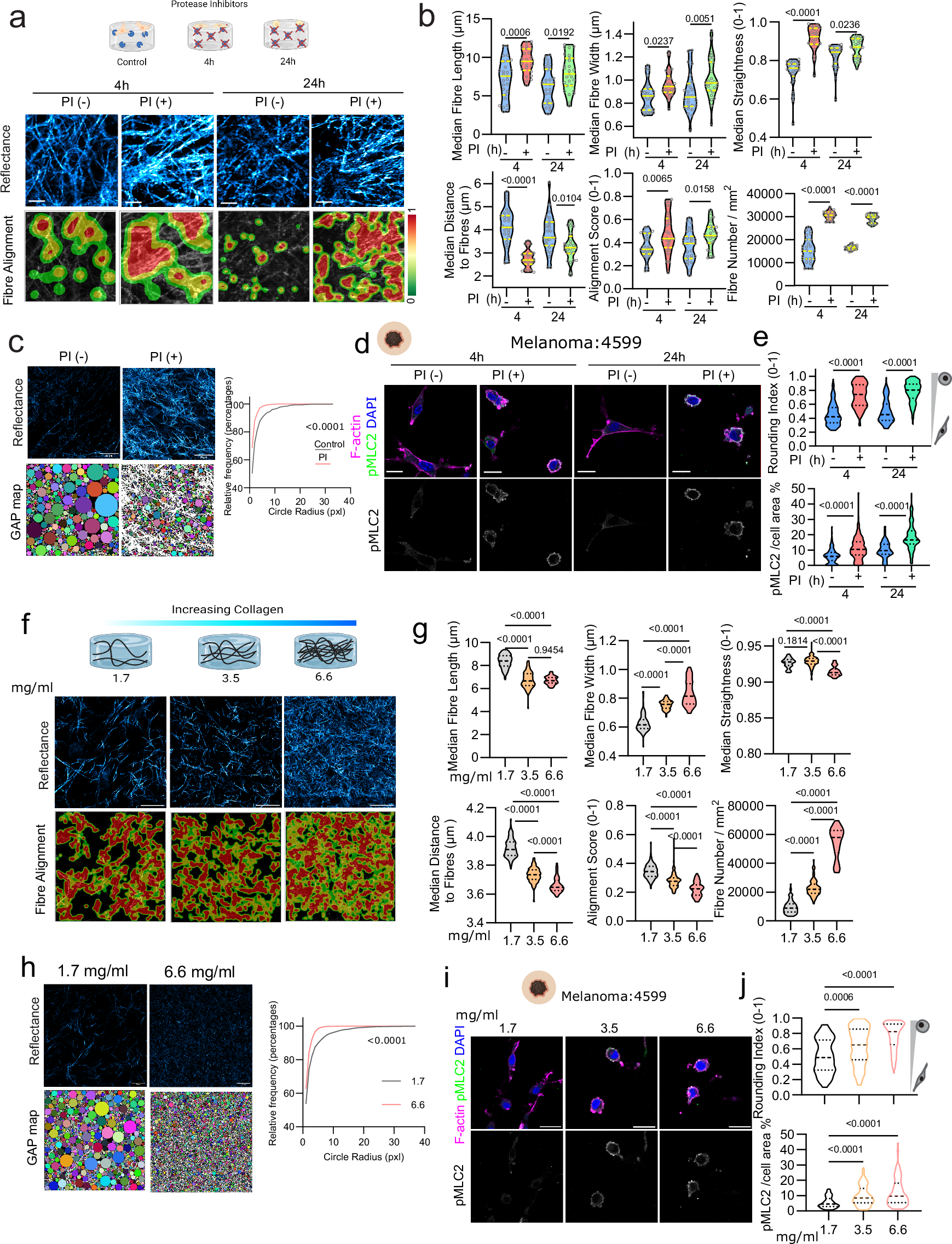
Fig. 4: Collagen I accumulation induces cytoskeletal remodelling.

a Experimental setup showing protease inhibitor (PI) treatment of cells in a collagen I matrix. Images show collagen reflectance and CurveAlign matrix alignment maps at 4 h and 24 h. Scale bar: 5 µm. b Matrix analysis quantifying fibre length, width, straightness, distance, alignment score, and fibre number/mm² with/without PI at 4 h and 24 h. n = 27, 25, 26 and 27 samples analysed from three independent experiments. Sidak one way. c Collagen reflectance images with gap analysis map and quantification comparing control versus PI treatment. n = 1066 and 2052 gaps analysed, three independent experiments. Scale bar: 20 µm. d Immunofluorescence of F-actin (magenta) and pMLC2 (green) in 4599 cells ±PI. Nuclei in blue. Scale bar: 10 µm. e Quantification of cell rounding index and pMLC2/cell area. n = 134, 155, 122 and 155 cells from three independent experiments. f Collagen images at increasing concentrations (1.7, 3.5, 6.6 mg/mL) by confocal reflectance microscopy. Scale bar: 20 μm. g Matrix analysis quantifying fibre length, width, straightness, distance, alignment score, and fibre number/mm² at increasing concentrations (1.7, 3.5, 6.6 mg/mL). n = 90, 78 and 55 images, three independent experiments. h Collagen reflectance images with gap analysis comparing 1.7 and 6.6 mg/mL collagen. n = 3584 and 10493 gaps analysed, three independent experiments. Scale bar: 20 µm. i Immunofluorescence showing F-actin and pMLC2 in 4599 cells at different collagen concentrations. Nuclei in blue. j Quantification of rounding index and pMLC2/cell area across collagen concentrations. n = 110, 95, 151 cells, three independent experiments. One-way ANOVA with Šídák (b, e) and Tukey post-hoc (g, j) displayed as violin plots showing medians and quartiles. Mann-Whitney U test between (c, h) shown as cumulative plots. Cartoons in Fig. 4(a, d, f, i) created with BioRender Maiques, O. (2025) https://BioRender.com/z57v040https://BioRender.com/f02u038.