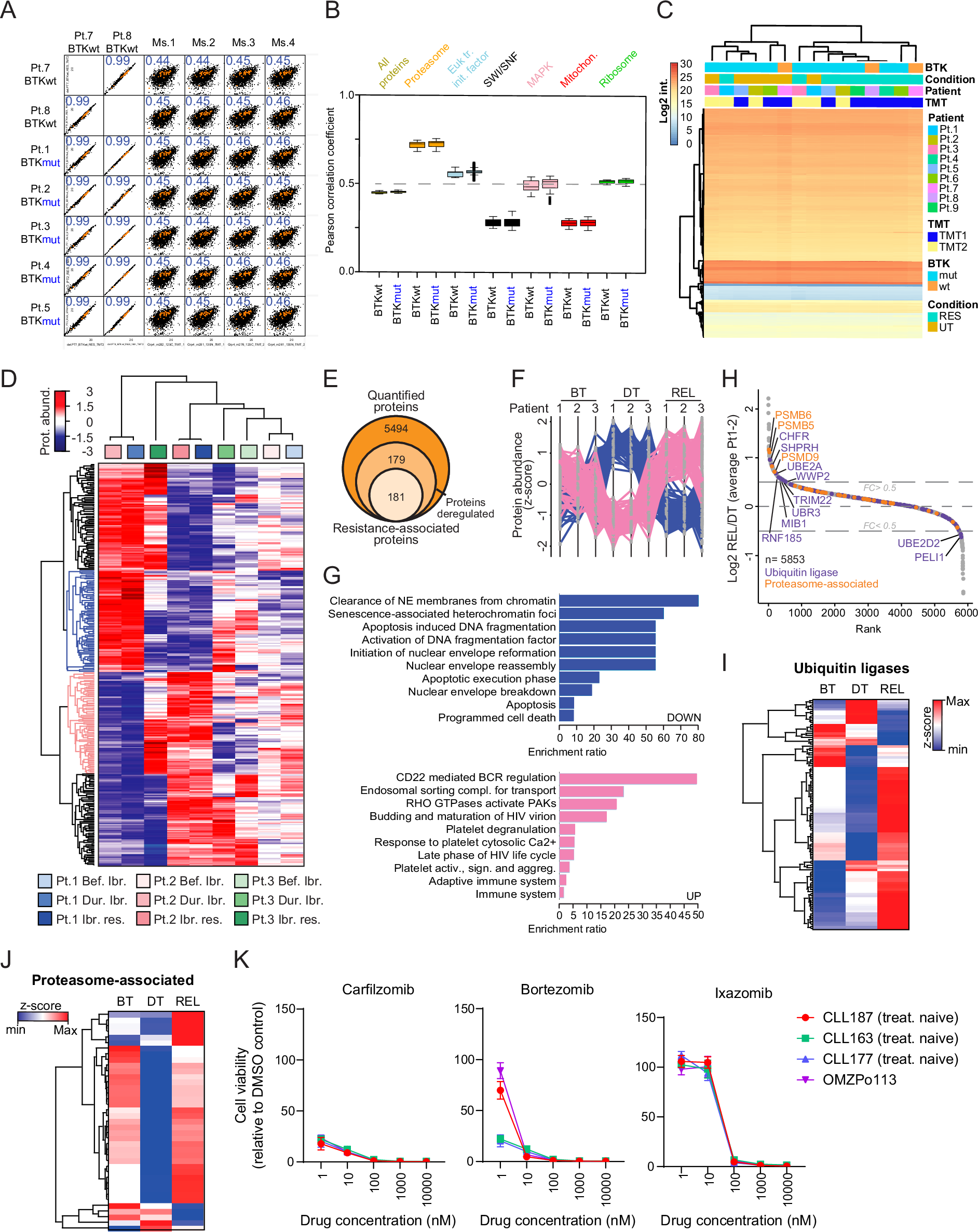
Fig. 7: Commonly deregulated trends in ibrutinib-resistant CLL patients revealed by proteome analysis.

A Multi-scatterplot showing the Pearson’s correlation analysis of proteome data (n = 2840 proteins) between ibrutinib-resistant samples of the TCL1-AT mouse model (Ms.1–4, n = 4) and human ibrutinib-resistant samples with wild-type (wt, n = 2) or mutant (mut, n = 5) BTK. Pearson correlation coefficient as a measure of the strength of the linear relationship of the proteome of two samples each, is reported in blue. Orange dots represent proteasome-related proteins (n = 35). B Boxplot representation of Pearson’s correlation coefficients between murine ibrutinib-resistant samples (n = 4) and human resistant samples with wild-type (BTKwt, n = 2) or mutant BTK (BTKmut, n = 5), for either all matched proteins, or proteins in specific complexes. Number of proteins: All proteins (n = 2840), Proteasome (n = 35), Euk tr. init. factor (n = 23), SWI/SNF (n = 9), MAPK (n = 8), Mitochon. (n = 24), Ribosome (n = 86). Center lines show the medians; box limits indicate the 25th and 75th percentiles; whiskers extend 1.5 times the interquartile range from the 25th and 75th percentiles. C Heatmap visualization of the unsupervised clustering of log2 protein abundance for human BTKwt or BTKmut CLL samples at either untreated (UT, n = 6) or ibrutinib-resistant (RES, n = 9) disease stage. TMT1 and TMT2 refer to two different sample batches. D Unsupervised hierarchical clustering of the significantly deregulated proteins in at least two out of three human CLL samples. Blue and pink clusters correspond to significantly down- and up-regulated proteins, respectively, in all three resistant samples in comparison with the other two conditions. E Venn diagram depicting the number of robustly quantified proteins across the three patients, the amount of significantly deregulated proteins and the ones specifically associated with resistance. Line plot display of significantly deregulated proteins in ibrutinib-resistant CLL patients (n = 3) are shown (F), with the corresponding gene signatures (G). Blue and pink clusters correspond to significantly down- and up-regulated proteins, respectively, in all three resistant samples in comparison with the other two conditions. H Intensity-based ranking distribution of relapse (REL, n = 3) over during treatment (DT, n = 3) average ratio expressed in log2. Proteins with log2 FC of at least ±0.5 (represented by dotted lines) are highlighted. Ubiquitin ligases and proteasome-associated proteins are shown in violet and orange, respectively. Heatmap representation of ubiquitin ligases (I) and proteasome-associated proteins (J) across the three treatment stages: before treatment (BT, n = 3), during treatment (DT, n = 3), and at relapse (REL, n = 3). K CellTiter-Glo luminescent cell viability assay performed after 72 h exposure to proteasome inhibitors (in triplicate). Graph shows average +/- standard deviation (SD). Experiment was performed on cells from three treatment nave patients (CLL163, CLL177, CLL187) and one ibrutinib-resistant patient (OMZPo113). Source data are provided as a Source Data file Fig. 7.