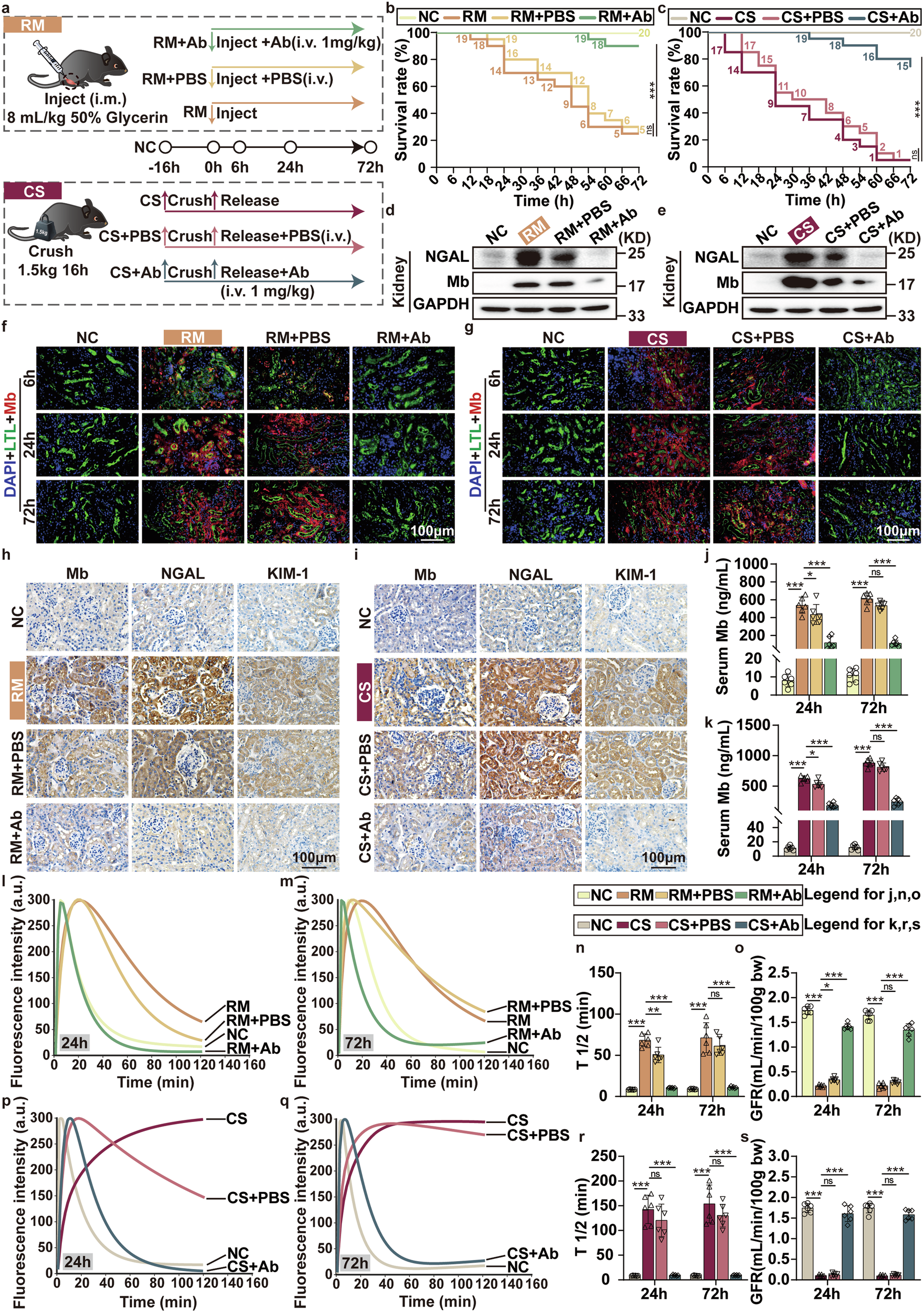
Fig. 2: Anti-Mb RabMAb alleviates kidney injury of RM/CS-AKI mice by decreasing Mb accumulation.
From: Rescue RM/CS-AKI by blocking strategy with one-dose anti-myoglobin RabMAb

a Experimental design diagram of anti-Mb RabMAb treatment for RM/CS-AKI model mouse. b, c Survival rate curves of each group of mice within 72 h. The cumulative incidence estimate was used to calculate the probability of survival rate as a function of time. The log-rank test was used to compare survival curves. n = 20 for biological replicates. d, e WB detection of NGAL expression and Mb accumulation in the kidneys in each group. GAPDH was used as the loading control. n = 3 biological replicates for each group. f, g Immunofluorescence staining detected the Mb distribution and contents in the kidney tissue. The nuclei were stained with DAPI (blue). The lotus tetragonolobus lectin (LTL, green) labeled brush border showed the proximal tubule contour. h, i Immunohistochemistry staining detected the distribution of Mb, NGAL, and KIM-1 in the kidney tissue. n = 3 for biological replicates. j, k Mb concentration in mouse serum. l, m, p, q Representative images of transcutaneous disappearance curves of FITC-sinistrin excretion at 24 h and 72 h. The x-axis represents time, and the y-axis represents the relative transcutaneous fluorescence. n, r Terminal half-life (T1/2) of FITC-sinistrin excretion. o, s GFR values of each group of mice were calculated from the excretion T1/2 of FITC-sinistrin. Graph bars represent mean ± SD, and dots indicate individual data points for n = 6 for biological replicates per group in (j, k, n, o, r, s). Two-way ANOVA for (j, k, n, o, r, s) followed by Tukey’s multiple comparisons test were used to identify the differences. * p < 0.05, ** p < 0.01, *** p < 0.001, ns: no significance. The exact p-value can be found in the Source Data file. Source data are provided as a Source Data file.